回复>>【面 试】,领取省考面试资料包
福建省考福州地区体检通知已出
体检时间定于4月23日-24日
-滑动查看完整通知-
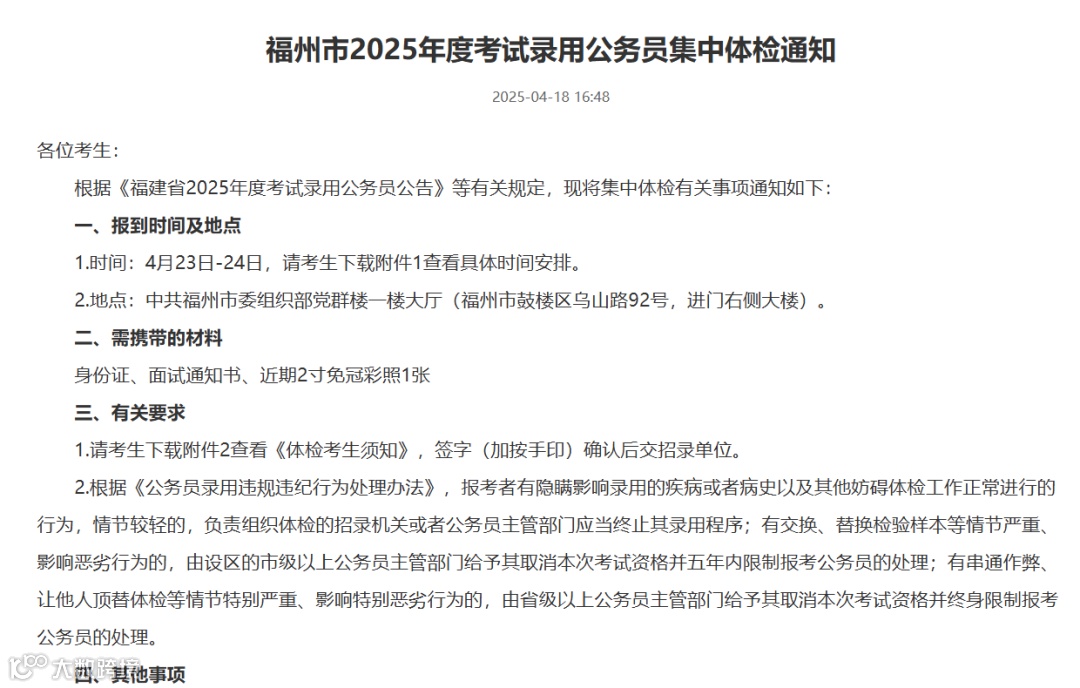
各位考生:
根据《福建省2025年度考试录用公务员公告》等有关规定,现将集中体检有关事项通知如下:
一、报到时间及地点
1.时间:4月23日-24日,请考生下载附件1查看具体时间安排。
2.地点:中共福州市委组织部党群楼一楼大厅(福州市鼓楼区乌山路92号,进门右侧大楼)。
二、需携带的材料
身份证、面试通知书、近期2寸免冠彩照1张
三、有关要求
1.请考生下载附件2查看《体检考生须知》,签字(加按手印)确认后交招录单位。
2.根据《公务员录用违规违纪行为处理办法》,报考者有隐瞒影响录用的疾病或者病史以及其他妨碍体检工作正常进行的行为,情节较轻的,负责组织体检的招录机关或者公务员主管部门应当终止其录用程序;有交换、替换检验样本等情节严重、影响恶劣行为的,由设区的市级以上公务员主管部门给予其取消本次考试资格并五年内限制报考公务员的处理;有串通作弊、让他人顶替体检等情节特别严重、影响特别恶劣行为的,由省级以上公务员主管部门给予其取消本次考试资格并终身限制报考公务员的处理。
四、其他事项
1.体检具体事项由各招录单位负责通知(具体联系方式见招考职位表)。
2.公检法系统考生的体检工作分别由市公检法部门自行组织,如有疑问可直接咨询:
福州市公安局 0591-87026382
福州市人民检察院 0591-62026305
福州市中级人民法院 0591-87073316
扫码回复【体检】
获取体检名单及通知
福建省考监狱系统体检通知已出
体检时间定于4月20日
-滑动查看完整通知-
一、报到时间、地点
2025年4月20日下午2:00,福建省监狱管理局一楼大厅(福州市鼓楼区杨桥中路146号)。
二、报到要求
㈠携带身份证原件,《福建省2025年度考试录用公务员面试通知书》。
㈡近半年内照的一寸免冠彩照2张,体检费约400元(费用由体检医院收取)。
㈢参加体检的考生如无故未按时参加体检,视为放弃本次报考资格。
㈣考生家长不得进入报到地点。
三、报到时需提交的证件材料
㈠已毕业人员(含应届生已取得毕业证的):
⒈《福建省录用公务员审批表》:4月19日上午登录“福建考录网”个人页面,在打印“面试通知书”按钮下方点击“打印录用审批表”栏目,根据提示完善修改个人资料后,用A4纸正反面打印2份(打印的表格内容样式请登录福建省监狱管理局网站jyj.sft.fujian.gov.cn查看)。
⒉身份证复印件2份,《福建省2025年度考试录用公务员面试通知书》,部分职位要求的执(职)业资格证(如执业医师资格证、护士执业资格证、医学检验资格、药师资格证等)的原件及复印件1份。
⒊毕业证原件、复印件1份(如专升本的专科与本科毕业证原件、研究生的本科与研究生毕业证原件均应携带),中国高等教育学生信息网(学信网)上下载打印的《教育部学历证书电子注册备案表》1份;职位条件要求有学位的和《福建省录用公务员审批表》中有填写学位的携带学位证原件、复印件1份,学信网上下载打印的学位认证表1份。
⒋具有以下身份的考生须提供单位同意报考证明(或单位辞职证明、解聘证明)(原件、复印件各1份),最迟可于考察前提交,其中:⑴事业单位工作人员由所在县级(或以上)组织(人事)部门出具同意报考证明;⑵中、小学教师由县(市、区)教育局出具同意报考证明。
⒌专门职位考生携带“三支一扶”计划、“大学生志愿服务西部计划”、“志愿服务欠发达地区计划”、“高校毕业生服务社区计划”“大学生村官计划”等考核合格证(今年期满尚未取证的,由所在县区组织或人事部门出具证明),以及大学生退役士兵的退役证和入伍通知书。
⒍个人档案在人才市场的,携带人才市场出具的人事代理或单纯档案保管的证明材料(可于考察前交省监狱局政治部)。
㈡2025年应届毕业生:
尚未取得毕业证、学位证的2025年应届毕业生,须在2025年12月底前取证,并按上述第㈠点要求,在取证后尽快于每周三上午交至省监狱管理局政治部。
四、参加体检考生名单
扫码回复【体检】
获取体检名单及通知
福建省考戒毒系统体检通知已出
体检时间定于4月21日
-滑动查看完整通知-
一、报到时间、地点
时间:2025年4月21日下午16:00,地点:福建省司法厅戒毒管理局一楼大厅(福州市晋安区前岐路17号)。
二、报到时需提交的证件材料
(一)报到时携带身份证原件及复印件1份,近半年内照的一寸免冠彩照2张。
(二)已毕业人员(含应届生已取得毕业证的):
1.《福建省录用公务员审批表》:登录“福建考录网”个人页面,在打印“面试通知书”按钮下方点击“打印录用审批表”栏目,根据提示完善修改个人资料后,用A4纸正反面打印2份。
2.《福建省2025年度考试录用公务员面试通知书》,部分职位要求的执(职)业资格证(如执业医师资格证、药师资格证等)的原件及复印件1份。
3.毕业证原件及复印件1份(如为专升本的专科与本科毕业证原件、研究生的本科与研究生毕业证原件均应携带),中国高等教育学生信息网(学信网)上下载打印的《教育部学历证书电子注册备案表》1份;职位条件要求有学位的和《福建省录用公务员审批表》中有填写学位的携带学位证原件及复印件1份,中国学位与研究生教育信息网上下载打印的学位认证表1份,并注明查询账号及密码。
4.具有以下身份的考生须提供单位同意报考证明(或单位辞职证明、解聘证明)原件及复印件各1份,最迟可于考察前提交。其中:
⑴中、小学教师由县(市、区)教育局出具同意报考证明;
⑵事业单位工作人员由所在县级(或以上)组织(人事)部门出具同意报考证明;
⑶在职公务员或参公单位工作人员进行服务期审核,请在报名网站下载并填写《关于同意在职公务员或参公单位工作人员参加福建省录用公务员考试的证明》,并由相关部门审核盖章。
5.就业工作不满1年的需携带报到证原件、复印件1份(成人教育类毕业生无此证)。
6.个人档案挂靠或寄存人才市场的,携带人才市场出具的人事代理或单纯档案保管的证明材料(可于考察前提交)。
(三)2025年应届毕业生:
尚未取得毕业证、学位证的2025年应届毕业生,须在2025年12月底前取证,应提交书面承诺书,取证后立即交至所在单位。
三、其他事项
(一)参加体检的考生如无故未按时参加体检,视为放弃本次报考资格。
(二)考生家长不得进入报到地点。
(三)体检费用约460元(费用由体检医院直接收取)。
(四)体检前注意清淡饮食,不吃高脂高蛋白食物,不饮酒,不要吃对肝、肾功能有损害的药物。注意休息,避免剧烈运动和疲劳熬夜。
扫码回复【体检】
获取体检名单及通知
福建各地市陆续开班中~
扫码立即🉑咨询课程
全书涵盖事业单位知识点+习题配套学习
✅判断推理 ✅数量关系✅资料分析
✅言语理解与表达✅公共基础知识
扫码回复【百宝书】
🔽领取事业单位百宝书(纸质版)🔽
-本内含广告-
-本内含广告-

