CSV6088+CSV6599+CSV2824 EVM提供功能完善的PFC+LLC+SR架构电路测试板,用于评估锴威特CSV6088PFC控制器与CSV6599半桥LLC控制器和CSV2824同步整流控制器。EVM在90~264Vac交流输入下提供满载10A的48V恒压输出,效率可以做到95.5%
CSV6088 优势特性
极少的外围器件
非线性增益模块提升输出动态性能
平均电流控制模式(CCM)
外部电流和电压环路补偿,提高设计灵活性
外部设置工作频率(20KHz-250KHz)
VCC 欠压保护
软过流保护
逐周期峰值过流限制
输出过压保护
开环检测
软启动
CSV6599 优势特性
芯片自带上管浮驱,耐压达600V
可编程的轻载BURST MODE 模式
可编程最大/小开关频率
可编程的软启动时间
可编程的OCP 保护打嗝时间
驱动死区时间固定在300~400ns 之间
可编程的输入Brown in/out 功能
两级OCP 保护模式:打嗝重启和停机锁闭
带有DISABLE 功能引脚
带有对前级PFC 电路ON/OFF 控制引脚
芯片驱动输出能力:Source 0.3A/Sink 0.8A
芯片SOP-16 封装
应用板参数
Parameter |
Value |
Unite |
Input Voltage |
90 to 264 |
Vac |
Output Voltage |
48 |
V |
Maximum Output Current |
10 |
A |
PFC Switching Frequency |
65 |
kHz |
LLC Resonant Switching Frequency |
90 |
kHz |
Board Size |
230 X 100 |
mm |
测试环境
1.电源
电源应能提供90~264V范围50/60Hz的交流电压,6A以上的电流输出。
2.电子负载
电子负载能达到48V电压下,能拉10A以上的电流能力,使用CC模式或CR模式。
3.示波器
需要带宽200M以上示波器和带宽至少为20MHz和电压探头。
测试设置和步骤
一、注意事项与线规
长时间工作在满载运行会导致功率器件因发热而损坏,应当加上外部风扇散热,风速大于400LFM。输入输出电源线规应能满足满载下的电流通流能力。
二、测量设置
电源输入与输出如下图图示:
三、测量步骤
启动步骤:按上图所示,连接好输入输出。
1.将负载电流设置在0~10A之间。
2.开机:将电源调节为90~264V之间的交流输出、限流大于6A--开启。
3.测量:调节电子负载电流从0A~10A调节。测试输入输出电压和电流,并记录所需数据。根据需要调节输入电压,90~264Vac可调输入电压。
4.关机:先关闭电源Vin,再关闭电子负载。
性能测试
1.功率因数(PF)曲线图
2.谐波因数(THD)曲线图
3.效率曲线图
4.满载输入电压与电流波形
5.LLC 谐振腔满载工作波形
6.输出满载纹波电压波形(Vin=230Vac,Vout=48V)
7.输出负载动态测试波形
8.LLC开机启动波形
9.空载LLC工作模态
温度表现:
在输入90~264Vac,满载10A运行时,DEMO上最大热源为变压器。
PFC MOS,整流桥堆,PFC电感这些元器件,风速大于400LFM环境下可长期运行,环温有风环境下元件工作温度均小于90℃。无风环境时,环温条件90Vac输入下运行时间不要超过10分钟。
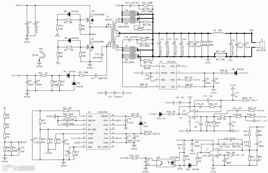
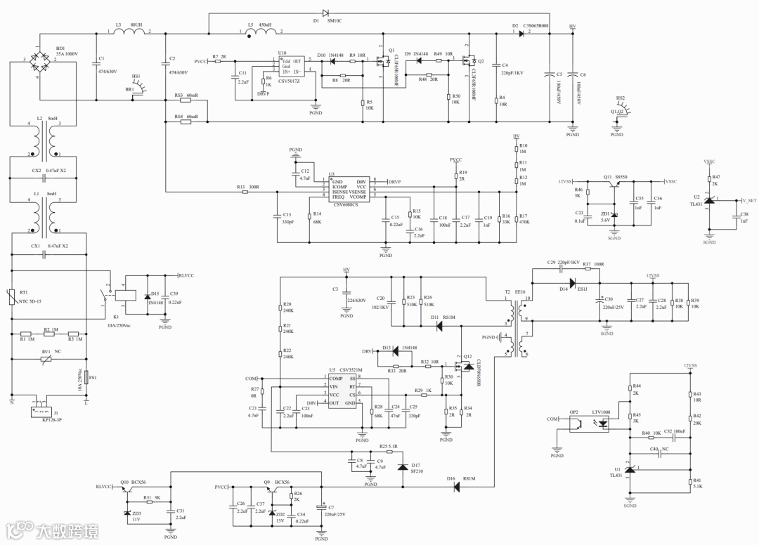
原理图
PFC+辅助源电路原理图
LLC 原理图
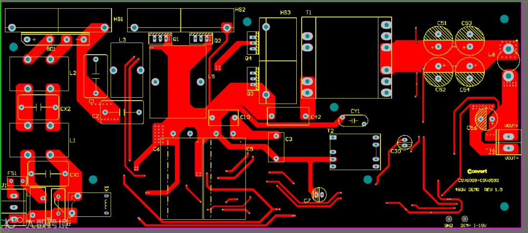
PCB布线
深圳市德瑞泰电子有限公司
深圳市德瑞泰电子有限公司成立于2000年,公司总部位于深圳市福田区,在香港、苏州、上海、西安、厦门等地设有办事处。
是一家专注于电子元器件分销与技术支持的授权代理商。授权代理的原厂品牌有:纳芯微、TT电子、清纯半导体、BOURNS、捷捷微、润石、ECE、成都芯进、致能半导体、巨风半导体、友顺(UTC)、至盛、智多星、芯洲、锴威特、矩阵、晶导微、紫光同芯、万裕、信昌、观岩、科或电子、星通时频等品牌,覆盖模拟芯片、功率器件、主芯片、被动器件等产品线,服务涵盖新能源、汽车电子、医疗及工业控制等核心领域。
仓储式经营,为客户提供灵活的库存管理,协助客户优化库存成本,保障生产的连续性。专业的FAE团队,为客户进行选型指导、方案设计、调试以及故障分析等服务。
以“专业、专注、持续创造价值”为核心价值观,致力于成为客户最值得信赖的电子元器件合作伙伴,通过优质的产品与服务,助力客户创新与成功。
0755-83762108/19007563886

