
1. 目的
2. 范围
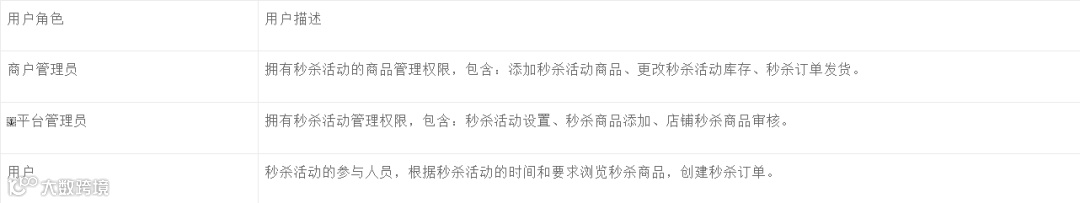
二、客户端角色描述

三、产品概述
1. 总体功能架构图

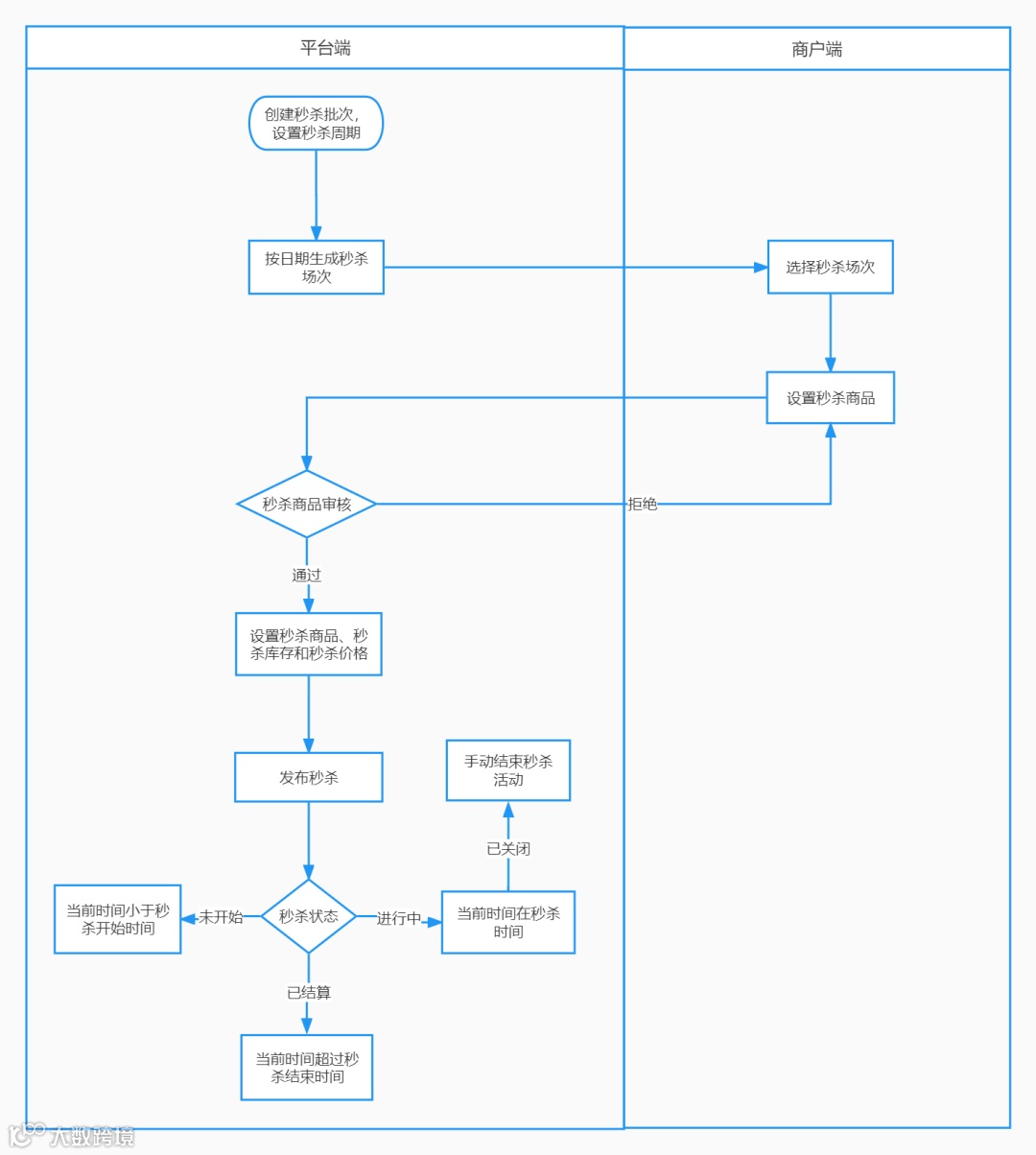
2. 系统流程图

四、 功能需求说明
1. 管理后台

秒杀配置

-
秒杀添加完成,秒杀状态未发布,可发布、编辑和删除操作;点击发布按钮,弹窗显示发布确认页面;发布完成,根据当前时间和秒杀时间的关系显示为未开始/进行中/已结束;
-
秒杀发布完成,当前时间 < 秒杀开始时间,秒杀状态:未开始,可编辑和删除操作;
-
秒杀发布完成,秒杀开始时间 <= 当前时间 <= 秒杀结束时间,秒杀状态:进行中,可关闭操作;
-
秒杀发布完成,当前时间 > 秒杀结束时间,秒杀状态:已结束;
-
秒杀状态:进行中,点击关闭按钮,弹窗显示关闭确认页面,确认完成,秒杀状态:已关闭;

-
秒杀活动名称,最大长度40个字符;
-
秒杀类型包含:
日、周、月和其他四种类型;
秒杀类型为日,秒杀开始时间和秒杀结束时间为同一天;
秒杀类型为周,秒杀开始时间和秒杀结束时间为同一周;
秒杀类型为月,秒杀开始时间和秒杀结束时间为同一月;
秒杀类型为其他,秒杀开始时间小于秒杀结束时间;
-
秒杀批次开始时间 < 秒杀活动开始时间 < 秒杀批次结束时间;
秒杀批次结束时间 > 秒杀活动结束时间 > 秒杀批次开始时间;
秒杀活动开始时间 < 秒杀活动结束时间;
-
秒杀类型为天,根据秒杀活动的开始时间和结束时间,在秒杀批次时间范围内,批量生成秒杀活动时间信息;
例如秒杀批次开始时间:2022年11月1日 0点0分0秒,秒杀开始时间为9:00,秒杀结束时间为10:00,秒杀类型为日,秒杀批次结束时间为2022年11月3日0点0分0秒,点击保存按钮,会生成2022/11/1 9:00:00 – 2022/11/1 10:00:00和2022/11/2 9:00:00 – 2022/11/2 10:00:00,两个秒杀活动信息;

-
商户添加秒杀商品完成,秒杀状态待审核,可审核操作;
-
秒杀状态待审核,可审核操作,点击审核按钮,跳转到审核页面,审核通过,商品状态:审核通过,可正常展示;根据商户联系方式发送短信通知,通知内容 “XX商品的秒杀审核已通过”
-
秒杀状态待审核,可审核操作,点击审核按钮,跳转到审核页面,审核失败,商品状态:审核失败;根据商户联系方式发送短信通知,通知内容 “XX商品的秒杀审核失败,请及时修改”
-
秒杀状态:审核通过,可违规下架操作;点击违规下架按钮,弹窗显示违规下架确认页面;违规下架确认完成,商品状态:违规下架;根据商户联系方式发送短信通知,通知内容 “XX商品的秒杀违规下架,请及时修改”


-
点击商品名称弹窗显示选择商品页面,可根据商品分类或者商品名称查询商品信息;根据商品名称显示商品分类、商品价格、商品库存、商品图片和商品详情;
-
限购(0为不限购)为整数,现在同一秒杀活动,同一商品的购买数量;
-
秒杀场次为下拉菜单,下拉菜单内容为未开始的秒杀活动时间(秒杀活动开始时间和秒杀活动结束时间拼接);
-
秒杀价格不大于商品价格,精确到0.01;
-
秒杀库存为正整数,小于商品库存,设置完成,商品库存减少,秒杀结束或者已关闭,释放剩余的商品库存;

-
商品状态:
审核通过,可更改秒杀库存操作,点击弹窗显示更改秒杀库存页面,可修改秒杀库存信息;
-
更改秒杀库存页面,变更库存大于0,减少商品库存;
更改秒杀库存页面,变更库存小于0,增加商品库存;


2. 秒杀商品订单



-
秒杀商品来源为平台商品,订单状态:待发货,可修改地址操作,并设置卖家备注信息;
2. 商户后台


-
商户添加秒杀商品完成,秒杀状态待审核,可查看操作;
-
商品状态:审核通过,可更改秒杀库存操作,点击弹窗显示更改秒杀库存页面,可修改秒杀库存信息;
-
商品状态:审核失败/违规下架,可编辑操作,点击跳转到编辑页面;


-
商户添加秒杀商品完成,秒杀状态待审核,可查看操作;
-
商品状态:审核通过,可更改秒杀库存操作,点击弹窗显示更改秒杀库存页面,可修改秒杀库存信息;
-
商品状态:审核失败/违规下架,可编辑操作,点击跳转到编辑页面;

-
限购(0为不限购)为整数,现在同一秒杀活动,同一商品的购买数量;
-
秒杀场次为下拉菜单,下拉菜单内容为未开始的秒杀活动时间(秒杀活动开始时间和秒杀活动结束时间拼接);
-
秒杀价格不大于商品价格,精确到0.01;
-
秒杀库存为正整数,小于商品库存,设置完成,商品库存减少,秒杀结束或者已关闭,释放剩余的商品库存;



-
订单编号支持精准查询,订单状态包含:待支付、待发货、待收货、已收货、已完成、已关闭;结算状态包含:未结算、结算中和已结算;创建时间精确到秒;
-
订单状态说明:发货完成,15天自动收货;收待支付订单超过2小时未支付,订单状态改为已关闭;
-
结算状态说明:已支付订单为生成结算流水,结算状态:未结算;已生成结算流水,结算未完成,结算状态:结算中;已生成结算流水,结算完成,结算状态:已结算;
3. 用户端





