一、简介
1.1 目的
1.2 范围
二、客户端角色描述

三、产品概述
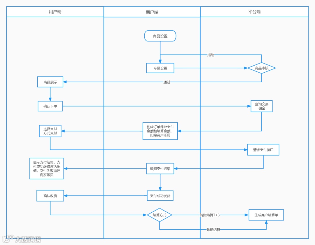
3.1 总体功能架构图

3.2系统流程图


四、 功能需求说明
4.1 店铺后台

-
店铺未登录,跳转到店铺登录页面;
-
店铺2小时内不操作,session过期,店铺自动退出登录,跳转到登录页面;
-
支持账户密码登录,验证码有效期5分钟,点击验证码可刷新;
-
点击找回密码,跳转到找回密码页面;点击审核入驻,跳转到店铺入驻页面;
-
点击登录按钮,验证账户、密码和验证码的准确性,保存店铺登录信息;
-
登录信息包含:账户名称、登录时间、登录IP;
-
店铺登录成功,店铺已申请账号未入驻完成,根据入驻进度,跳转到上次离开页面;

-
点击【获取验证码】按钮,登录账户不存在,提示“登录账户不存在”;
联系电话不存在,提示“联系电话不存在”;
-
验证码的发送间隔1分钟,有效期5分钟,同一联系电话每天最多可发送五次;
-
点击【提交】按钮,商户账号、联系电话、短信验证码新密码和确认密码校验通过,提示密码更新成功,跳转到登录页面;
-
点击【立即登录】按钮,跳转到商户登录页面;

-
商户登录成功,商户入驻成功,跳转到店铺首页;
-
店铺首页包含:店铺基本信息、待付款、待发货、待收货、已完成、已关闭、商品待审核的数量统计以及浏览量、订单量、销售额、会员数和结算额的今日以及累计统计;

-
根据店铺入驻信息显示店铺的基本信息和结算信息;
-
店铺信息页面,可修改:店铺名称、店铺类型、主营行业、打赏比例、店铺LOGO、结算方式、结算开户行、结算银行账号、结算银行开户支行名称信息;
-
用户下单时,根据结算方式、打赏比例,保存订单信息;结算开户行、结算银行账号和结算银行开户支行名称在发起结算时生效;
-
店铺名称、店铺类型、主营行业、店铺LOGO实时生效;

-
根据店铺入驻信息显示店铺的联系方式信息;
-
联系方式页面,可修改:联系人姓名、联系人手机号、联系地址和详细地址;
-
联系人姓名、联系人手机号、联系地址和详细地址实时生效;

根据店铺入驻信息显示当前页面,不可修改;
4.1.3.4 聚合收款

-
根据店铺信息,生成店铺收款码图片;
-
店铺收款码照片,包含:在此扫码支付的提示内容,店铺收款码和使用XXAPP扫码支付的提示内容;
-
点击下载收款码按钮,下载店铺收款码图片;

-
3.1 商品添加或者编辑成功,商品状态:待审核;
-
3.2 管理台商品审核通过,商品状态:销售中,可编辑、删除或者下架操作;
-
3.3 管理台商品审核失败,商品状态:审核失败,可编辑、删除操作;
-
3.4 商品状态:销售中,商品下架成功,商品状态:已下架,可编辑、删除和上架操作;
-
3.5 商品状态:销售中,管理员商品违规下架处理成功,商品状态:违规下架,可编辑和删除操作;

-
2.1 商品分类为店铺商品分类信息,树状结构展示;
-
2.2 基本信息包含:商品名称、商品类型、商品缩略图、商品图片、售价、原价必填;商品名称最大长度50个汉字,唯一;
-
2.3 规格库存包含:商品库存、品牌设置和使用规格;商品库存为正整数;品牌设置为店铺维护的品牌信息;点击使用规格,可设置商品规格信息;

-
2.1 商品分类为店铺商品分类信息,树状结构展示;
-
2.2 基本信息包含:商品名称、商品类型、商品缩略图、商品图片、售价、原价、商品有效期必填;商品名称最大长度50个汉字,唯一;
-
2.3 规格库存包含:商品库存、品牌设置和使用规格;商品库存为正整数;品牌设置为店铺维护的品牌信息;点击使用规格,可设置商品规格信息;

-
商品状态:审核失败/违规下架,点击【编辑】按钮,跳转到当前页面;
-
显示审核失败/违规下架的原因,点击【保存】按钮,商品状态:待审核;

-
商品分类页面,用于维护商品分类信息;
-
商品分类信息树状展示,最多三级;

-
点击商品分类页面的【添加】按钮,跳转到添加商品分类页面;
-
添加商品分类页面,商品分类名称、显示顺序、上级分类和是否显示必填;

-
品牌管理页面,用于维护商品品牌信息;
-
根据品牌的创建时间倒序展示;

-
点击品牌管理页面的【添加】按钮,跳转到添加品牌管理页面;
-
添加品牌管理页面,品牌名称和品牌LOGO必填;



-
2.1 订单编号支持精准查询,订单状态包含:待支付、待发货、待收货、已收货、已完成、已关闭;结算状态包含:未结算、结算中和已结算;创建时间精确到秒;
-
2.2 订单状态说明:发货完成,15天自动收货;收货完成,7天自动完成;
待支付订单超过2小时未支付,订单状态改为已关闭;
-
2.3 结算状态说明:已支付订单为生成结算流水,结算状态:未结算;
已生成结算流水,结算未完成,结算状态:结算中;
已生成结算流水,结算完成,结算状态:已结算;
-
6.1 订单状态:待发货,可发货或者修改发货地址;
-
6.2 点击【发货】按钮,弹出发货页面,可选择物流公司,填写物流单号;
-
6.3 点击【修改地址】按钮,弹窗显示修改地址页面,可修改收货人、收货人联系电话和收货地址信息;

-
订单详情页面包含:订单状态、订单操作、订单信息和商品信息;
-
订单状态为当前订单状态进度,以及各个订单状态节点的时间;
-
订单状态:待发货,订单操作为发货;订单状态非待发货,订单操作为备注;
-
订单信息包含:订单编号、订单金额、支付方式、配送方式、运费金额、订单状态、结算状态、结算金额、结算日期、店铺名称、买家信息、收货人、联系电话、收货地址、买家留言;
-
商品信息包含:商品图片、商品名称、商品编号、商品重量、单价、购买数量和商品总价;

-
订单详情页面包含:订单状态、订单操作、订单信息和商品信息;
-
订单状态为当前订单状态进度,以及各个订单状态节点的时间;
-
订单状态:待发货,订单操作为核销;订单状态非待发货,订单操作为备注;
核销完成,订单状态:已完成;
-
订单信息包含:订单编号、订单金额、支付方式、配送方式、运费金额、订单状态、结算状态、结算金额、结算日期、店铺名称、买家信息、核销码、有效期、核销时间、买家留言;
-
商品信息包含:商品图片、商品名称、商品编号、商品重量、单价、购买数量和商品总价;

-
2.1 输入核销码,点击核销按钮,核销码不正确,提示“核销码不存在”;
-
2.2 输入核销码,点击核销按钮,核销码已过期,提示“核销码已过期”;
-
2.3 输入核销码,点击核销按钮,核销码已使用,提示“核销码已使用”;
-
2.4 输入核销码,点击核销按钮,核销码未使用,且在有效期范围以内,弹窗显示核销确认页面;

-
核销记录页面,用于展示核销码的核销记录;
-
支持核销码和核销时间查询;
-
核销记录包含:核销码、订单编号和核销时间;根据核销时间倒序显示;


-
收款记录页面,用于聚合支付的收款记录;
-
支持用户名、付款金额和付款时间查询;
-
付款记录包含:订单编号、用户名、订单金额、支付方式、用户支付金额、结算时间、结算金额和支付时间;根据支付时间倒序显示;
-
点击【详情】按钮,跳转到详情页面;
详情页面包含:订单编号、订单金额、支付方式、用户支付金额、结算状态、结算金额、结算日期、买家信息名称;

-
会员列表为支付成功的用户信息;
-
支持:会员ID、会员等级、等级职位、联系电话、购买金额和注册时间;




-
资产页面用户展示店铺的资产概况和账户明细;
-
资产概况包含:
店铺总收入(元)、已结算(元)、乐贝余额和乐值余额;
-
账户明细包含:店铺收支明细、店铺结算明细、乐贝账户明细和乐值账户明细;
-
店铺收支明细为支付成功的订单结算总金额;
店铺结算明细为店铺结算记录信息;
乐贝账户明细为乐贝账户的变动明细;
乐值账户明细为乐值账户的变动明细;

