内河水运行业相关概述
内河水运是指利用国内江河湖泊等天然或人工水道,通过船舶运输货物和旅客的一种运输方式,是水上运输的重要组成部分。凭借运量大、能耗低、成本小等优势,内河水运在降低物流成本、支撑现代产业体系建设、服务新发展格局构建等方面发挥着关键作用。
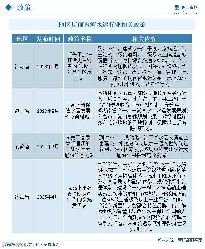
内河水运行业相关政策
近年来,国家持续出台政策推动内河水运高质量发展,涵盖航道建设、船舶标准化、绿色航运等多个方面,旨在提升通行能力、优化运输结构、推广清洁能源应用。2024年11月,中共中央办公厅、国务院办公厅印发《有效降低全社会物流成本行动方案》,提出实施内河水运体系联通工程,重点推进内河深水航道和大型码头建设,布局高等级航道与主要港口工程,充分挖掘长江干线航道潜力。同时加强普速铁路和重载铁路建设,补强货运网络。
2025年3月,交通运输部与国家发展改革委联合发布《推进实施内河水运体系联通工程行动方案》,聚焦“打通内河航运堵点卡点”,明确优化主干通道、畅通高等级航道网、提升港口枢纽能级、提高运输组织化与智能化水平等重点任务,进一步发挥内河水运大运量、低成本的优势,助力全社会物流成本下降。
地方层面,江苏、浙江、湖南等地也相继出台支持政策。2023年3月,江苏省发布《关于加快打造更具特色的“水运江苏”的意见》,着力发挥水运优势,加快建设交通强省。2025年5月,浙江省出台《高水平建设航运浙江实施意见》,提出到2030年基本建成高等级航道网络、高能级水运物流体系、高品质交旅融合体系,实现2000吨级船舶通达海港,干线航道覆盖60%以上省级及以上产业平台,打响“泛舟浙里”品牌;到2035年全面建成全国现代化内河航运体系先行省,发展水平跻身世界前列。
内河水运业发展现状
“十四五”以来,我国水上运输进入攻坚短板、深化改革、创新驱动的关键阶段,加快推进内河水运与港口集疏运体系建设,加快绿色低碳转型,完善多式联运机制。受益于国家战略和区域协调发展需求,水运投资持续增长。2023年水路固定资产投资达2016亿元,同比增长20.1%,其中内河建设完成1052亿元,增长21.3%。2024年水路投资达2208亿元,同比增长9.5%。
新中国成立初期,全国内河航道仅7.36万公里,高等级航道近乎为零。经过70多年发展,截至2022年底,内河航道里程已超12.8万公里,并在2023至2024年持续增长,通航里程居世界首位。但高等级航道通达范围有限、网络化程度不足,仍是制约高质量发展的瓶颈。
作为全球第一制造业大国和物流大国,我国内河航运体系不断完善。党的十八大以来,内河航运发展水平显著提升,货运量连续多年位居世界第一。2024年完成内河货运量约50亿吨,较“十三五”末增长31.6%。
内河港口现状
近年来,宏观经济回升向好,有效支撑港口吞吐量增长。2024年全国内河港口完成货物吞吐量63.77亿吨,同比增长3.9%;集装箱吞吐量达4040万标箱,同比增长5.2%,行业发展态势稳健。
从区域看,江苏省内河港口货物吞吐量居全国首位,达30亿吨以上,同比增长2.1%;集装箱吞吐量2027万标箱,增长9.0%。湖北、安徽分别以7.53亿吨、6.94亿吨位列第二、第三。浙江、广东、江西、广西、湖南、重庆、山东等地吞吐量均超亿吨。江苏水域面积占全省17%,三级及以上内河航道超2600公里,基本形成“联网通畅、达江通海”的航道体系。
我国内河航运资源呈“两横一纵多支”格局:长江干线横跨中西部,自2005年起货运量稳居世界内河第一;珠江水系连接粤港澳大湾区;京杭运河年运量超8亿吨,贯通南北。
长江干线货运量持续攀升:1950年代年吞吐量仅400万吨,1980年代突破1亿吨,2007年超10亿吨,2019年达30亿吨,2024年达40.2亿吨,同比增长3.9%。增长动力主要来自三方面:一是国家持续投入交通基础设施,推动港口智能化升级;二是长江经济带制造业与电商物流活跃,运输需求旺盛;三是国际贸易回暖带动货流增长。
当前内河航运主要服务三大领域:一是大宗散货,煤炭、矿石、矿建材料等占比超70%,2024年上半年达76.6%;二是沿江布局的制造业,如汽车、装备制造依赖集装箱运输;三是新能源设备、生物质能源等新兴货类占比逐步提升。
内河水运业发展趋势
1、加速迈向高质量发展
在政策持续支持下,内河水运行业将加快资源整合,市场集中度提升,大型企业通过兼并重组、战略联盟等方式拓展业务,构建多层次、广覆盖的服务网络。绿色化、智能化成为主流趋势,新能源船舶、智能船舶应用将加速普及,满足环保要求并提升效率。同时,内河水运与铁路、公路等运输方式深度融合,多式联运模式不断创新,推动货物运输无缝衔接与一体化运作,降低综合物流成本,增强供应链韧性。
2、内河港口数智化转型提速
内河港口作为航运体系关键节点,已形成布局合理、层次分明的港口体系,连接多种运输方式,支撑区域经济发展。在全球数字化浪潮下,数智化正成为重构港口资源、重塑业态模式的核心力量。未来,在政策、技术、需求多重驱动下,内河港口将加快数智化转型,推动自动化、信息化技术向装卸、调度、管理等各环节延伸,全面提升运行效率与服务水平。


