电商平台营销活动设计——拼团活动设计
硬核刘大 一、简介
拼团作为一种营销活动,传播性极强,带货效果非常好。
拼团:指一定数量的消费者在规定时间内,组织成团,并因人数优势而获取额外优惠或其他利益的一种形式。其关键点是:因人数多而可以获取额外的优惠或其他利益。
1. 目的
软件需求是软件开发的依据,也是软件工程各项活动的基础。编写本PRD的目的就是将拼团活动的需求清晰准确地描述清楚,为制定项目开发计划和后期的概要设计、原型设计、测试等阶段的工作提供可靠的依据。
2. 范围
本文档阅读对象为产品经理、项目经理、UI设计师、开发工程师、测试工程师。
二、客户端角色描述

三、产品概述
拼团作为一种营销活动,传播性极强,带货效果非常好。
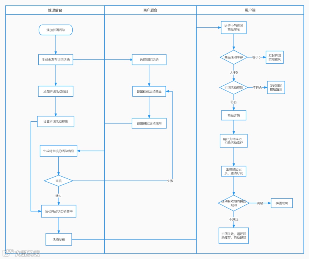
1. 总体功能架构图

2. 系统流程图

四、 功能需求说明
1. 管理后台

新增拼团管理菜单,用于拼团活动管理;拼团管理下的菜单包含:拼团设置、商品管理、活动记录和订单管理;
支持活动名称、活动状态和拼团时间查询;活动名称支持模糊查询;活动状态为下拉菜单,内容包含:未发布、未开始、进行中、已结束和已关闭;拼团时间精确到秒,查询范围开始时间不大于活动开始时间,结束时间不小于活动结束时间;
拼团活动信息包含:活动名称、成团人数、活动开始时间、活动结束时间、活动状态和创建时间;
-
拼团活动添加完成,活动状态未发布,可发布、编辑、删除和复制操作;点击【发布】按钮,弹窗显示发布确认页面;发布完成,根据当前时间和活动时间的关系显示为未开始/进行中/已结束;
-
拼团活动发布完成,当前时间 < 活动开始时间,活动状态:未开始,可编辑和删除操作,点击【编辑】按钮,可修改拼团活动信息;拼团发布完成,活动开始时间 <= 当前时间 <= 活动结束时间,活动状态:进行中,可关闭和复制操作;点击【关闭】按钮,弹窗显示关闭确认页面,关闭操作完成,活动状态:已关闭;
-
拼团活动发布完成,当前时间 > 活动结束时间,活动状态:已结束,可详情和复制操作;点击【复制】按钮,跳转到活动复制页面,根据原活动信息显示;
-
活动状态:未发布/未开始,点击【删除】按钮,弹窗显示删除确认页面,确认完成,删除拼团活动信息;
-
活动状态:已关闭,可详情和复制操作;点击【详情】按钮,跳转到活动详情页面,根据活动信息显示;点击【发布】按钮,当前批次关联的审核通过的商品大于0才能发布成功;
拼团活动编辑/复制时,编辑后的活动时间不得与已存在的活动时间重复,活动名称唯一。

活动名称、活动开始时间、活动结束时间、拼团有效期、成团人数、发起拼团最大次数、加入拼团最大次数、参与拼团最大次数、是否允许单独购买和是否自动成团;
-
-
活动开始时间和活动结束时间精确到秒;不能与活动状态:未发布、未开始、进行中、已结束的拼团活动时间重复;
-
拼团有效期,整数,用户发起拼团成功,其他会员可加入拼团的有效期,单位为小时;
-
-
发起拼团最大次数,默认为0,整数,0为不限制,用户最大发起拼团次数;
-
加入拼团最大次数,默认为0,整数,0为不限制,用户最大加入拼团次数;
-
参与拼团最大次数,默认为0,整数,0为不限制,用户最大加入/参与拼团次数;
-
是否允许单独购买,默认为是,现在拼团商品详情是否显示单独购买按钮;
-
是否自动成团,默认为否,为是时,人数未满的团在结束时,系统会自动凑满人数使其成团,不再触发自动退款(库存不足时例外),商家只需要对已付款参团的真实买家发货。
点击【保存】按钮,根据添加拼团活动时间,活动时间有重复,则提示“当前拼团活动已存在,无法添加”。

商品管理页面,用于根据拼团活动维护拼团活动商品信息;
支持拼团商品名称、商户名称、活动名称和商品状态查询;拼团商品名称、商户名称和活动名称支持模糊查询;商品状态为下拉菜单,下拉菜单内容包含:待审核、销售中、违规下架和审核失败;
商品信息包含:拼团商品名称、商户名称、商品价格、库存、拼团活动名称、活动开始时间、活动结束时间、拼团价格、活动库存和商品状态;
商户添加拼团商品完成,商品状态待审核,可审核操作;
待审核,可审核操作,点击【审核】按钮,跳转到审核页面,审核通过,商品状态:
销售中,可正常展示;商品审核通过,根据商户联系方式发送短信通知,通知内容 “XX商品的审核已通过” ;
待审核,可审核操作,点击【审核】按钮,跳转到审核页面,审核失败,商品状态:审核失败;商品审核失败,根据商户联系方式发送短信通知,通知内容 “XX商品的审核失败,请及时修改”;
销售中,可违规下架操作;点击【违规下架】按钮,弹窗显示违规下架确认页面;违规下架确认完成,商品状态:违规下架;
违规下架,根据商户联系方式发送短信通知,通知内容 “XX商品的违规下架,请及时修改”;商品状态:销售中,拼团活动页面可正常显示购买。


添加商品页面,商品名称、活动名称、拼团价格和活动库存必填:
-
点击商品名称弹窗显示选择商品页面,可根据商品分类或者商品名称查询商品信息;根据商品名称显示商品分类、商品价格、商品库存、商品图片和商品详情;
-
活动名称为下拉菜单,下拉菜单内容为未发布状态的拼团活动名称;
-
-
活动库存为正整数,小于商品库存,设置完成,商品库存减少,拼团活动结束,释放剩余的商品库存;
同一拼团活动,拼团商品不能重复添加;添加完成,拼团商品状态:销售中。

-
销售中,商品类型为平台商品,可更改活动库存操作,点击弹窗显示更改活动库存页面,可修改拼团活动库存信息;
-

根据商户填写的拼团商品信息显示,商户添加拼团商品成功,商品状态:待审核;
点击同意申请按钮,弹窗显示同意申请页面,同意申请完成,商品状态:销售中;
点击拒绝申请按钮,弹窗显示拒绝申请页面,拒绝申请页面需填写拒绝申请原因,拒绝申请完成,商品状态:审核失败。

点击违规下架按钮,弹窗显示违规下架页面,违规下架页面需填写违规下架原因,操作完成,商品状态:违规下架。


活动名称、商品名称和发起人支持模糊查询;拼团状态包含:进行中、已完成和已结束;
活动记录信息包含:活动名称、商品名称、商品价格、拼团价格、参团人数、成团人数、拼团码、拼团状态、拼团到期时间、发起人和创建时间;
点击【详情】按钮,跳转到活动记录详情页面,用于展示活动记录的详情信息;
-
用户发起拼团成功,生成活动记录,并保存活动名称、商品名称、商品价格、拼团价格、参团人数、成团人数、拼团码、拼团状态、拼团到期时间、发起人和创建时间;拼团到期时间等于创建时间加上拼团有效期(小时);拼团状态:进行中;
-
会员加入拼团,更新拼团活动状态,发起人在拼团有效期,参团人数等于成团人数,拼团状态为已完成;
-
会员加入拼团,更新拼团活动状态,发起人在拼团有效期,参团人数小于成团人数,拼团状态为已结束;



订单编号支持精确查询;订单状态包含:待支付、待发货、待收货、已收货、已完成和已关闭;
订单列表信息包含:商品、单价/数量、实付金额、收货人、交易状态、店铺名称;
点击查看详情按钮,跳转到查看详情页面,用于展示店铺订单详情信息;
商品来源为平台商品,订单状态:待发货,可发货操作,并设置卖家备注信息;
商品来源为平台商品,订单状态:待发货,可修改地址操作,并设置卖家备注信息。
2. 商户后台

商品管理页面,用于根据拼团活动维护商户拼团活动商品信息;
支持拼团商品名称、商品分类和商品状态查询;拼团商品名称支持模糊查询;商品分类为下拉菜单,下拉菜单内容为一级商品分类名称信息;商品状态为下拉菜单,内容包含:待审核、销售中、审核失败和违规下架;
商品信息包含:商品名称、商品分类、商品价格、库存、活动名称、活动开始时间、活动结束时间、拼团价格、活动库存和商品状态;
商户添加拼团商品完成,商品状态待审核,可查看操作;点击【查看】按钮,跳转到查看页面,查看拼团商品信息;
销售中,可更改活动库存操作,点击【更改活动库存】按钮,弹窗显示更改活动库存页面,修改拼团活动商品库存信息;
审核失败/违规下架,可编辑操作;点击【编辑】按钮,跳转到编辑页面,根据审核失败原因/违规下架原因,修改商品信息,申请重新上架;


添加商品页面,商品名称、活动名称、拼团价格和活动库存必填;
-
点击商品名称弹窗显示选择商品页面,可根据商品分类或者商品名称查询商品信息;根据商品名称显示商品分类、商品价格、商品库存、商品图片和商品详情;
-
活动名称为下拉菜单,下拉菜单内容为未发布状态的拼团活动名称;
-
-
活动库存为正整数,小于商品库存,设置完成,商品库存减少,拼团活动结束,释放剩余的商品库存,自动发起订单退款;
同一拼团活动,拼团商品不能重复添加;添加完成,拼团商品状态:销售中。

-
销售中,可更改活动库存操作,点击弹窗显示更改活动库存页面,可修改拼团活动库存信息;
-

根据商户填写的拼团商品信息显示,商户添加拼团商品成功,商品状态:待审核;

商品状态:审核失败/违规下架,点击【编辑】按钮,跳转到编辑页面;
商品名称、活动名称、活动库存、可助力金额、首次助力金额可修改;
点击【重新提交按钮】按钮,提交验证通过,商品状态:待审核,跳转到商品管理页面。


活动记录页面,用于查看当前店铺商品的拼团活动记录;
活动名称、商品名称和发起人支持模糊查询;拼团状态包含:进行中、已完成和已结束;
活动记录信息包含:活动名称、商品名称、商品价格、拼团价格、参团人数、成团人数、拼团码、拼团状态、拼团到期时间、发起人和创建时间;
点击【详情】按钮,跳转到活动记录详情页面,用于展示活动记录的详情信息;
-
用户发起拼团成功,生成活动记录,并保存活动名称、商品名称、商品价格、拼团价格、参团人数、成团人数、拼团码、拼团状态、拼团到期时间、发起人和创建时间;拼团到期时间等于创建时间加上拼团有效期(小时);拼团状态:进行中;
-
会员加入拼团,更新拼团活动状态,发起人在拼团有效期,参团人数等于成团人数,拼团状态为已完成;
-
会员加入拼团,更新拼团活动状态,发起人在拼团有效期,参团人数小于成团人数,拼团状态为已结束;



订单管理页面,用于查看商户的拼团活动商品订单信息;
订单编号支持精确查询;订单状态包含:待支付、待发货、待收货、已收货、已完成和已关闭;
订单列表信息包含:商品、单价/数量、实付金额、收货人、交易状态、店铺名称;
点击查看详情按钮,跳转到查看详情页面,用于展示店铺订单详情信息;
商品来源为平台商品,订单状态:待发货,可发货操作,并设置卖家备注信息;
商品来源为平台商品,订单状态:待发货,可修改地址操作,并设置卖家备注信息。
3. 用户端

当前时间大于拼团活动开始时间,小于拼团活动的结束时间,显示符合条件的拼团商品信息;
拼团活动页面包含:拼团活动轮播图、我的拼团、拼团订单、活动规则、最近拼团成功活动信息、距离活动结束时间倒计时、拼团商品信息;
拼团商品信息包含:商品图片、商品名称、拼团价格、商品价格、拼团活动进度和发起拼团操作按钮;
用户发起拼团成功,拼团商品操作栏显示拼团详情按钮,点击跳转到活动详情页面;
当前时间无进行中的拼团商品,默认显示预热中的拼团活动商品信息。

-
商品图片、商品名称、活动结束倒计时、商品价格、拼团库存、参与人数、商户基本信息和当前商品进行中的拼团记录;
-
活动库存大于0,可点击【¥XX.XX发起拼团】按钮,跳转到下单确认页面,根据拼团价格支付,支付成功,跳转到拼团详情页面;
-

拼团详情页面,助力状态:进行中,页面内容如下:拼团有效期倒计时、成团人数、拼团价格、商品缩略图、商品名称、已参团人数、剩余参团人数、拼团活动进度条、以及拼团记录(包含:用户头像、用户名称和加入时间);
拼团详情页面,助力状态:已完成,页面内容如下:拼团状态、拼团完成时间、商品缩略图、商品名称、拼团成功提示信息、拼团活动进度条、再次拼团按钮以及拼团记录(包含:用户头像、用户名称和加入时间);
拼团详情页面,助力状态:已结束,页面内容如下:拼团状态、拼团活动记录结束时间、商品缩略图、商品名称、拼团结束提示信息、拼团活动进度条、重新拼团按钮以及拼团记录(包含:用户头像、用户名称和加入时间)。

点击拼团商品详情页面的【加入拼团】按钮,跳转到当前页面;
页面内容如下:拼团到期倒计时、成团人数、拼团价、商品缩略图、商品名称、已参团人数和可参团人数、拼团活动进度条和立即加入按钮;
点击【立即加入】按钮,根据商品信息和拼团价格创建商品订单,订单支付成功,更新拼团活动记录。

当前时间小于拼团活动的开始时间,显示符合条件的拼团商品信息;根据拼团开始时间,显示最近开始的拼团活动商品信息;
拼团活动页面包含:拼团活动轮播图、我的拼团、拼团订单、活动规则、距离开始时间倒计时、拼团商品信息;
拼团商品信息包含:商品图片、商品名称、拼团价格、商品价格和活动预览按钮。

点击拼团主页【拼团订单】菜单,跳转到拼团订单页面;
订单信息包含:订单编号、订单状态、商品图片、商品名称、商品价格、商品数量和实际支付金额。

点击拼团主页的【我的拼团】菜单,跳转到我的拼团页面;
进行中拼团活动信息包含:拼团倒计时、商品图片、商品名称、拼团进度和拼团详情按钮;
已结束拼团活动信息包含:商品图片、商品名称和拼团进度;
拼团活动库存说明:发起拼团成功,扣减拼团活动库存;拼团结束,返还拼团活动库存。