
知乎APP是中文互联网的高质量问答社区和创作者聚集的原创内容平台,核心功能为问答社区,用户可通过提问并邀请其他的用户回答问题,也可在平台上浏览各位知友的问题与回答,并可以付费获取更高质量的内容,让我们一起来了解一下。
一、文档综述
1.1 版本修订记录

1.2 PRD输出环境

二、产品概述
2.1 产品介绍
知乎,中文互联网高质量的问答社区和创作者聚集的原创内容平台,于 2011 年 1 月正式上线,以「让人们更好地分享知识、经验和见解,找到自己的解答」为品牌使命。知乎以问答业务为基础,经过近十年的发展,已经承载为综合性内容平台,覆盖“问答”社区、全新会员服务体系“盐选会员”、机构号、热榜等一系列产品和服务,并建立了包括图文、音频、视频在内的多元媒介形式。
2.2 产品定位
最近知乎更新的两个口号:“有问题,上知乎”“有问题,就会有答案”可以看出,知乎现在的定位更加趋向于平民化、全面化,推导出知乎想引导用户在知乎上提问自己想问的问题或寻找解决问题的答案,进一步提高知乎的用户使用频率。
近几年知乎首页的推荐页面出现了更多大众化、娱乐化的问题,内容质量较以前有所下降,知乎提供了付费咨询、盐选专栏等付费专区,以此为用户提供更高质量、更深层次的内容和回答,满足了一部分需要进行学习提升或者得到优秀回答的用户的需求。
三、需求分析
3.1 需求背景

由上图可看出,现如今,人们获取知识的途径大部分来自上网浏览和搜索,而在飞速发展的信息时代中,生产和传播度日益加快为用户带来丰富供给满足多元需求同时,也出现象信息爆炸这样的诸多难题其中尤以信息泛滥、信息超载、信息浪费等最为明显。信息泛滥和超载,导致真正有价值的信息被大量无用信息所淹没,用户不得不耗费大量的时间精力来挑选真正有价值的信息。
这也是信息大爆炸时代中用户产生新的需求,对高品质、高价值信息的需求增长,知乎就在这种背景下诞生了。此外,随着消遣软件的不断发展,更多网友利用碎片时间刷手机娱乐或者吸取知识,知乎在这种环境下,提高了社区问答的娱乐性,使平台更加生活化,因此现在知乎也可以被认为为网友提供了一个消遣的社区平台,网友可以在知乎上浏览、点赞、评论或者分享其他网友的回答。
3.2 用户画像
地域分布。从百度指数获得知乎搜索指数前五名省份为:广东、北京、浙江、上海、江苏。可以看出,使用知乎的用户多在经济发达的地区,这些地区拥有着广大的互联网用户,而其中学生、工作者也是知乎的主要用户人群。用户大多身处沿海城市,竞争和生活压力大,他们追求职业发展和终生学习,所以知乎用户在资讯、影视音乐、阅读学习等方面比大众网民有更大追求。

用户学历。从下图可以看出,知乎用户主要学历为大学本科,其次是硕士及以上、大学专科、高中及以下。由此可看出,知乎用户的学历大多较高,这些用户对索取知识、输出高水平的回答更有动力和欲望,符合知乎其高质量问答社区的定位。

年龄分布。知乎的用户年龄在20至29岁区间为整个用户群体的75.08%,而在整个互联网中,20至29岁区间的网民只占了33.34%。这很直观的体现出了知乎用户群体相对更加的年轻,而这些年轻用户能让知乎充满着活力,社区的内容也能够与时俱进。

性别分布。根据某统计数据可看出,知乎用户男性占比例53%,女性占33%,未选择性别的用户比例占14%。这表明了男性是使用知乎APP的主力军。

用户典型特征。根据艾瑞数据的分析可以看出,知乎用户追求时尚、注重品牌、热爱生活,是品质生活追求者;是有长阅读习惯、会自我提升的知识型中产;是兴趣多元、喜欢新事物、关注社交的新新人群。这几类人群引领着社会的主流。这些用户的特质也为知乎提供了更多商业化的可能。

总结得出的用户画像为:知乎用户主要居住在发达地区,年龄较年轻,多为男性,且普遍拥有高学历,是社会主流的引领者。这能够为知乎提供高质量和多元化的内容,增加知乎的用户黏性,并推动知乎商业化的发展。
3.3 用户场景需求及对应功能



四、产品结构
4.1 知乎APP功能结构图

4.2 知乎APP信息结构图

4.3 知乎APP产品结构图

五、全局说明
5.1 功能权限
未登录状态:可以以游客的身份浏览平台上的内容,并对用户/话题/问题/专题进行关注操作,还可以收藏文章,但是不能够对所有内容进行点赞、评论、喜欢等带有评论性的操作,并且不能使用所有的付费内容。一旦进行这些操作,就会跳出注册登录提醒框。
登录状态:可进行知乎APP上的所有操作。
5.2 键盘说明
点击手机号、验证码、密码输入框,页面底部会弹出数字键盘。
其他输入框,页面底部则弹出拼音键盘。
5.3 页面内交互
切换功能区及信息提醒区:

刷新/加载页面:


底部弹窗:


悬浮窗:

对话框:

5.4 页面异常
无网络时会出现的页面:

连续多次点击赞同按钮页面提示:

六、业务流程图
6.1 注册登录业务流程图

6.2 提问题业务流程图

6.3 回答问题业务流程图

七、产品页面逻辑图
知乎APP共有5个页面,分别是首页、视频、会员、消息、我的。
首页逻辑图。该页面可以进行浏览内容、观看直播、提问题、回答问题等操作。

视频—推荐逻辑图。视频功能区中还有放映厅、海盐计划两个页面,在这,不对这两个页面画出原型图。
其中,放映厅主要的功能是为用户提供一个看电影的页面,系统会在放映厅按照分类推荐影片、博主剪辑的电影讲解、小剧场等,用户若没有感兴趣的可以点击“换一换”,更换推荐影视,并且,放映厅中的影视都是免费观看的。
海盐计划页面则是平台的活动推广,主要是激励知乎答主进行视频创作,加入海盐计划,享百亿流量,分五亿现金,其口号是“上知乎,发视频”。而参与其活动的条件是满足以下其一:
-
知乎创作者等级Lv4及以上且发布至少5条原创视频;
-
B站粉丝数>=1000或微博、抖音、快手、西瓜视频任一平台粉丝数>=10万。

会员页逻辑图。该模块是用户获取高质量知识的和看小说、专栏的主要手段,也是知乎的主要收入来源。

消息页面逻辑图。在该页面,用户可以接收信息、发送私信、获取好友动态等。

“我的”页面逻辑图:

八、核心功能说明
8.1 启动
8.1.1 未登录状态

页面名称:未登录状态知乎APP启动页
页面入口:点击知乎APP
页面逻辑说明:
-
启动页中点击仅浏览和同意并继续按钮后的流程都是一样的;
-
系统请求读取设备的照片及文件,允许或拒绝不影响进入APP;
-
提醒登录页面中可以选择微信、QQ、微博、邮箱和手机号登录,必须点击已阅读并同意协议才能登录;
-
在提醒登录页面进行返回操作会让用户填写性别、出生月份、兴趣等相关信息为游客进行内容个性化推荐,在此点击下一步操作或关闭按钮都会前往知乎APP首页页面。
页面交互说明:
-
无法进行滑动操作,在登录页面中点击不同的登录路径都会前往不同的登录页面;
-
提醒登录页面中,若未点击已阅读并同意协议就进行登录操作,会提醒登录/注册前请先阅读并同意协议。
8.1.2 登录状态

页面名称:登录状态启动页面;
页面入口:点击知乎APP;
页面逻辑说明:
-
对广告页不进行任何操作等待5秒,或点击页面右上方“跳过”按钮,进入APP首页;
-
点击广告页面图片,弹出广告内容;
-
在无网络的状态下启动APP,会直接进入APP首页。
页面交互说明:点击广告页面转至广告商品页面,再点击返回回到知乎APP首页。
8.2 登陆/注册页


页面名称:登录注册页;
页面入口:
-
我的——登录知乎;
-
作为游客使用知乎APP时弹窗提醒登录;
-
初次进入知乎APP时提醒登录帐号;
页面逻辑说明:
-
使用手机号登录时,若手机号未在知乎APP注册过,发送验证码后会自动注册并且登录;
-
使用微信、QQ登录将获取你的授权,并自动登录,无需验证码等其他操作;
-
未勾选已阅读并同意协议的情况下点击登录按钮,会提示用户勾选协议;
-
在无网络的状态下登录知乎APP,会提示“似乎出了点问题”、“当前网络不可用”等等;
-
使用微博登录时,若从未设置密码,会提示用户使用短信验证码登录;
-
无论使用何种方式登录,若绑定的手机号一致,登录的知乎帐号将为同一个用户;
-
若微信、QQ、微博并未绑定手机号,会提示用户绑定手机号。
页面交互说明:
-
登录成功后,知乎页面从右侧滑出;
-
以游客状态使用知乎APP时,会跳出弹窗提示游客注册/登录;
-
点击任何登录方式页面均从右侧滑出。
8.3 创作页

-
页面名称:
首页和创作页面
-
页面入口:
点击右上角“+”加号按钮即可进入创作页面。
(APP首页顶部栏任何功能区页面右上角均有“+”icon )
-
页面逻辑说明:
点击首页右上角加号后,进入创作页面,可以进行提问题、回答问题、发视频、写文章、发想法、开直播的操作,还可以看见自己加入知乎的时间,往上滑页面可以进入推荐问题页面。
-
页面交互说明:
在创作页面中,下滑页面或点击空白区域或进行手机自身的返回手势可返回到APP首页;
上滑页面可进入推荐问题区,点击不同的图标可前往相应的功能区域。
8.4 发布问题功能页面


页面名称:提问题页面
页面入口:进去首页右上角“+”icon后,点击“提个问题”卡片可进行提问题操作。
页面逻辑说明:
-
输入问题要以问号结尾;
-
问题内容包括“?”不可超过50个字(包括字符);
-
必须要添加至少一个话题,添加话题的上限为五个;
-
问题补充说明不能超过3000个字。(包括字符);
-
编辑问题的过程中和点击发布问题按钮,系统会跳出相似的问题,让用户最快速地找到所需问题的答案;
-
可以在问题补充说明中进行上传图片或链接、拍照、摄影、撤销、匿名提问等操作;
-
有重复问题时会提醒“去看看”或返回修改;
-
发布问题成功后可以邀请系统推荐用户、(微信、QQ)好友、搜索用户回答问题;
-
打开匿名提问后,摄像功能不可使用。
页面交互说明:编辑问题时,键盘会自动弹出,点击空白区域,键盘不会收回,可通过手机自带返回手势或按钮、点击收回键盘按钮进行收回。
8.5 浏览功能页面
8.5.1 查看回答

页面名称:查看回答页面;
页面入口:点击首页内容进入;
页面逻辑说明:
-
首页可查看推荐的问题及回答内容,还有关注、热榜、圈子、娱乐、高赞等内容模块;
-
在浏览回答区中,可以进行点击查看问题详情、作者个人主页、关注作者、写回答、复制回答、点击查看大图、点击按钮转至下一个回答等操作;
-
在查看长篇回答时,上滑浏览回答,顶部的问题会变为该回答作者的基本信息;
-
浏览至回答底部时,会显示一部分评论以及下一个回答的部分内容,吸引用户上滑至浏览下一个回答;
页面交互说明:
-
首页长按推荐内容无反应;
-
浏览至回答底部时,上滑页面会显示下一个回答的部分内容,松开手指页面会转至下一个回答;
-
首页进行左滑/右滑操作可切换对应的内容板块;
8.5.2 浏览回答页面的各个反馈功能

页面名称:浏览回答页面;
页面入口:点击首页内容可前往;
页面逻辑说明:
-
浏览回答区可以进行点赞/反对、喜欢、收藏、评论、分享等可以对该回答表达自己意见的操作;
-
点击右上角更多功能可以分享该回答至用户的微信好友、QQ、朋友圈、知乎私信等,还可进行加入浮窗、邀请回答、举报回答、调整字体大小、夜间模式的操作;
-
用户赞同该回答后,会提示分享给好友;
-
赞同该回答后,反对按钮会消失;
-
单击赞同按钮显示赞同,再次单击取消赞同,喜欢、收藏功能同理;
-
点击收藏可选择放置收藏夹或新建收藏夹;
-
评论区可对该回答进行评论,也可对评论区的任意评论进行回复;
页面交互说明:
-
点击评论按钮,评论区会从下往上展开,下滑页面或进行返回操作可收回评论区;
-
点击或取消赞同/反对、喜欢、收藏按钮会冒出小提示,如“已赞同”、“已收到你的喜欢,谢谢!”、“已收藏”等等;
-
点击收藏按钮,收藏页面会从下往上展开,下滑页面或点击收藏页面外的区域或进行返回操作可收回收藏页面;
-
点击进行评论或新建收藏夹,键盘从下往上滑出,点击键盘外的区域或进行返回操作可收回;
-
页面收回时都是从上往下进行收回。
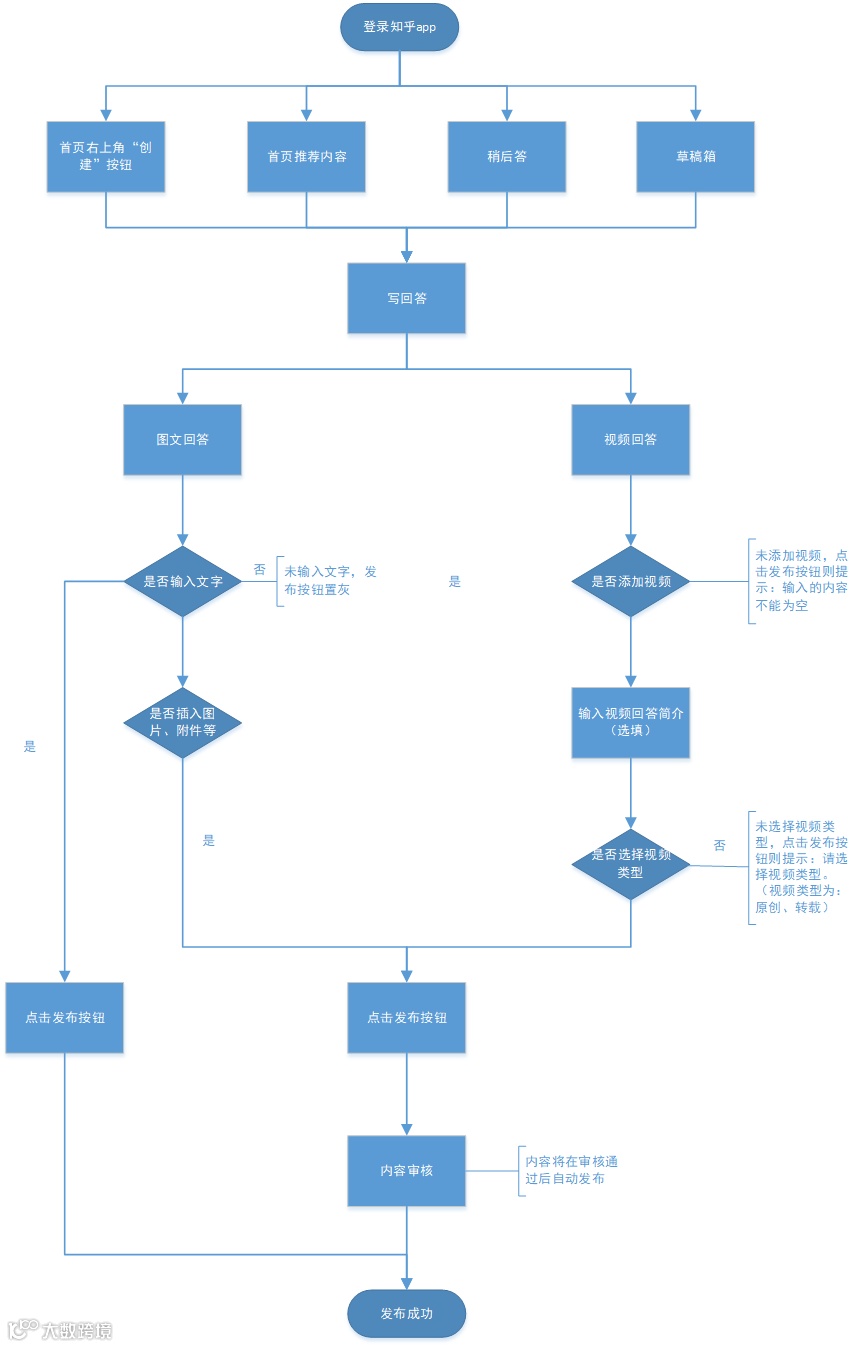
8.6 回答问题功能页面

页面名称:回答问题页面
页面入口:
-
首页右上角“+”icon——回答问题——写回答;
-
首页内容区——写回答;
-
我的——创作——回答问题。
页面逻辑说明:
-
可选择图文回答和视频回答,回答内容中有图片、视频、链接等存在,要经过审核之后才会自动发布。
-
添加附件需要进行登录百度网盘操作,从百度网盘获取附件;
-
点击键盘右上方“设置”图片可进行收录到专栏、开启追更、设置评论权限、开启匿名等一系列操作;
-
离开当前软件,系统将自动保存草稿;
编辑内容过程中返回会提示保存草稿并退出和不保存。
-
图文回答未编辑任何内容,发布按钮会置灰;
视频回答则提示输入的内容不能为空。
页面交互说明:
-
点击键盘右上角的设置按钮,键盘会下滑收回,露出收录到专栏、评论权限、匿名身份等设置操作。
-
图文回答与视频回答可通过点击按钮进行画面切换,左滑右滑则无法切换;
-
点击上传图片、摄像、@用户等操作,画面会从右侧滑出。
8.7 直播功能页面



页面名称:直播功能页;
页面入口:首页左上角“直播”;
页面逻辑说明:
-
直播页功能有:
点击话题查看相关直播、查看更多直播、点击主播头像可浏览博主主页、分享直播给好友、发送弹幕、点击商品橱窗并购买商品、全屏、投屏、与主播对谈、提问主播、送礼物、查看送礼贡献排行榜等;
-
点击直播画面右下方“全屏”icon可进入全屏观看直播;
-
上下滑动页面可切换直播;
-
左滑页面,屏幕将只会显示直播画面,弹幕、icon、等信息会消失;
-
直播画面有两种呈现方式:
全屏式、普通视频画面呈现;
-
绝大部分礼物需要用盐粒兑换,而获得盐粒需要充值;
-
发布弹幕上方有时会弹出推荐弹幕,如:
“不要怂,一起上”、“太秀了”等,点击对应的句子即可发送该条弹幕;
-
可以分享直播给微信好友、朋友圈、QQ、转发到想法、知乎圈子等;
-
当有外部音频出现时,直播会暂停播放,如在看直播的过程中听音乐,但是,暂停播放音乐后,直播不会自动继续播放;
-
双击屏幕会弹出爱心,表达用户的喜欢,并自动发送弹幕“(用户)喜欢了”;
-
点击屏幕中的宝箱,跳出看“直播,开宝箱”的页面,可以领取鱼干奖励,用以看直播送礼物。
页面交互说明:
-
点击评论,键盘从下往上滑出,点击键盘外的区域或进行返回操作,键盘下滑收回;
-
评论框未点击前提示“说两句”,点击后提示“友善的评论是交流的起点”,输入文字后提示内容消失;
-
页面可进行左滑,上滑下滑操作;
-
除了“更多直播”功能页面会从右侧滑出,其他功能点均从下往上滑出页面;
九、有关盈利的功能模块分析
9.1 直播及视频功能模块
2018及2019年,知乎陆续上线了视频和直播功能模块,在这两个模块中,用户可以发送弹幕等,但是,直播功能中用户依旧可以向主播提出问题,主播可以选择性回答,可以看出,知乎上线的直播功能并不是往大众的娱乐性发展的,其核心本质依旧是知识分享、信息传播,只是呈现形式更加地丰富化。但是从发送弹幕、热词、互动等新增功能看,知乎是希望从问答内容社区往内容互动社区发展的。
我认为,抖音这样做的原因是为了顺应了这个网络时代的发展,近几年,抖音、快手等短视频软件引发了互联网的短视频热潮,小至幼儿园的儿童,大至头发花白的大爷大妈,短视频遍布着每一个年龄段的用户。在这个短视频发展的大时代下,知乎必须做出改变。
除了上线直播、视频功能模块,知乎还新增了“海盐计划”,激励用户创作视频,让平台上涌现出更多的内容创作者,丰富视频的内容,从而丰富知乎APP的内容呈现方式,推动用户使用量增长,提高用户粘性,而直播中的打赏、带货等商业形式,助推着流量转化,也为知乎的商业化发展提供了一个新的发力点。
9.2 会员功能模块
盐选会员是知乎的主要盈利方式之一。在会员功能模块中,有盐选专栏、读书会、小说、Live讲座等几大主要功能区。若用户开通了盐选会员,可以拥有享受更高质量、更高水准的知识见解和问题解答、阅读大量的高质量书籍以及各种类型的小说、观看包含不同学习领域的讲座,带动自己的成长等各种权益。
根据相关报告所得,知乎2019年3月上线会员服务至往后一年,其付费用户增长了4倍,但是,其付费用户仅占所有用户的3.4%,而其付费用户增长率大幅提高的一个重要原因也是因为基数低。
究其原因,一部分在于大多数知乎用户仅在知乎平台上进行浏览操作,把其当作一个娱乐消遣、用以打发时间的软件,再进一步想,也有一部分用户会在知乎上进行搜索,提问题等操作,但他所需要得到的内容只是浅层的、大众的(如搜索或提问哪种电子产品或者美妆产品平价好用)。这两种用户一般不会点击会员功能模块,对其也基本没有依赖性,自然也不会开通盐选会员;
当然,还有一小部分知乎用户依赖于使用知乎来获取高质量内容,其中包括希望在知乎上获取学习领域或行业的专业知识、阅读有深度的书籍、小说、看不同领头人物的故事等。知乎用户大多位于沿海地区,身份可能是在校学生、求职人员或在职人员,而沿海地区经济发展较为快速,这种用户思想也要与时俱进,渴求获取高含量的并对自己的学习或工作有帮助的知识,也有阅读书籍的习惯。会员模块就为这种用户提供了一个这样的平台,用户也愿意为其付费。
虽然盐选会员付费用户占比小,但每年的比例都在大幅上升,这证明了越来越多的用户愿意为知识付费。盐选会员进一步丰富和完善了知乎的商业模式。
十、总结
知乎,是目前中国最大的网络问答社区,几乎没有竞品与之抗衡。但是,其内容质量也变得更加娱乐化,功能模块也越来越多,也许知乎是为了顺应时代的发展,让其用户群体更加广泛,并增加用户的活跃度,但与此同时,也导致了许多原有用户的流失。知乎在获取流量的同时,也要考虑内容质量,在两者之间做好平衡。为此,知乎得做出相对的举措,以我个人所见,知乎可以投入更加强大的算法,根据用户的浏览内容或提过的问题为其推荐贴合用户所需的内容,用以增加用户粘性。

