大数跨境
0
0

如何用场景需求清单梳理场景

如何用场景需求清单梳理场景 硬核刘大
2024-02-05
573
之前分享了B端产品如何描述业务场景?那是不是掌握一个场景的描述方法就够了呢?
当然不是。
任何业务,他其实都有一些列的场景,而且一般B端业务都要涉及到多个角色,必然有多个场景。那如何将这些场景串联在一起呢?这就涉及到我们今天要说的场景需求清单了。
一、关于场景需求清单
1、什么是场景需求清单
场景需求清单是多个场景串联形成结构化信息,它是一个业务链条下的场景及场景拆分后的需求集合。
2、场景需求清单的作用
a、梳理业务链条下场景的关系;
b、避免遗漏影响业务闭环的场景;因为一旦单独列场景,则会穷举场景;
案例如下
二、如何梳理场景需求清单
基于之前的调研,找到关联步骤/流程,根据流程还原每个流程下的代表性场景,并拆解出需求,如下3个步骤:
a、梳理出清晰的业务流程;
b、将场景写出并归类到流程;
c、基于场景拆解用户需求;
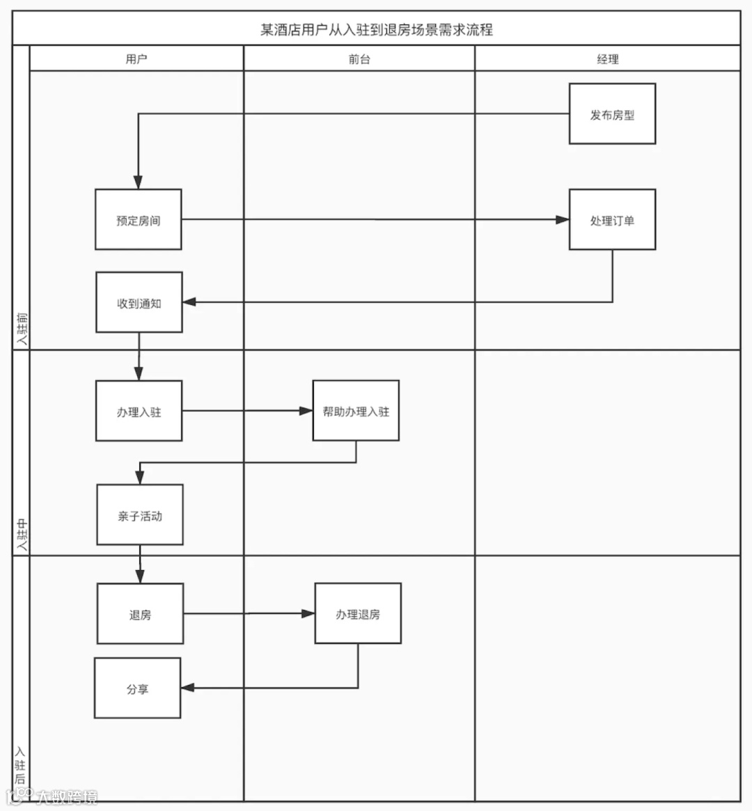
案例:酒店业务对应的场景需求清单
a、案例背景如下 
厂商A是给酒店提供全渠道订单管理的saas解决方案,作为产品经理的你,如何梳理某类面向亲子游的酒店业务对应的场景需求清单?
第一步:理出清晰的业务流程
这一步尽可能详尽梳理业务流程,因为B端软件研发成本是很高的,一旦发现存在问题推到重来的成本很大。
单独的分支流程可加上(影响主流程的分支不要有遗漏)
第二步:将业务流程的场景,写到场景清单中去;
场景清单与流程的结合,是确保实际场景中穷尽列举;收集场景,尽量做到以下:
1、可现场去调研,每个角色在执行每个任务时,一般会存在哪些场景?包含特殊,边界,异常等场景;
2、产品经理回来汇总场景清单时,尽量不要添加太多自己的想法,而是让场景更加真实的被描述;
第三步,将场景写出并归类到流程,并在每个流程下确定代表性的核心分支场景 。
第四步:基于场景拆解用户需求
第五步:关于核心场景需求清单
A、抽离出最关键的类别/流程,以及其中不可或缺的场景
B、形成核心场景需求清单
C、如何抽离?—需要理解业务
1、为啥要需要得到核心场景需求清单?
a、优先级,重要性的确定无非是给决策者对性价比的判断,因为资源永远都是有限的。
b、同时有一点要求:就是梳理出的最不可或缺的,最核心的需求,也要能够完成业务场景最小闭环,且后续产品最小MVP也要按照这点要求去执行;这点是区别C端产品的;
2、TO B研发成本高
如果后期发现功能存在问题,推到重来的成本很大,因此需要试错
第六步:提出最小闭环的产品功能包(即MVP)
针对B端,最小MVP的要求业务链条要完成闭环!
最后提供一些工具与tip便于更好梳理场景清单。
核心场景需求清单的自检清单:通过自检清单,帮你check核心场景需求清单 。
核心场景自检清单,如下图所示:
【声明】内容源于网络
硬核刘大
聊聊大家都喜欢的事
内容 973
粉丝 4
硬核刘大 聊聊大家都喜欢的事
总阅读1168.3k
粉丝4
内容973