
一、拼团
1. 拼团目的
拼团模式被定义为社交电商,分享是其核心,是一种很好的营销方式和商业手段。
对于平台而言,拼团的目标主要包括拉新、提高订单量、通过用户关系链进行产品宣传,以及扩大影响面。通过设立拼团活动,引入拼团商品、用户发起拼团、分享邀请好友,再加上人满成团触发裂变传播;利用社交关系拉来的用户,能够获得对产品的口碑和信任,从而提高订单的转化率。这种互动性强的模式不仅促进了销售,还带动了用户间的社交互动,形成了良性循环。
2. 拼团的业务流程

1)拼团渠道
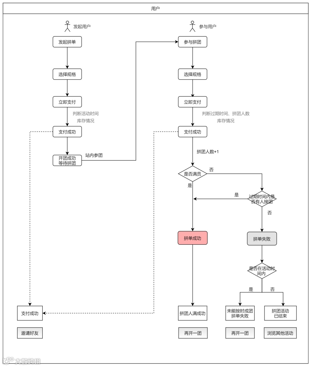
站内开团:用户成功发起团购后,商品详情页将展示拼团的详细信息,其他用户可在平台内完成支付,加入拼团。上图所示为用户在平台内开启或参与拼团的流程。
分享邀请:拼团活动鼓励用户通过分享邀请好友,完成规定时间内的拼单任务。用户需要通过外部分享链接,点击链接后即可参与。在打开拼团详情页时,系统会检查拼团订单的状态,判断是拼团成功还是失败。这种分享邀请机制有助于扩大拼团活动的影响。

2)时间说明
在拼团流程中,我们需要考虑的时间有:活动时间、成团时间、过期时间。其中,成团时间和过期时间是针对每个拼团商品单独设置并计算的。
活动时间是指整个拼团活动的开始和结束时间,通常是一个较长的固定时间段。在拼团活动下可能有多个商品参与,而每个商品都可以设置独立的成团时间。这个成团时间是根据活动力度、商品库存、参与人数等具体情况设定的,即拼团成功后的倒计时。
对于已经开启的拼团商品,我们通过判断过期时间和成团人数来更新团单的状态。过期时间是一个固定的时间点,计算过程需要综合考虑整个活动时间和商品独立的成团时间。下图详细展示了两种情况的计算方式。

活动时间:商家在后台设置的活动有效时间,只有在这个时间段内的商品才能支持用户开团。超过截至时间后,只能参与已经开启的团单商品。
开团时间:商家在后台为每个商品单独设置的团单有效时间,也就是用户支付成功后开始的倒计时。如果倒计时结束后未达到成团人数,团单会失败。
过期时间:是指开团时间(即支付成功时间)加上成团时间。这个时间点标志着团单的有效期限,超过这个时间,团单可能会因为未达到人数而失败。
3)确认订单之后,支付成功之前
在确认订单但尚未支付的阶段,系统需要检查商品的活动库存情况以及开团商品是否在活动有效期内,参团商品是否在成团时间内且未达到人数要求。如果存在异常,系统会弹出提示,告知用户订单支付失败。一旦支付成功,成团人数将增加一位,同时活动库存会减少一件。
二、电商管理后台
前端用户的一些简单动作,在后台系统里却需要经历繁琐的条件验证和不同模块之间的信息传递。
电商管理后台通常包括商品管理、订单管理、活动管理、财务管理、用户管理、评价管理、商家管理等多个模块。
一条新数据的产生需要不同模块之间的密切协作。在耦合度较高的系统中,可能因为一点微小的变动而引发全面的波动。例如,在前台领取一张优惠券,后台则需要经历新建信息、上线审核、商品配置等繁杂的信息交互过程。再加上电商系统中商品类型、优惠券展示和领取的多样性,对于刚接触后台的用户来说,可能很容易在不同模块的跳转中感到迷失。
理想中的电商后台系统应该具备性能稳定、结构简单、开发成本低、模块规范、灵活等特点。每个单独的模块在功能和结构上都应该有一定的独立性和完整性,以便于更换、联接和分离。在划分模块时,要确保不会影响系统的主要功能。对于多数新增的拼团活动需求,产品经理需要在原有后台系统基础上进行设计和实现,确保清晰了解新增模块的类型、新模块与其他模块之间的联系,以及是否能够发展成一个独立、可分离的模块。
1. 模块规划
1)模块信息
拼团活动在电商后台系统中通常归类到【活动管理】模块,是一种用于获取用户和提高客单价的营销手段。
在这个系统中,管理拼团商品就像管理双11、双12等大型促销活动的商品一样。拼单商品作为参与拼团活动的商品,受到拼团活动类型的统一管理。后台可以通过创建一个拼团类型的活动,设定活动时间,从而方便地管理所有参与该团活动的拼单商品。这有助于提高系统的灵活性和效率。

配置拼团商品信息就像给商品贴上标签一样,用户在前端发起或参与拼团时,关注的信息包括能否开团/参团的商品、拼单商品的价格以及成团所需的人数。而在后台配置拼单商品时,需要设置一系列信息模块,如拼团的基本信息、关联商品信息、限制类型以及排序权重等,以确保拼团活动的顺利进行。这样的设置帮助系统更好地组织和呈现拼团商品,提升用户体验。

拼团记录:拼单商品的开团和参团都要在后台进行记录,方便运营的维护、查询和数据分析;单条发起记录对应多条参与记录,通过团单id识别管理。

结合以上信息,可以将拼团活动分为拼团基本信息模块、拼团发起记录模块、拼团参与记录模块。

2)页面展示区域
后台页面设计采用以下的结构框架,分为导航区域、页面标签跳转区域、搜索查询区域、功能按键区域、表单区域。
-
导航区域:后台一级导航和二级导航的展示。 -
页面标签区域:二级导航下的三级导航页面。 -
搜索查询区域:放置搜索框,查询和重置按钮。 -
功能按键区域:放置可对表单信息进行操作的功能按键,如新增、删除等。 -
表单区域:记录信息,以及对信息查看修改的按钮。

2. 实例设计
后台新增拼团活动流程:

1)活动类型
每发起一个新的拼团活动时,需要新建一个拼团活动。
随着业务的发展,会出现更多活动类型的需求,如邀请活动、众筹活动等等;活动类型模块的设计,更便捷地管理各类型的活动,也有助于不同活动模块之间彼此分离,以及新活动模块的增加。
【活动类型】的表单信息由运营人员添加维护。已生成信息记录不可删除,可通过下线操作,将信息置为不可用状态。

页面表单内容包括:活动id、任务类型、活动标题、活动描述、上下线时间、起止时间、状态、新建\更新时间;页面操作按键包括新增、批量上\下线、批量删除\恢复、查询、重置、修改、查看、刷新、导出、表单列表显示。
新增弹窗:点击新增按钮,弹出弹窗,将拼团活动信息填写完毕后,新增至表单中。

活动类型(必填)—— 操作:下拉框选择。
活动标题(必填)——操作:填写输入(活动标题起到记录、描述活动的作用,方便运营人员的查看和搜索)。
活动描述——操作:填写输入(对活动的描述,记录活动时间、规则等内容)。
起始时间/截止时间——操作:点击选择时间(拼团活动的活动时间设置,如设置起始时间为 2020-12-12 23:00:00 截止时间为2020-12-13 23::00:00 , 活动上线后,将按照设定时间自动上下线。如若未填写该字段,上线后的活动需要手动下线处理)。
页面操作按钮\表单操作区:
批量上线\批量下线 —— 操作:单选或批量勾选表单信息,点击进行上下线操作,确认操作后该信息状态发生变化。状态包括有新建、已上线、已下线。
查看\修改——选择单条信息查看,以及修改部分信息,已生成记录的信息活动id不可修改。
2)拼团活动/拼团基本信息
【活动类型】的表单信息由运营人员添加维护。已生成信息记录不可删除,可通过下线操作,将信息置为不可用状态。
页面表单内容包括:拼团id、活动id、商品id、拼单时长、成团人数、用户i限制、状态、创建\更新时间;状态字段类型为枚举,包括新建、已上线、已下线三种状态。 页面操作按键包括新增、批量上\下线、查询、重置、修改、查看、刷新、导出、表单列表显示。

新增弹窗:点击新增按钮,弹出弹窗,将拼团活动信息填写完毕后,新增至表单中;该新增弹窗框涉及到的字段包括有:活动id(必填)、开团时长(必填)、活动价格(必填)、活动库存(必填)、限制用户类型(必填)、用户开团限制次数、用户参团限制次数、排序权重。
关联商品模块需要注意区分商品是否为sku商品;若为sku商品,活动价格获取sku中活动价最低价,活动库存为sku活动库存之和,支持设置、修改单条sku信息;非sku商品直接填写其活动价格以及参与活动库存。

3)拼团发起记录/拼团参与记录
拼团发起记录页面表单内容包括:团单id、拼团商品id、活动id,商品名称、订单编号、发起用户id、订单状态、任务状态、参团人数/目标人数、过期时间。
过期时间需要判断两个时间节点,整个拼团活动的有效期以及下单商品的开团时长。

拼团参与记录页面的表单信息包括参团id、团单id、商品名称、订单编号、发起用户id、参与用户id、订单状态、任务状态、创建/更新时间。

3. 订单流程
拼团商品的订单流程于普通商品相似,需要注意的是在成团期间,不可申请退款,成团成功后可发起售后申请;拼团失败后,释放活动库存,支付金额原路退回。
三、前台页面
拼团商品的商品详情页不同于普通商品,因为它涉及到用户开团、参团、分享邀请等多个功能,需要一个全新的页面结构和逻辑。就像搭积木一样,电商平台为了支持拼团活动,不仅需要重新设计页面,还会建立一个专门的区域,方便运营团队进行管理。
对于后期加入拼团的电商平台,比如京东、网易严选,它们都会重新梳理页面,为拼团商品打造一个新的展示空间。这样的设计不仅使得用户在拼团页面可以方便地进行各种操作,也提升了整个拼团活动的运营效果。
另外,为了激励用户更积极地参与拼单,拼团活动还可以通过推送功能,在用户再次进入app时提醒他们未完成的团单,并鼓励分享行为。这种方式可以增加用户参与的动力,为拼团模式注入更多活力。
(对拼团活动中部分页面进行设计)
【拼团首页】

【订单详情页】

【我的】

四、总结
“人们经常问我未来时间,什么会被改变?我觉得这个问题很有意思,但也很普通。从来没有人问我,未来十年,什么不会变?在零售业,客户想要低价,这一点未来十年都不会变。”
1. 未来
未来电商将朝着怎样的方向发展呢?这就是一个关于改变的问题。未来可能涌现出语音购物、社交购物、绿色环保、人工智能服务、虚拟现实体验等等创新形式,为消费者提供更多高品质、个性化的服务,从而带来全新的购物感受,提升客户关系。
对于未来电商的需求会是什么呢?这是一个关于不变的问题。在互联网创业中,不愿意花大价钱、冒风险去改变用户习惯一直是主要策略;然而,拼多多成功地改变了一部分消费者的购物方式,省去了加入购物车和下单的步骤,直接通过拼团购买。
这种成功的核心动力在于拼多多提供了足够低廉的价格。相比于试图改变用户习惯,更准确地说,拼多多抓住了用户最核心的需求,通过多变的拼团方式和稳定的低价商品取得了巨大成功。创始人黄峥以4500亿元人民币的财富,超过了马云,成为财富榜的第三名。
未来的电商和我们的成功都需要坚持积小步至千里,以不变的理念应对千变万化。在喧嚣的声音中,或许我们也应该冷静思考,思考未来十年我们真正需要的,那些不会改变的真实需求。
成功不易,但未来可期。“Let’s open the future!”

