2026年1月31日,深圳市商务局发布重磅通知,优化后的跨境电商线上综合服务平台“无票免税”登记模块已于2月1日正式上线运行。这一举措为深圳跨境电商企业带来税务合规新便利,全流程电子化办理,无需奔波,高效省心!
一、官方划重点:唯一办理通道+重要时限
1.办理入口认准官方平台
企业需通过深圳市跨境电商线上综合服务平台(https://www.szceb.cn/)办理“无票免税”登记,实现全流程电子化操作。
⚠️ 重要提醒:深圳市商务局从未委托任何第三方机构代理相关操作,请企业务必自行通过官方平台办理,切勿轻信其他非官方渠道!
2.时间节点务必记牢
企业需在出口货物结关后,至少提前2个自然日进行预约登记,系统将于预约后的第3日(T+2)开放数据确认功能,合理规划时间,避免耽误业务进度。
二、哪些企业可以办理?明确适用范围
本次“无票免税”登记适用于9610出口清单/报关单对应的相关企业,具体要求如下:
1.适用主体:境内发货人、生产销售单位、报关单表头备注的实际卖家(统一社会信用代码)、清单商品项备注的实际卖家(统一社会信用代码)。
2.地域与申报要求:
仅限通过深圳市跨境电商线上综合服务平台申报且结关清单,或深圳单一窗口申报且结关报关单的深圳企业。
采取“委托代理”方式出口的,代理报关主体(境内发货人)也必须是深圳企业。
3.单证申报规范:委托代理出口且无生产销售单位栏时,报关单表头需备注实际卖家统一社会信用代码+商品项号;清单商品项备注栏需备注卖家统一社会信用代码。
三、 三步走!完成“无票免税”登记全流程
第一步:确认登记前置条件
企业需为符合要求的深圳企业,且对应清单/报关单已完成结关。
单证申报需严格遵循规范备注要求,确保信息准确无误。
第二步:完成平台通关业务注册
登录深圳市跨境电商线上综合服务平台,完成通关业务相关注册流程,这是办理后续登记的基础。
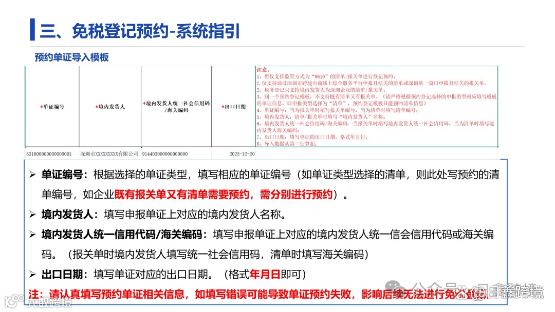
第三步:办理无票免税登记
预约登记:进入平台“无票免税登记”板块,提交出口免税登记预约申请。
数据确认与登记:预约1-2日后,根据系统推送的预约单证数据,完成报关单/清单的免税登记操作。
信息查询:登记完成后,可通过平台多维查询功能,查看免税登记相关信息。
四、系统操作指引:四步轻松上手
1. 核心入驻条件
2. 三步入驻流程
上传资质文件,等待平台审核(3-7个工作日);
审核通过后获取专属邀请码;
完成店铺注册与货盘对接,备货入仓即可运营。
3. 入驻避坑提醒
资质翻译需合规:德国需德语翻译、法国需法语翻译,需经使馆认证,避免机器翻译;
店铺类型慎选择:企业店可申请低税率,个人店税率较高,建议根据经营规模选择;
类目报白找对渠道:美妆等特殊类目通过官方认证服务商提交,通过率更高。
五、系统操作指引:四步轻松上手
1.登录官方平台,点击“无票免税登记”模块,进入出口免税登记界面。
2.选择“免税登记预约”功能,按提示完成预约步骤。
3.分别根据企业业务类型,办理“清单免税登记”或“报关单免税登记”。
4.最后通过“出口免税登记查询”功能,核验登记结果。


