
“认知——流量——线索——MQL——SQL——商机——成交——增购复购/转介绍”是SAAS团队常见的全链路营销漏斗,是CRM主线流程。其中“认知——流量——线索”就涉及到线索管理部分。甚至目前大火的SCRM赛道狭义上来说就是线索管理。
一、业务流程简介

这个图中大致可以等于我们公司的情况。其中线索管理流程就涉及到CRM的线索模块。它一般包含线索创建、线索分配、线索回收、线索清洗、线索培育、线索转商机。下面我们就详细的介绍一下。
二、市场团队和线索管理
线索一般是市场部门的人来负责的。市场部的价值之一就是将线索的筛选、孵化、培育等工作从销售部剥离。
原因是如果让销售直接接触一手线索,无论是精力还是流程化思考都不是很合适。所以市场部需要保证线索质量好和数量多。
“认知——流量——线索——MQL——SQL——商机——成交——增购复购/转介绍”是SAAS团队的全链路营销漏斗,那么所谓的线索模块涉及的是“认知——流量——线索——MQL”的部分。
CRM线索是业务的前端,有好的线索才有后续的客户和订单。所以线索管理的作用至关重要。
上面全链路营销漏斗实际上讲解的线索管理中可能会涉及到的流程,实际应用过程中,会因为线索的客户等级不同,每个环节的权重又会发生很大的改变。

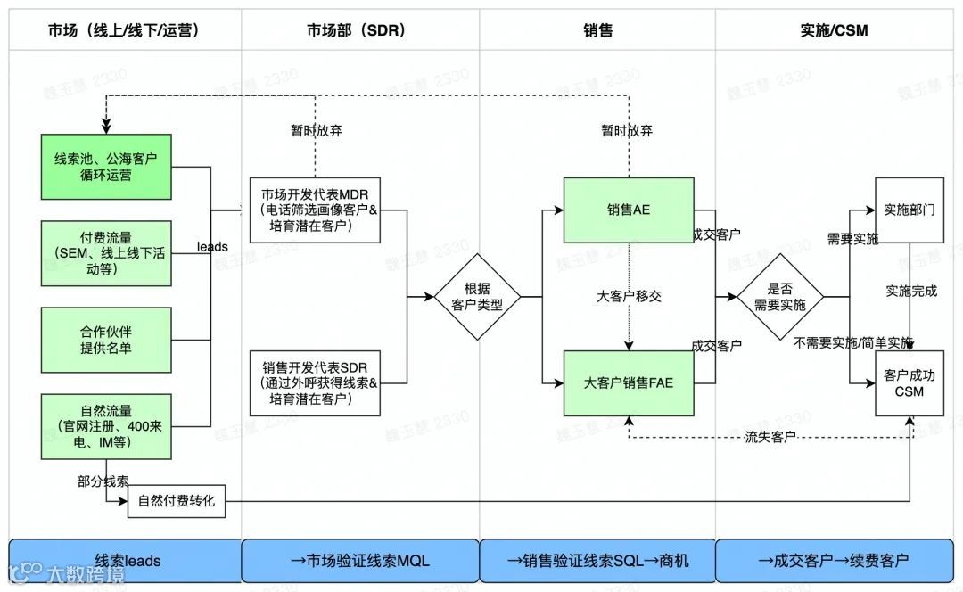
如图所示,SAAS公司的客户可以分为三级,每个公司有可能涉及1~3个等级的客户,组织的建立是需要根据客户层级确定的。小微型客户需要的市场和销售团队的职责和中大型客户的并不一致。
采用MLG(Marketing-led Growth营销带动式增长)的盈利模式,直接以市场为主,全权负责线索的获取、清洗和培育,直到最后的半自助下单。
2)针对中大型客户:市场+销售+客户成功合作模式比较适合
其中市场SDR团队负责线索的获取、清洗、培育、再移交接给销售进行促进签单,签单后移交给客户成功团队进行实施和后续的服务。
公司一般涉及多个分类的客户,整体业务流程图大致如下:

三、线索管理模块相关功能
1. 线索的创建
-
广告付费渠道:通过某些方式的投放,付费获得客户线索;
-
渠道:渠道商给到线索;
-
自建流量:官网,APP,微信公众号、小程序、小红书账号等各类自建自媒体,400来电;
-
销售自拓/客户转介绍:销售通过陌拜或者客户转介绍的方式后获得的线索;
-
商业合作资源置换:商业合作伙伴提供的线索;
-
线下活动:通过举办交流会、论坛、展会等获得的线索;
-
手动创建单个线索;
-
批量导入线索;
-
对接系统线索。
3)线索有效性确认:至少需要有手机号或者微信等可触达方式才能算唯一的线索。
4)查重:存在公司、手机号、微信号等重复的现象,需要合并线索或者更新客户信息上,并通知相关涉及销售。
2. 线索打分
线索打分=线索质量,那么线索的分数是从何而来呢?常见的分数来源有以下几个维度:
-
用户的基础属性;
-
用户在网站、公众号、小程序等渠道上的行为;
-
用户在消息触达端的行为(如模版消息、邮件);
销售线索的得分可以帮助销售人员提高对线索的跟进投入产出比,将更多的注意力集中在合适的潜在客户群体中,更好地安排时间和资源,从而产生更高的转换率。
3. 线索的分配和回收
销售线索公海池中的线索允许销售人员自行领取或者通过管理员直接分配或者根据系统规则直接分配。
系统自动分配的规则一般有:轮询平均分配、按能力分配:考虑客户质量和销售质量、按照客户某些信息(比如行业)分配。
注意单个销售的容量上限。
一般根据固定时间内有没有产生变化(信息增加、跟进记录等)而采取自动回收的行为,线索进入原来的线索池内。
分数到达一定程度的线索(也可能是有手机号就算),SDR团队通过电话触达客户,了解补充客户相关信息后,将满足条件的客户标记为MQL的过程就是线索清洗。
不满足条件的直接更新分数,同时转入培育池继续培育。
线索培育就类似于养鱼过程,将不符合要求的鱼培养一段时间(培养他们对于问题的认识,对于解决方案的认识),鱼每次吃东西就加分,如果鱼长时间不吃就减分,通过这样一个机制,逐渐养成符合要求的鱼。
那么养鱼的饵料可以是哪些呢?
可以是公众号文章、是推销邮件点击、是社群活跃、是活动参与。
一些SCRM的软件就会提供自动化培育的工具,能够通过筛选合适且未达标的用户-触达用户-用户行为打分规则计算-筛选出达标用户
对于清洗客户的电销来说,他的工作职责就是将满足条件的线索,转为MQL。销售这边通过自己的判断选择接受为SQL,这个时候线索可以转换为客户/联系人/商机。
MQL的判断标准一般会使用BANT标准:Budget预算、Authority权限、Need需求、Time预计上线时间。能够满足上面2个就算是MQL,有时候可以放开为1个。
四、相关考核标准
对于市场提供线索,销售跟进商机这种模式下的业绩:新购业绩=有效市场线索数*线索成交转化率。
那么很清晰,市场部门的主要任务就是”提高有效线索数量“,销售部门的任务就是提高“转化率”。
所以关键的指标选择SQL。决定 SQL 数量有两个因素:一个是 MQL 数量,另一个是 MQL 的质量。这与市场部的任务完全吻合。
当然结果指标很重要,同时也需要通过通话时长、接触客户数量作为绩效考核的基础指标。
且同样的商机数量,其价值一定是不同的,如何让输出更高质量商机的SDR能够受到更多的激励?
可以从商机输出后最终成交的业绩中拿出来一个比较小的比重,在年底对SDR们进行一个额外的奖励。
综上所述,我对线索管理相关的知识做了简单的总结,希望对大家有所帮助。