这不是一份普通的策略报告,而是一封写给未来三年的“财富预告函”。
东吴证券通过68页深度分析,系统拆解“人形机器人+AIDC+工控+电网”四大高成长赛道,提炼出可执行的投资逻辑。
特斯拉人形机器人量产节奏虽受外部因素扰动,但供应链已获小批量订单,真正爆发节点预计在2025年下半年Gen3发布。
国内云厂商CAPEX进入初期阶段,遭遇英伟达H20禁运制约,但B卡、国产算力卡及DeepSeek R2等变量有望在Q4引爆新一轮算力军备竞赛。
工控行业表面复苏偏弱,实则孕育三大机遇:95后主导的国产替代加速、人形机器人零部件卡位布局、东南亚市场拓展。
特高压核准节奏滞后于规划,反而为“十五五”预留30-40条线路空间,许继电气、平高电气、中国西电等企业利润弹性被量化至136%。
整体来看,东吴证券以“订单+卡位+弹性”为核心框架,提前锁定未来三年结构性红利。
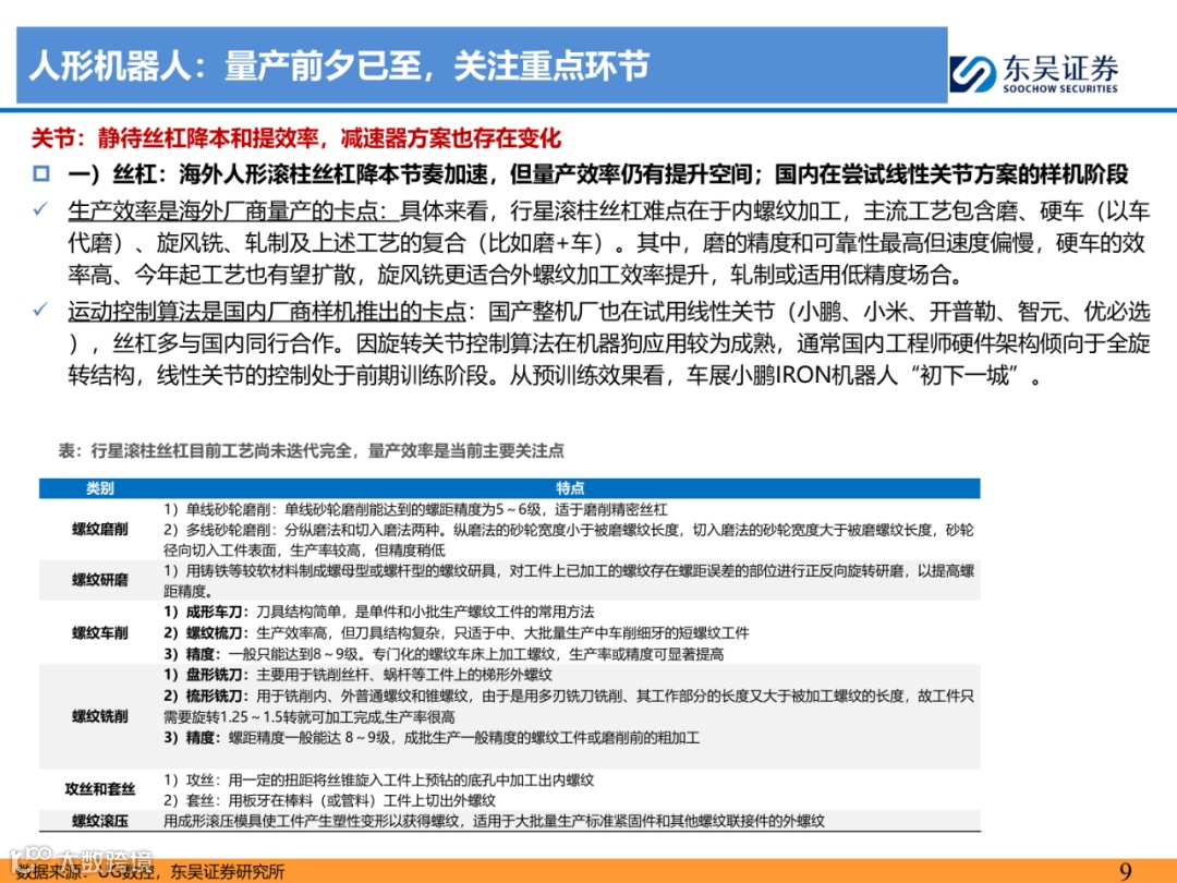
人形机器人:量产前夜的“暗线订单”
尽管特斯拉工程主管变动引发量产延期担忧,但供应链反馈Tier1/2厂商已接到小批量订单,类似iPhone发布前的试产阶段。
灵巧手自由度提升至22,涉及44根微型丝杠、腱绳与电子皮肤集成,具备微型3mm丝杠生产能力的国内厂商极为稀缺。
减速器技术路线尚未收敛,摆线针轮采用PEEK材料减重73%,堪比电动车时代“三元vs铁锂”的路线之争。
需求模型测算显示,制造业558万就业人员按0.2%渗透率计算,潜在需求达1.1万台,参数具备可追溯性。
核心投资机会聚焦“丝杠+灵巧手+PEEK”三大环节,三花智控、拓普集团、北特科技被重点提及。
AIDC:算力受限催生国产替代窗口
受H20芯片禁运影响,国内AI数据中心建设短期承压,但倒逼出B卡、国产卡和910C超节点三重替代路径。
服务器电源升级带来结构性机会:5.5kW电源较3.3kW产品利润率高出20%,欧陆通、麦格米特将直接受益。
HVDC(高压直流)渗透率提升趋势明确,字节跳动等新兴运营商刚起步,海外2026年才进入加速期,国内厂商具备先发优势。
超级电容与BBU(后备电池单元)已进入送样阶段,武藏、江海股份、蔚蓝锂芯等企业有望复制光伏储能外挂逻辑。
东吴提出“功率密度提升→电源升级→HVDC渗透”链条,构建清晰的算力基础设施投资公式。
工控:国产替代与出海双轮驱动
行业整体增速维持0-3%,但内资品牌市场份额两年内从45%提升至52%,汇川、禾川、雷赛在伺服、变频、PLC领域实现对日系品牌的突破。
人形机器人电机成为新增长点:汇川无框电机+行星丝杠模组已完成送样,鸣志空心杯电机对标Maxon,复刻当年汇川伺服替代安川路径。
出海战略呈现差异化:麦格米特以电源切入欧美高端市场,伟创电气借光伏扬水系统打入印度,均验证可行性。
关税影响有限,工控全球市占率不足5%,美国直接出口占比低,“抢出口”反而构成短期利好。
整体逻辑类似光伏“双反”后通过东南亚产能规避制裁,当前替代空间依然广阔。
电网:政策红利释放长期价值
“十四五”原计划6直5交特高压项目,实际仅开工3条,东吴预计“十五五”将释放30-40条储备线路,订单周期锁定至2027年。
柔直比例提升至50%,换流阀单价为常规直流1.5倍,许继电气利润弹性达136%,测算方法参考锂电设备单GWh投资逻辑。
配网“四可”改造隐含增量市场:200GW分布式光伏配套规约转换器,按300元/台估算,市场规模约60亿元,海兴电力、威胜信息受益。
智能电表进入替换周期:2024年招标8934万只,2025年首批评标量下滑28%,但新版电表单价有望回升,类似2015年后智能电表行情。
投资逻辑已从周期波动转向“核准节奏+柔直占比+设备更新”驱动的长期确定性增长。
海外电网:供给约束推升永续通胀
美国变压器PPI四年上涨61%,韩国上涨65%,主因熟练工人短缺与硅钢片供应紧张,非短期需求拉动。
施耐德、ABB、西门子能源在手订单同比增长超40%,交付排期已至2027年,类似光伏行业“拥硅为王”时期。
中国变压器出口高增:南美增速40%,大洋洲达60%,思源电气、特变电工、中国西电凭借产能优势填补全球缺口。
估值逻辑为“海外短缺→中国替代→价格传导”,该模式已在2023年光伏组件出口中得到验证。
金盘科技布局墨西哥、波兰、马来西亚生产基地,以本地化制造应对贸易壁垒,路径类比福斯特泰国基地避税策略。
结论与展望
东吴证券将“机器人+算力+电网”整合为具备复利效应的三重投资组合:人形机器人代表“0→1”的高赔率机会,AIDC体现“卡脖子→国产替代”的高胜率逻辑,电网则提供“政策红利+稳定现金流”的长期确定性。
2025年下半年三大催化有望共振:特斯拉Gen3发布、国产算力卡落地、特高压密集核准,形成类似2019年半导体、新能源、军工联动的多线行情。
投资建议细化为“工具箱式”配置:机器人关注丝杠环节(三花智控、北特科技),算力聚焦电源升级(麦格米特、禾望电气),电网布局柔直核心标的(许继电气、平高电气)。
当市场仍在等待经济底部信号时,东吴已基于“订单底+卡位底+政策底”构建出未来三年超额收益的量化模型。


