「零食出海」新蓝海!东南亚线上零食消费正以“健康化”与“本土化”双引擎加速发展 | 星夜解读
一份来自TMO Group的最新行业洞察显示,东南亚零食电商市场正以强劲增长态势,成为全球食品品牌不可忽视的新兴战场。
该报告基于2025年4月Shopee和Lazada两大平台数据,深入分析了印尼、越南、菲律宾、马来西亚、泰国、新加坡六国的线上零食消费趋势。
东南亚零食市场规模已达208.3亿美元,2019-2024年复合增长率2.1%,其中线上渠道成为关键增长动力。年轻人口占比高、购买力提升及对健康化、多样化零食的需求,正推动市场持续扩容。本文将解析东南亚零食市场的格局、机遇与挑战。
一、整体格局:线上零食“四分天下”,越南、印尼成战略要地
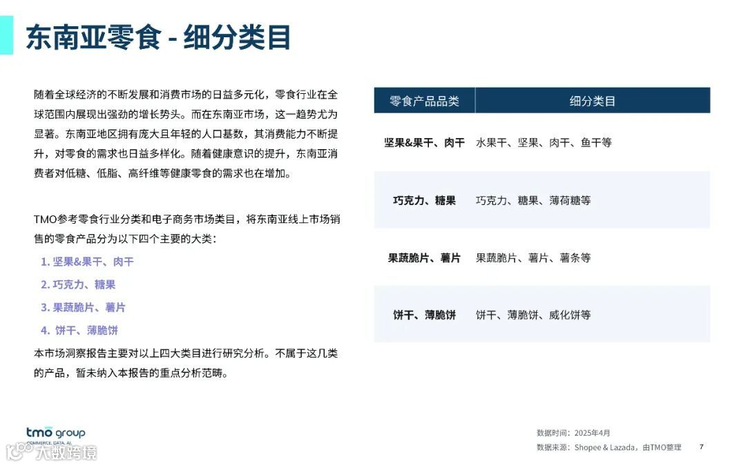
线上零食主要分为四大类:坚果&果干/肉干、巧克力/糖果、果蔬脆片/薯片、饼干/薄脆饼。
坚果&果干/肉干以35.9%的销售额占比位居第一,巧克力/糖果(28.2%)、果蔬脆片/薯片(20.4%)和饼干/薄脆饼(15.6%)依次紧随。
从国家分布看,市场高度集中。印尼(24.8%)和越南(24.2%)合计占据近半壁江山,菲律宾(17.9%)和马来西亚(17.0%)为第二梯队,泰国(11.1%)和新加坡(4.9%)份额较小。
对于有意出海的品牌而言,深耕印尼和越南是进入东南亚市场的核心策略。
二、品类深掘:消费文化与地理禀赋驱动品类分化
1. 坚果&果干/肉干:健康需求与便捷属性并重
该品类领先得益于东南亚高温潮湿气候下耐储存食品的优势,以及消费者对健康、便携零食的偏好。
- 蔬果干在越南最畅销(占六国总量超45%),依托丰富热带水果资源,契合年轻人追求天然无添加的趋势。
- 坚果在菲律宾表现突出(占比超30%),当地为全球主要坚果产地,叠加RCEP框架下对华关税减免,成为中国出口的重要窗口。
- 肉干在越南占据约70%市场份额,高蛋白、即食特性满足当地15-39岁年轻群体的能量补充需求。
2. 巧克力/糖果:情感驱动市场,国际品牌主导
该品类由情绪消费和味觉体验驱动,巧克力与糖果各占约50%份额。
马来西亚为最大消费国(两类目均占比超25%),其成熟饮食文化和中产阶层对进口品牌的高认可度,使其成为国际品牌试水首选地。
榜单前列多为国际品牌,如瑞士Toblerone(5.8%)、日本Coffeepil(4.2%)、英国Halls(2.7%),反映出消费者对高品质进口糖果的信任与偏好。
品牌力是该赛道的核心竞争力。
3. 果蔬脆片/薯片:健康与美味的平衡博弈
传统薯片仍占主导(60.7%),但健康趋势正在重塑格局。消费者对低热量、高纤维、无添加产品需求上升,推动果蔬脆片快速增长。
印尼为该品类最大市场(薯片与果蔬脆片均居首位),庞大的年轻人口构成即食休闲食品的核心用户群。
本地化创新显著:菠萝蜜脆片、苦瓜脆片、木薯脆片、辣椒脆、榴莲脆等特色产品不断涌现。
未来成功者将是能在“美味享受”与“健康宣称”之间实现平衡的品牌。
4. 饼干/薄脆饼:口味地域差异明显,中国品牌崭露头角
不同国家口味偏好清晰:
- 甜口饼干在越南最受欢迎,节庆送礼文化带动Danisa、Cosy等曲奇礼盒热销。
- 威化与泡芙在印尼销量领先(占六国超60%),单条+整袋组合模式契合家庭分享场景。
- 咸味薄脆饼在菲律宾占主导(超50%),奶酪、咸奶油等口味符合本地偏好。
中国品牌法丽兹(Franzzi)以7.9%市场份额位列该品类第一,凭借多口味创新与年轻化营销策略,成功吸引东南亚年轻消费者。
三、品牌与店铺格局:高度碎片化,新品牌机会广阔
市场呈现品牌集中度极低特征,头部品牌市场份额普遍仅1%-2%,尚未形成垄断格局,为新品牌提供发展空间。
热销店铺同样分散,前五名合计份额不足10%,且以本土店铺为主。越南店铺活跃度高,反映其电商生态活力。
“集合店”模式表现亮眼,如越南的Sieu thi tu chon C-Mart、菲律宾的S&R Membership Shopping,满足消费者一站式购物需求。
新品牌可通过入驻头部集合店,快速触达目标用户。
四、价格策略:本地化定价决定成败
各品类价格带因国而异,统一定价难以奏效,精细化本地策略至关重要。
- 坚果&果干/肉干:主流价格为5-20美元。马来西亚、泰国偏好5-10美元;菲律宾、越南、新加坡倾向10-20美元;印尼接受2-5美元低价产品;新加坡20-50美元区间占比较高。
- 巧克力/糖果:2-5美元为主流(占33%),马来西亚偏好5-10美元。
- 果蔬脆片/薯片:2-5美元为核心区间(占46%),印尼、泰国对1-5美元产品接受度高。
- 饼干/薄脆饼:2-5美元为主(占38%),泰国对10-20美元产品具备一定消费力。
品牌需根据各国消费水平制定差异化产品组合与定价体系。
五、中国品牌出海:性价比+本土化=成功密码
多个中国品牌已验证成功路径:
- 甘源食品推出大包装综合礼包,贴合当地“多口味、家庭共享”需求,并借势公益营销提升品牌形象。
- 法丽兹(Franzzi)以网红设计与多口味创新登顶饼干品类榜首。
- 卫龙、洽合通过口味本土化(如椰香、红枣味)及获取Halal认证,顺利打开市场。
共同成功逻辑:优质性价比 + 深度本土化,涵盖产品、包装、营销乃至社会责任的全方位融合。
六、趋势展望与行动建议
未来几年,东南亚零食电商发展趋势明确:
- 健康化不可逆:无添加、低糖低脂、功能性零食(如高蛋白、益生菌)将加速渗透。
- 本土化创新成竞争核心:国际品牌需深度开发本地口味,如乐事推出“泰式酸辣”风味,单纯产品输出难获认可。
- 品牌碎片化将持续:预计3-5年内将通过资本整合与营销竞争逐步提升集中度,当前是抢占用户心智的关键窗口期。
- 直播与社交电商深度融合:甘源在Shopee的直播实践已证明内容电商的转化潜力,将成为新增长引擎。
针对不同从业者的建议:
- 品牌商:优先布局印尼、越南市场;切入健康零食(如果蔬脆片)或低集中度品类(如饼干);定价前深入研究当地主流价格带。
- 投资者:关注具备本土化能力与供应链优势的中国出海品牌或东南亚本地品牌;重点关注集合店模式与健康零食细分赛道。
- 渠道商:可与头部集合店合作,或利用数据分析工具精准选品,优化供应链效率。
东南亚零食电商市场充满活力与机遇,既欢迎国际品牌,也孕育本土创新。
核心竞争已从流量投放转向对本地文化的深刻理解,以及基于洞察的产品迭代与精准营销。
数据是看清市场的工具,但真正制胜的关键,在于用好产品融入当地,读懂那里的年轻人。
是时候重新审视你的东南亚战略了。
注:本文解读基于TMO Group《2025东南亚零食电商行业市场洞察》报告,数据截至2025年4月。市场变化迅速,建议结合最新动态决策。


