加入行业报告之家,每日更新行业报告

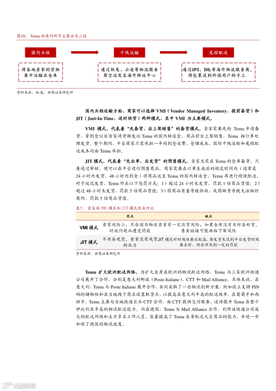
Temu 采用类自营模式,以零佣金、零保证金吸引商家入驻,平台统一定价与结算,商家仅需供货至国内仓库。2023年6月平台GMV达10亿美元,预计2024年将突破400亿美元,业务覆盖47个国家。美国仍为核心市场,但占比逐步下降,东南亚市场占比预计将提升至26%。
品类方面,Temu已从早期的服饰类扩展至29个类目,女装和家居用品为主要销售品类。平台正通过拓展高客单价商品提升盈利能力,预计2024年客单价将达到40美元。
核心竞争优势突出:供应链延续拼多多低价策略,通过价格赛马机制与C2M模式持续压低供货成本,同类商品价格较亚马逊低35%以上;组织管理扁平化,人均创收超1000万元,运营效率高;营销端依赖多渠道流量投放,2023年超级碗广告带动下载量增长45%,2024年营销预算预计在57至85亿美元之间。
盈利方面,预计2024年亏损率约为20%。未来有望通过跨境直发结合海外仓模式降低物流成本,长期或将转向“自营+平台”混合模式,探索佣金、会员等多元化盈利路径。
来源: 互联网






























