皮肤老化双靶点干预新突破:仿生脂质体共递送肌肽与槲皮素
来源:俞十四搬运铺
皮肤老化受紫外线、蓝光、污染等环境因素影响,其中NRF2和HES1是两个关键调控靶点。NRF2参与调控SOD、CAT、GCLC等抗氧化酶的表达,其下调会导致成纤维细胞功能紊乱和胶原沉积减少;HES1作为Notch信号通路下游基因,调控成纤维细胞活化与胶原释放。若能同时作用于这两个靶点,有望显著改善皮肤老化。
《第十四章》针对上述机制筛选出肌肽与槲皮素两大活性成分。然而,肌肽稳定性差易水解,槲皮素透皮性弱且生物利用度低。为此,研究团队开发了一种仿生脂质体系统(EV-QuerCar),实现双成分共递送,有效克服其在配方应用中的局限。
仿生脂质体的制备
该脂质体结构材料来源于嗜热菌。通过培养、高速离心收集沉淀物,并经溶解、超声破碎及纯化处理,获得纳米级微球。选择嗜热菌磷脂的原因在于其具有高柔韧性和变形能力,可通过“脂质域流动化”机制与角质层融合,形成跨膜通道,从而提升透皮性能。
在此基础上,将肌肽与槲皮素通过旋蒸成膜技术包载入脂质体,构建出“双核”仿生递送系统EV-QuerCar。该策略类似于清除细菌囊泡内含物后重新填充目标成分,形成类外泌体结构,实现精准定制化递送。
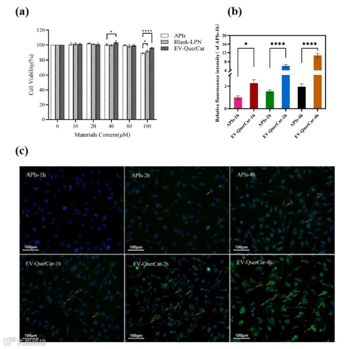
仿生脂质体的优势和特点
该体系具备优异的物理特性:平均粒径为94.70±0.71 nm,有利于渗透;PDI为0.16±0.04,表明分散均匀;形态呈球形,利于细胞摄取;表面电荷-21.68±1.07 mV,可防止粒子聚集,保持稳定。
在透皮性能方面,EV-QuerCar的36小时累积透皮率达91%(w/w),较游离活性物提升约1.4倍;荧光标记显示其可深入皮肤深层,荧光强度高出游离组3.21倍(p<0.01);缓释实验表明,该系统持续释放约24小时达平台期,优于游离成分的快速释放模式。
此外,该载体表现出良好的生物相容性与高效的细胞摄取能力,验证了其在抗衰老产品中的应用潜力。
仿生脂质体的功效加持
计算机模拟结果显示,肌肽与槲皮素可分别结合Keap1-NRF2、KEAP1单体及HES1蛋白,且两者能同时占据靶点活性位点,无拮抗效应,证实该组合具备协同作用基础。
在成纤维细胞模型中,UV照射导致Nrf2与HES1表达下调,而EV-QuerCar可显著上调Nrf2 mRNA和HES1 mRNA表达,逆转光老化引起的基因抑制。在角质细胞中,该体系还能上调GCLC、GCLM、SOD1等抗氧化酶相关基因,强化皮肤防御系统。
研究的意义
本研究成功构建基于嗜热菌来源的仿生脂质体系统EV-QuerCar,解决了肌肽与槲皮素稳定性差、透皮效率低的问题,实现了NRF2介导的抗氧化防御与HES1介导的抗衰老保护双靶点协同干预,为高效、安全的皮肤抗衰老外用制剂提供了创新的技术平台与理论支持。

