大数跨境

一文读懂公司股权的顶层架构设计

一文读懂公司股权的顶层架构设计 惠懂你科技
2026-01-09
29
图片


     在中国经济高速发展的这十几二十年时间里,我们不泛看到很多关于企业关于股权问题的正或负面的社会报道。有很多优秀的企业家用“股权”作为杠杆,撬动起一个个成功的商业帝国;也有很多企业家掉进股权的坑;或是陷入股权纠纷,让苦心经营的公司在控制权争夺战中元气大伤;或是股权结构失衡,导致公司发展的底层动力不足,日渐衰落;或是因为税务规划不合理,导致架构重组或投资退出时承担了巨额的税负;还有一些企业在股权传承、离婚财产中让亲情、事业双双受损.........

以上种种情形,无不说明,只有安全的股权架构,才是企业长青的基石;无不体现股权架构中的税负考量、法律考量、财务考量、管理考量等因素的重要性。

    随着企业家的股权意识不断觉醒,企业的快速发展及转型需求,对财务管理工作要求也越来越高,作为出色的财务管理者,将不再仅仅局限于财务核算、分析、报告等基础工作,还要积极参与企业战略性的决策,就比如上述所说的,股权架构设计中的税务考量,与我们的财务人是相关的。
    股权作为中枢,向内打通战略定位—商业模式—组织架构—绩效机制的管理经络;股权作为纽带,向外进行连横合纵或并购整合的资本动作。股权真正的内核,其实是“人性”,无论是股权激励还是股权合伙,都是激发人性中的梦想。
   股权架构就好像我们建房子那样,要建多大多高?跟谁一起建?内部结构怎么设计?用什么材料?启用哪个施工队?等等,只有做好周密、安全、有效的计划,才能把房子建得更高更大更结实,以至能传承百年。我们今天先探讨顶层架构这部分内容,它是股权架构中最上层的内容,在以后章节我们通过探讨主体架构、底层架构、架构重组这几个部分,来深入了解股权架构。股权顶层架构设计——五类公司用途。
    第一种:主体公司做价值(值钱);第二种:分子公司做市场(赚钱);第三种:防火墙公司(规避风险);第四种:平台公司(整合资源);第五种:钱袋公司(个人消费)。
京东创始人刘强东曾经说过:“如果不能控制这家企业,我宁愿把它卖掉。”
印度作家普列姆.昌德曾说过:“财富带来痴迷,权力带来疯狂。”
股权,叠加了股东对“钱”、“权”的双重诉求。要控制公司,拥有更高的持股比例肯定是最简单粗暴有效的办法。我们通过公司的分类及《公司法》的相关规定内容,来了解,到底股东拥有多少的持股比例,能牢牢地控制公司?
一、有限公司股东持股比例:
有限公司兼具“人合”和“资合”两种属性;股东人数不超过50人;为闭合型股权结构。
图片
7项捣蛋的权利:修改公司章程、增资、减资、合并、分立、解散、变更形式。
二、非公众股份有限公司股东持股比例:
股份公司是纯粹的“资合”公司,资本起定性作用,为开放型股权结构。
三、新三板公司股东持股比例:
新三板公司的股权通过做市转让和集合竞价转让,股权结构更具开放性。
四、上市公司股东持股比例:
上市公司投资者众多、优质、流动性远比新三板好。
图片
五、几种分股不分权的方法:
在实务中,以上方法应用频次排序依次为有限合伙企业—金字塔架构—一致行动人—委托投票权—公司章程控制—优先股—AB股模式。
1、有限合伙企业
典型的有限合伙架构图:
有限合伙企业作为持股平台的优点:
(1)节税效应—税收洼地财政返还、免征企业所得税。
(2)治理结构钱权分离—控制权身份GP,收益权身份LP。
2、金字塔架构
为多层级、多链条的集团控制结构。杠杆原理。是上市公司实际控制人常用的架构方式,用少量现金流实现控制权。
举个例子说明它的基本原理:
图片
天士力的金字塔架构:
图片
在创始人股东和拟上市公司中间搭建控股公司,即自然人—控股公司—拟上市公司,具有以下优点:
(1)股权杠杆以小博大:
如长江润发上市前的股权架构
图片
(2))纳税筹划效应
如桐昆集团上市前的股权架构
图片
由此可见,控股公司如同一个资金池,可以把旗下被投资公司的分红很方便地调配用于再投资,而无需承担税负。除了分红,被投资公司转增资本,控股公司也可以享受免税政策。
(3)便于债权融资
控制公司可以合并上市公司财报,银行认可程度高,容易获得借款;发行公司债券,融资成本低。
(4)方便人事安排
将干劲不足,愿意躺平的老管理层升至控股公司作虚职,腾出相应的职位空间给中层干部,打开公司整体的晋升通道。
(5)控股公司单独上市
控股公司发展到一定实力,可以单独在港上市。提升国际影响力,并具有了境内和境外财富管理及资本动作的双通道。
如复星国际上市前的股权架构:
图片
(6)上市后的市值管理
通过减持、并购、定增、分红、注资、控股权转让等资本动作进行市值管理。承接上市公司的非优质资产和暂时在培育期的项目,待时机单独上市或以定增方式注入上市公司。为集团公司的现在和未来发展协调各种战略资源,安排不宜在上市公司层面安排的利益。也会简化动作流程,提高效率。
以上我们了解了有限合伙企业与金字塔架构的股权控制方式,它们都可以实现财权和控制权的有效分离,那我们再来比较一下它们之间的区别。
1)从税负的差异上来区别
举例说明不同持股模式下的税负比较:
图片
由上表可,选择何种股权架构税负更优,与持股目的息息相关。如果自然人为财务投资者,即以获利为目的,通过投资行为取得经济上的回报,在适当的时候进行套现的投资者,采取有限合伙企业转股套现时整体税负为20%或35%,远低于控股公司架构的整体税负40%。
如果是战略投资人,即与被投资公司业务联系紧密、有业务合作关系或潜在合伙意向,且欲长期持有被投资公司股份的投资者,采取控股公司架构与有限合伙企业,在取得分红收益时整体税负均为20%,但考虑到合伙企业的税收立法对纳税时点、税基计算、纳税地点等规定存在模糊性,控股公司作为股平台更优。
2)从机制的弹性上区别
《公司法》对股份公司的规范条款多为强制性的,比如无法约定分红方式等;有限合伙企业则有更强的机制灵活性,基本都可以根据合伙人意志约定条款。
所以,股东应先确定持股目的,再综合考虑税收、法律、商业等维度,慎重选择持股平台。
3、一致行动人
什么是一致行动人?《公司法》规定,实际控制人是指虽不是公司股东,但通过投资关系、协议或其他安排,能够实际支配公司的人。《上市公司收购管理办法》将一致行动人定义为,投资者通协议、其他安排,与其他投资者共同扩大其所能够支配的一个上市公司股份表决权数量的行为或者事实。简单来说,就是抱团一致对外。上市公司与非上市公司的一致行动人在界定上有一定的区别,主要体现在证监会的审核体系里,上市公司股东未作一致行动人约定,也可能被自动认定为一致行动人。
《上市公司收购管理办法》对投资者有以下十二种情形之一的,如无相反证据,认定为一致行动人:
(1)投资者之间有股权控制关系;
(2)投资者受同一主体控制;
(3)投资者的董事、监事或者高级管理人员中的主要成员,同时在另一个投资者担任董事、监事或者高级管理人员;
(4)投资者参股另一投资者,可以对参股公司的重大决策产生重大影响;
(5)银行以外的其他法人、其他组织和自然人为投资者取得相关股份提供融资安排;
(6)投资者之间存在合伙、合作、联营等其他经济利益关系;
(7)持有投资者30%以上股份的自然人,与投资者持有同一上市公司股份;
(8)在投资者任职的董事、监事及高级管理人员,与投资者持有同一上市公司股份;
(9)持有投资者30%以上股份的自然人和在投资者任职的董事、监事及高级管理人员,其父母、配偶、子女及其配偶、配偶的父母、兄弟姐妹及其配偶、配偶的兄弟姐妹及其配偶等亲属,与投资者持有同一上市公司股份;
(10)在上市公司任职的董事、监事、高级管理人员及其前项所述亲属同时持有本公司股份的,或者与其自己或者其前项所述亲属直接或者间接控制的企业同时持有本公司股份;
(11)上市公司董事、监事、高级管理人员和员工与其所控制或或者委托的法人或者其他组织持有本公司股份;
(12)投资者之间具有其他关联关系。一致行动人应当合并计算其所持有的股份。投资者计算其所持有的股份,应当包括登记在其名下的股份,也包括登记在其一致行动人名下的股份。投资者认为其与他人不应被视为一致行动人的,可以向中国证监会提供相反证据。
举个例子,养元饮品上市前的股权架构图
图片
签署一致行动人协议后养元饮品的股权架构图
图片
通过一致行动人协议,姚奎章拥有了43.75%的股权,成为养元饮品的实控人。
一致行动人较之前的有限合伙企业和金字塔架构效力弱,不是最好的控制权工具,有如下原因:
(1)一致行动人协议有期限,届满后将失效。在前期的履行期间,如果未能达到相关股东的期望值,将很难得到顺延。
(2)一致行动人协议可能因为目的完成而被解除或撤销。
(3)一致行动人协议对第三方没有约束力。对于这点,在签署协议时可将相关内容写进公司章程,增加协议内容对第三方的对抗效力。
一致行动人协议内容并非法律强制性规定,完全取决于协议各方的合意,所以非常重要。根据相关实际案例,选取部分协议内容,以供大家在实践中参考:
一致行动人共性条款内容摘要:
图片
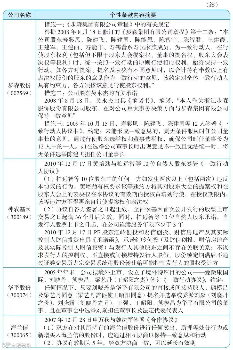
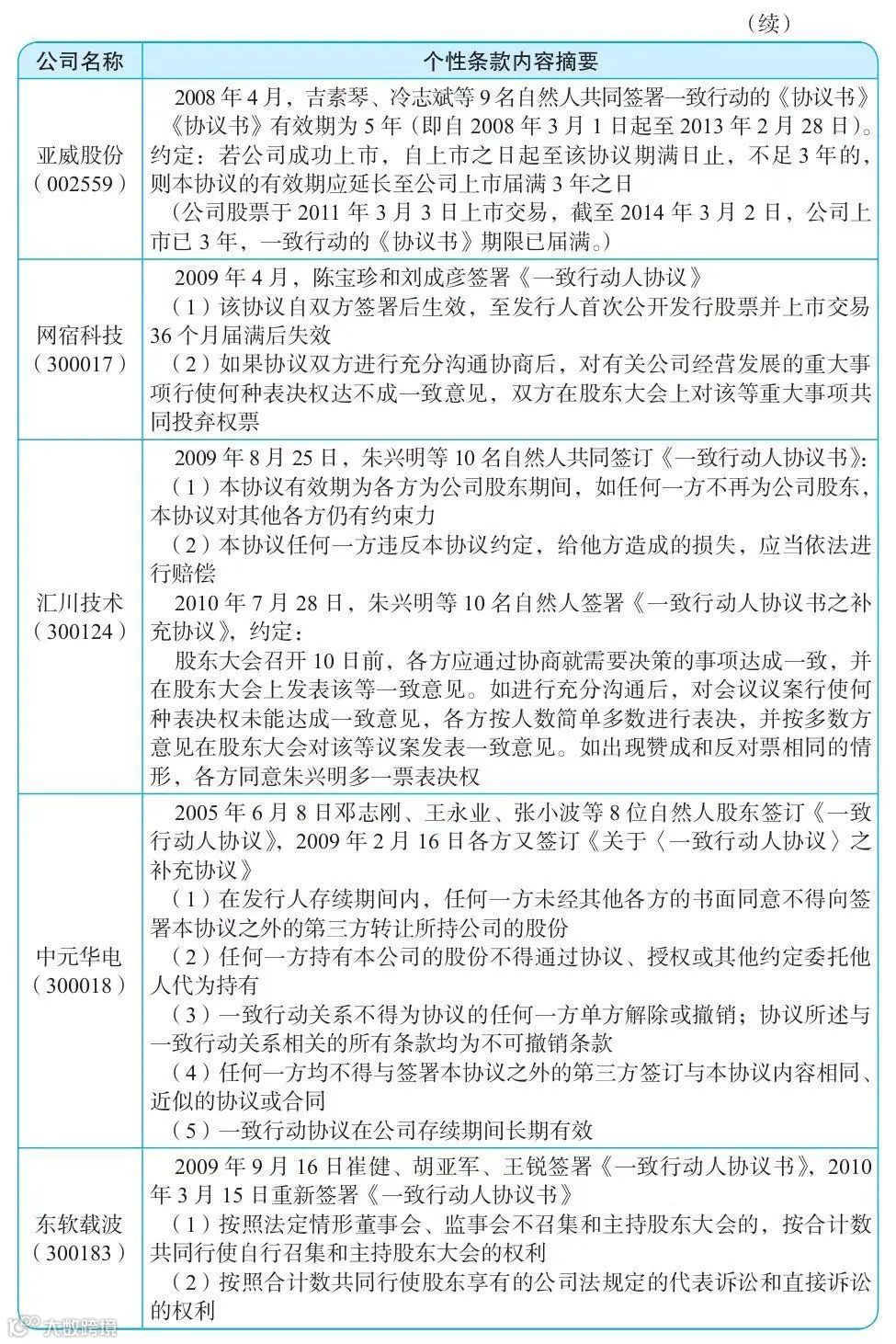
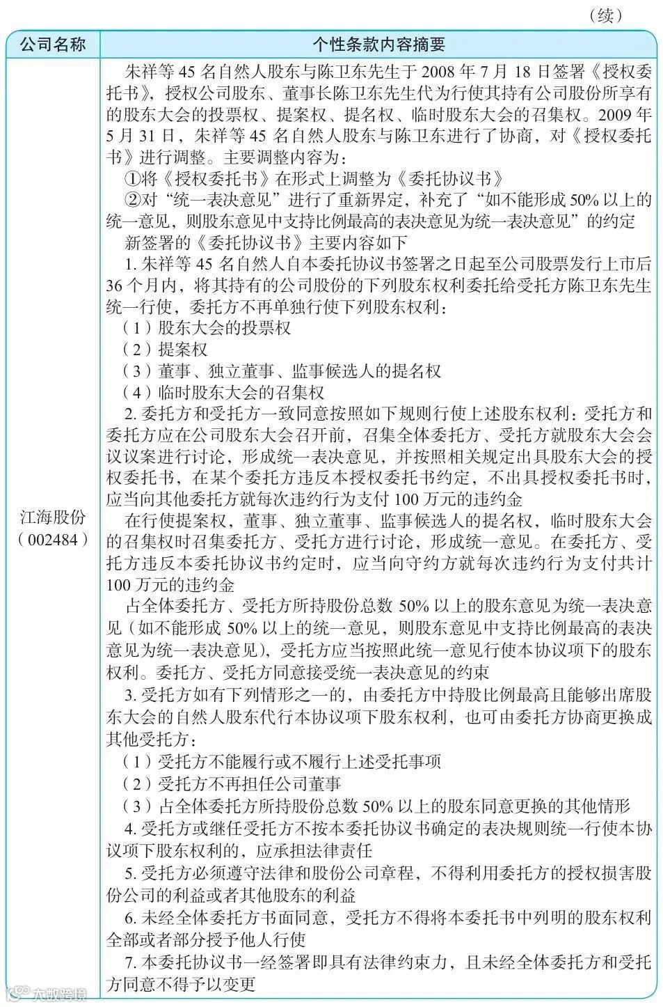
一致行动人个性条款内容摘要:
图片
图片
图片
图片
4、委托投票权
    《公司法》规定:股东可以委托代理人出席股东会议,代理人应当向公司提交股东授权委托书,并在授权范围内行使表决权。
一致行动人需要各方均为公司股东,但委托投票权的受托方可以不是公司股东。
在上市过程中,如果存在股权分散且持股比例相近,捆绑成为一致行动人比较有利,个别情况下也可以直接认定为无实际控制人;如果股权比例较高的股东为财务投资者,不愿意被绑定或认定,可以将持股较少的股东将投票权委托给最大的股东,方便认定实际控制人。
5、公司章程控制
    公司章程也称为“公司宪法”,是股东间合作的最高行为准则,是股东间及股东与高管间游戏规则,在公司内部具有最高法律地位。
    虽然公司章程在公司极具地位,但现实中能得到创始人、股东重视的却很少,都觉得上市离自己相距甚远,因此公司股权结构也处于极度闭合的状态,未能引入VC/PE、高管员工、战略投资人等其他股东。但随着资本市场的开放和企业之间股权合作频繁,及近年来,不断上演股权、控制权争夺战,也越来越多企业开始意识到公司章程的重要性。
有限公司公司章程常识要点:
(1)章程可以约定分红比例与出资比例不一致。
(2)章程可以约定不按出资比例优先认缴出资。
(3)章程可以约定股东持股比例可与出资比例不一致。
(4)章程可以约定表决权可与出资比例不一致。
(5)章程可以约定剥夺股权转让时其他股东的同意权。
(6)章程可以约定限制股权转让时其他股东的优先认购权。
(7)章程可以约定排除股东资格的继承。
(8)章程可以约定书面形式行使股东会职权。
(9)章程可以约定召开股东会定期会议的期限。
(10)章程可以约定召开股东会会议的通知期限。
(11)章程可以约定股东会的议事方式和表决程序。
(12)章程可以约定董事长和副董事长的产生办法。
(13)章程可以约定董事会的议事方式和表决程序。
(14)章程可以约定执行董事的职权。
    有限公司到股份公司的转变,是由闭合型股权结构向开放型股权结构的转变,基于两者的股权形式不同,《公司法》也分别对这种公司形式的公司章程各有则重。有限公司章程赋予了股东很高的自治意思空间,则弱化了股份公司公司章程的自治性,以保护小股东的利益,更强化了股份公司对董监高的监管。
6、优先股
    什么是优先股?通俗地说,优先股股东以放弃部分表决权(没有请求、召集、主持、参加或者委派股东代理人参加股东大会的权利)为代价,换取优于普通股股东分配公司利润和剩余财产的权利。可以发行优先股的公司仅限于证监会规定的上市公司。
发行优先股的条件:
图片
优先股在实务中的应用空间有限,目前只能应用于4类公司:A股上市公司或H股上市公司;新三板挂牌公司;有限责任公司;海外上市公司。
7、AB股
    通常公司的股权架构为一元制,即所有股票都是同股同权。AB股也称二元制股权结构,即同股不同权,即管理层试图以少量资本控制整个公司,因此将公司股票分高、低两种投票权,高投票权的股票每股具有N票(多为10票)的投票权,称为B类股,主要由管理层持有;低投票权由一般股东持有,1股只有1票甚至没有投票权,称为A类股。作为补偿,B股股票一般流通性较差,一旦流通出售,即从B类股转为A类股。我们熟悉的百度、京东、阿里巴巴、小米就这类型的公司。
    通过AB股来选择放手让创业团队施展,对于创业团队和投资者都是一种利好和保护,可以让创业团队在不受新投资者压力下持续追求创新。
AB股仅适用3类企业:科创板上市公司、有限公司、境外上市公司。
AB股有其魅力所在,但也有一些缺陷。AB股制度打破了同股同权的平衡,控制权集中在了少数人的手里,在公司决策发展良好的前提下,一切都好,决策失误的情况下,其他股东的利益将受到损害。AB股也改变了股东的民主原则,导致外部投资者权利受损,无法按自己的持股比例行使监督权。
    AB股本身所谓好坏,只是一项工具而已,但实施AB股需要良好、健全的法制环境以及严格、成熟的外部监管,来保证外部投资者的利益,如此才有该制度的实施空间。
顶层架构设计要探讨的内容其实就是,股东要如何用最小的代价、最安全的方式、最节税的方法、在国家相关法律法规的约束范围内,把公司的控制权最大程度地牢牢地控制在自己的手中,并能兼顾各利益最大化诉求。



【声明】内容源于网络
0
0
惠懂你科技
我司是企业数字化转型服务提供商,旗下有数字化分析系统、银行清分系统、新媒体获客系统,全链条的系统工具结合多元化解决方案,打造降成本、提效率、可追溯的生态体系。从人资、税务、财务、法律、融资等各方面入手,打造属于企业的“私人定制”解决方案。
内容 383
粉丝 0
惠懂你科技 我司是企业数字化转型服务提供商,旗下有数字化分析系统、银行清分系统、新媒体获客系统,全链条的系统工具结合多元化解决方案,打造降成本、提效率、可追溯的生态体系。从人资、税务、财务、法律、融资等各方面入手,打造属于企业的“私人定制”解决方案。
总阅读327
粉丝0
内容383