泰国医药市场正处于强劲增长轨道。
据Frost & Sullivan(2023)报告,2022年药品市场规模达约1,300亿泰铢(约38亿美元),预计2027年将增至约1,800亿泰铢(约52亿美元),年均复合增长率约5.5-6%。增长主要源于三方面:一是人口老龄化与城市化,65岁以上老人占比约14.5%(预计2025年超15%),慢性病如糖尿病、心血管疾病患者持续增加;二是政府政策支持,《泰国4.0战略》拟在2021–2030年(包括2026–2030年阶段)投入约800-1,200亿泰铢(约23-35亿美元)用于医疗基础设施、数字健康及基本药物供给;三是医疗旅游业兴起,吸引东盟及全球患者,推动高端药品需求上升。
尽管2024年医药产业对GDP的精确贡献未公布,但据泰国食品和药品管理局(Thai FDA)与投资促进委员会(BOI)披露,其直接与间接经济贡献约20-25亿美元,并被列为生物技术与医疗服务重点产业。在全球医药区域化趋势下,泰国凭借高效监管体系、多样化医疗需求及东盟中心地位,成为中国药企出海的重要门户之一。本文聚焦药品(限于篇幅不包括中药,择期阐述)注册核心要求、审批路径与战略建议,助力企业高效合规开拓该高潜力市场。
1、药品监管条例
1967年《药品法》(Drugs Act, B.E. 2510):规范药品的制造、进口、销售和使用,划分药品类别,强调质量控制。
1979年《麻醉药品法》(Narcotics Act B.E. 2522):严禁非法麻醉品交易,违者可面临重刑或终身监禁。
2、药品监管机构
泰国食品和药品管理局(Thai FDA)是隶属于泰国公共卫生部(MOPH)的法定机构,成立于1979年,统一负责药品注册、GMP检查、上市后监测等全生命周期监管。
3、药品注册的关键步骤
泰国的药品注册是一个数字化、以e-Submission系统为核心的电子化流程。整个过程强调资料的完整性、国际协调性以及申请人的责任。根据泰国FDA《药品注册指导文件》(2023年修订版),药品注册呈现如下步骤:
预审→缴费→技术评估→沟通(多次)→批准/拒绝
步骤一:预审
目的:形式审查,检查申请是否完整。
关键点:(1)唯一合法提交渠道:所有申请必须通过Thai FDA的e-Submission系统提交;(2)文件需按东盟通用技术文件(ACTD,基于ICH M4的东盟版本),ACTD是泰国FDA强制要求的格式。
步骤二:缴费
目的:支付官方审核费用。
关键点:(1)形式审查通过后,通常有15-20个工作日缴费窗口期(视具体通知而定),逾期未付可能视为申请撤销;(2)费用不退:所有费用一旦支付,概不退还;(3)不同类型申请费用不同。
步骤三:技术评估
目的:对申请进行科学、质量和法规层面的实质性审查。
关键点:缴费确认后,申请进入相应产品类别的评估队列。不同类别药品的审评时间表(法定)如下:(1)常规审批(新化学实体/NCE、生物制品):220个工作日;(2)仿制药(含处方药):150-180个工作日(常规审批路径);(3)优先审批(用于治疗严重或危及生命的疾病):200个工作日;(4)简略/协作登记程序(世卫组织PQ清单/已在FDA/EMA/PMDA等参考监管机构获批的药品):90个工作日。
步骤四:沟通
目的:解决审评员在评估中发现的问题、疑问或数据缺口。
关键点:(1)常态而非例外:对于复杂产品,多次问答是标准流程。(2)3个月生死线:申请人收到Thai FDA的质询后,有最多3个月的时间提交补充资料或澄清,否则可能被视为自动撤回或直接拒绝,但可书面申请延期(通常最多6个月)。(3)沟通渠道:所有正式沟通均通过e-Submission系统进行,确保记录可追溯。
步骤五:批准/拒绝
批准:(1)注册号(THA Number):批准后,系统自动分配独一无二的注册号。自2020年起,泰国FDA全面实施电子证书系统,不再颁发纸质证书,注册信息通过e-Submission系统或邮件发送,并列入泰国FDA官网"已批准产品目录"。(2)有效期:注册有效期为5年,需在到期前6个月内申请再注册,否则自动失效。
拒绝:
(1)拒绝理由:通常基于质量、安全性或有效性数据不足,申请人可在收到通知后60个工作日内提交书面上诉。(2)重新提交限制:若因安全或效能原因被拒,产品1年内不得重新提交申请;但若在1年内于参考监管机构(如美国FDA、欧盟EMA、日本PMDA)获得注册,则可立即重新提交。
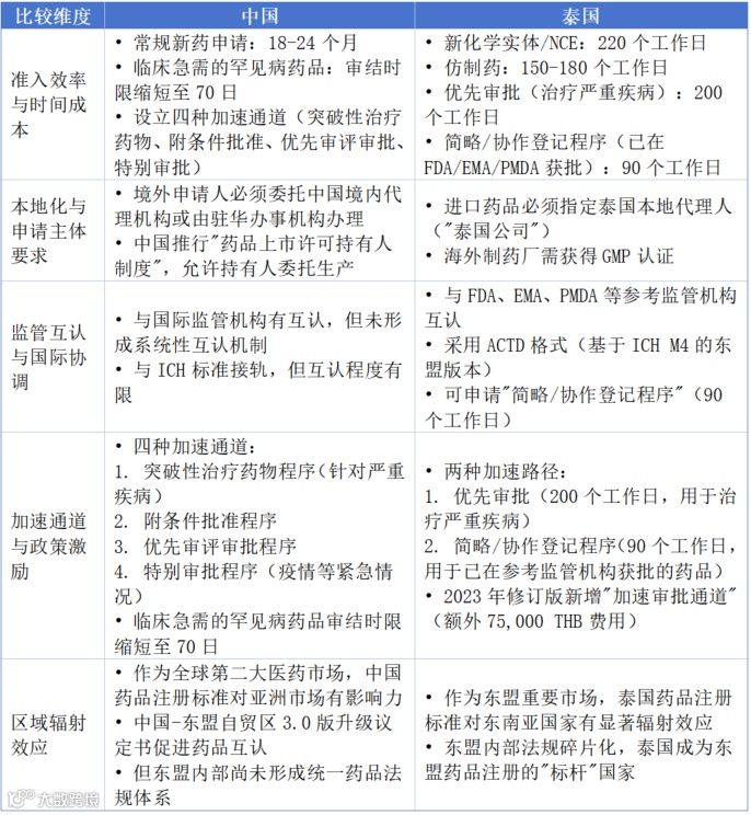
以下是从五大关键维度对中国与泰国药品注册制度的系统性对比,以表格形式清晰呈现,便于快速把握两国监管差异与战略机会:
面对泰国医药市场持续扩容与政策红利释放的窗口期,中国药企若要高效、合规地实现本地化落地,需在以下四方面重点发力:
对于已在美、欧、日等参考监管机构(如FDA、EMA、PMDA)获批的成熟产品,应优先选择泰国FDA设立的“简略/协作登记程序”(90个工作日审评周期)。该路径不仅大幅压缩审批时间,还可降低重复性临床与非临床研究成本。建议企业在出海前即规划全球注册策略,将泰国纳入首批东盟申报国家。
根据泰国法规,所有进口药品必须由具备资质的“泰国本地公司”作为注册申请人和市场责任主体。该代理人不仅承担注册递交、GMP对接、不良反应报告等法定义务,还在税务、分销、医保谈判中扮演关键角色。建议选择兼具医药背景、政府关系与商业网络的本地合作伙伴,避免因代理能力不足导致注册延误或市场断档。
泰国强制采用东盟通用技术文件(ACTD)格式,其结构虽源自ICH M4,但在模块细节、语言要求(部分摘要需泰语)、稳定性数据呈现等方面存在本地化差异。建议企业提前组建熟悉ACTD的注册团队,或委托专业CRO进行资料预审,确保e-Submission系统首次提交即满足形式与技术双重要求,规避因补正超期(3个月)导致申请失效的风险。
《泰国4.0战略》明确将生物制药、数字健康、高端仿制药列为优先发展领域,并提供税收减免、土地优惠及研发补贴。中国药企可结合自身优势,聚焦糖尿病、心血管、肿瘤等高发慢病领域,或探索与本地医院、科研机构合作开展真实世界研究(RWS),不仅有助于加速医保准入,还可提升产品在东盟区域的品牌影响力。
泰国正从区域医疗枢纽迈向全球医药价值链的重要节点。其开放的监管环境、清晰的注册路径以及对国际标准的高度兼容,为中国创新药与高质量仿制药提供了极具吸引力的“东盟首站”试验田。然而,机遇与挑战并存——法规细节的本地化适配、供应链的稳定性、以及文化与商业习惯的差异,仍需中国企业以长期主义思维深耕细作。
未来五年,将是中泰医药合作从“产品输出”迈向“生态共建”的关键阶段。唯有将全球视野与本地智慧相结合,方能在这一高增长市场中行稳致远,真正实现“走进泰国、辐射东盟”的战略目标。
①本公众号内容仅用于信息交流,素材均来源于公开渠道。如您认为相关内容涉嫌侵权,请通过微信huli22646520提交书面通知(请注明“侵权投诉”),我们将在24小时内核查并依法处理。
②商务合作及内容转载授权,请联系上述微信(添加时请备注事由)。

