第2085期
目前,我国冷链物流以食品冷链为主,行业集中度低,2018年百强企业市占率仅为13.8%。
全文共计 6851 字
阅读时长约 17 分钟
来源 | 平安证券
作者 | 吴文成、张熙、刘彪、蒋寅秋、张功、何沛滨
本文节选自平安证券研究报告《冷链物流行业专题报告:旧时王谢堂前燕,飞入寻常百姓家——冷链物流,改变生活》
核心摘要
1、冷链物流发展与食品全产业链变革共振
食品是冷链物流最主要的下游运用。需求端的消费升级是底层逻辑,自发地、润物细无声式地改变消费者偏好及购买行为。消费升级下低温肉奶需求正加速释放;同时,便利生活、餐饮崛起拉动冻品消费。
生鲜电商、餐饮零售一体、连锁餐饮中央厨房等新零售业态的崛起,也将快速推动冷链物流发展。
2、医药冷链增长动力强劲,高门槛利好行业龙头
医药冷链物流是继食品冷链之后下一个明星品类。据我们测算,2018年我国医药冷链物流市场规模约为130亿元(未测算第三方医药冷链数据),行业增速预计约为15%,且具有持续成长性。
医药冷链行业门槛较高,前期投入大,且需要一定的客户基础支撑新业务的获取。医药流通行业龙头公司先发优势明显,未来集中度偏向行业龙头。
3、巨头加速布局冷链物流,行业快速发展
2018年我国冷链物流市场规模达3035亿元,同比增长19%;预计,2019年和2020年分别增长24.5%和24.3%,冷链物流处于快速发展时期。目前,我国冷链物流以食品冷链为主,行业集中度低,2018年百强企业市占率仅为13.8%。随着国家支持冷链物流相关政策的连续发布,越来越多的资本关注冷链物流行业,京东、苏宁、顺丰等电商巨头和快递巨头加速布局冷链物流领域。
报告正文
1 冷链物流发展与食品全产业链变革共振
冷链物流泛指产品在生产、贮藏运输、销售,到消费前的各个环节始终处于规定的温度区间,以保证产品质量、减少过程损耗的一项系统工程。冷链物流可以分为食品冷链物流、医药用品冷链物流、化工品冷链物流等。冷链物流将过去难以跨越距离的生鲜消费、医药流通变为可能,它正悄悄的改变着我们的生活。
冷链物流下游需求中以食品为主,食品又分为农产品、禽肉、乳制品等细分产品,根据《制冷技术》数据,食品冷链占冷链物流的比重接近90%,是冷链物流最主要的运用。本章我们主要从食品产业链快速变革的视角,探讨冷链物流发展的驱动因素。


1.1 消费升级释放低温肉奶制品需求,便利生活+餐饮崛起拉动冻品消费
消费升级推动消费者深层次需求变化,更营养、更健康、口感更佳的低温产品受消费者欢迎。若将「马斯洛需求理论应用」在食品饮料领域,消费者的需求可大致划分为5个层次,第一层生理需求,即满足温饱;第二层为安全需求,要求食品不含有毒的成分;第三层为营养需求,关注食品营养成分的含量及特点;第四层为感官需求,涉及产品包装、香味、口感等;第五层为情感需求,产品成为消费者生活和情感的寄托。

根据国际惯例,人均GDP达到10,000美元左右时,消费需求增长将从生存型、数量型向发展型、享受型转变。2018年,我国人均GDP已经高达9771美元,进入消费升级的重要窗口期,消费者对食品的需求也遵循「马斯洛需求理论」逐渐改变,升级至第三、第四层次需求,价格敏感性下降,营养、感官需求的觉醒。
低温食品虽售价偏高,但一般保质期更短,口感相应更佳、营养也相对更丰富,是消费升级的重要方向。低温食品在储存、运输、销售过程中需要全程冷链,低温食品的需求蓬勃增长也推动了冷链物流的进一步发展。
1)消费升级下低温肉奶需求释放
一是,冷鲜肉逐步替代热鲜肉。行业长期趋势是质嫩味美、营养价值高的冷鲜肉取代没经过冷却排酸、易污染的热鲜肉。当前,热鲜肉凭借加工简单、价格便宜的优势占据50%以上市场份额,虽冷鲜肉占比正逐步提升,但较发达国家90%的比重仍明显偏低,随着消费升级激发需求,冷鲜肉需求有望快速增长。
二是,更健康和更美味推动休闲卤制品成为零食新宠。与其他零食品类相比,休闲卤制品散装保质期多数为3天,MAP包装可延长至5-7天。休闲卤制品运输、售卖均在低温环境中,较短的保质期使得产品口感更好且更营养,完美契合新时代消费者渴望新鲜、健康的休闲零食的需求。

三是,更具营养价值的低温奶正逐渐崭露头角。低温奶和常温奶在生产工艺上存在根本区别,低温奶采取巴氏杀菌法,保留了生乳本身各种天然活性物质和酶的高活性,最大限度保留了牛奶的营养成分和纯天然风味,因此低温奶的营养价值优于常温奶。低温奶需冷链保存及运输、运输半径有限导致终端价格偏贵。随着人均收入提升,消费者对低温奶的偏好正逐渐提升。
四是,奶酪需求正快速爆发。1公斤奶酪一般由10公斤原奶浓缩发酵而成,营养成分优于其他乳制品,主要消费于西餐及儿童零食。随着人均收入提升,推动西式餐饮文化加速普及、儿童零食消费升级,奶酪无论是B端还是C端需求均表现旺盛,推动整体消费量保持接近20%的增长速度。

2)便利生活+餐饮崛起拉动冻品消费
速冻食品指通过急速低温(-18°C以下)加工出来的食品,速冻食品在运输和仓储过程中需持续保持低温,只能通过冷链体系进行运输,一直是食品冷链的主力产品。
随着生活水平提高和节奏加快,速冻食品因其便利性广受欢迎,近年来行业销售收入处于稳健增长阶段。2018年我国速冻食品行业销售收入达1149亿元,是2010年的近3倍。目前,我国人均速冻食品年消费量不足10千克,仍有较大增长空间。我们认为,速冻食品行业将持续提升对冷链运输的需求,利好冷链运输和储藏设备行业的发展。

1.2 生鲜电商爆发式扩容,冷链物流贯穿全产业链
受需求端消费升级和便利生活趋势的影响,零售端也开始革新自身物流体系,涉足新零售例如生鲜电商、餐饮零售一体、连锁餐饮中央厨房等领域的零售企业开始重视冷链物流体系的建设。冷链物流对零售行业的重要性不断提升。其中,生鲜电商对冷链体系建设的促进作用最为明显。
1) 网购品类不断扩张,生鲜电商规模和占比快速提升
近年来,人们的网购商品逐渐由3C数码家电、服装、化妆品等发展到鲜花、蔬果等生鲜产品。我国生鲜电商发展迅速,2018年市场交易规模约为2045.3亿元,同比增长56.3%,占生鲜整体市场比例已超4%。

2009年资本市场开始关注生鲜电商;2009年~2013年这5年间,一共完成6.2亿元融资;2014年~2018年,生鲜电商完成融资总金额达249亿元,其中2016年、2017年、2018年连续三年融资额均超过50亿元。生鲜电商正处于资本加速进场时期,扩张脚步仍将持续。

目前,生鲜电商在产品的物流运输上存在以下痛点:
一是标准化程度低:生鲜产品来源分散,产品供应不稳定且易腐烂、易损耗,在流通环节需要全程冷链运输,同时又由于标准化程度低,导致损耗成本高。美欧日等发达市场中,生鲜冷链损耗率小于5%,但国内损耗率大于20%。
二是冷链体系不完善:冷链物流体系不完善,设施不足、利用率低。美日易腐食品(果蔬、肉类、水产品等)的冷链流通率(在物流过程中采用冷链物流的比重)大于95%,国内目前均不足50%。
三是投入和产出差距大:冷链要求的专业管理和资金投入水平远高于一般物流高,但终端用户分散,配送及包装成本高。

而生鲜购买为高频次的即时性消费,消费者对生鲜送达的时效性和新鲜度都提出高要求,不断考验生鲜零售商的物流水平。生鲜电商冷链物流成本占比达20%-40%,若在冷链部分有所突破,或是生鲜电商与竞争对手拉开差距的最佳选项。
因此,各生鲜电商或重金投入自建冷链体系,阿里巴巴旗下盒马鲜生、生鲜电商每日优鲜为其中代表;抑或寻求具备完善冷链运输和仓储体系的第三方进行长期合作,如顺丰、京东等。

生鲜电商物流规模快速增长,冷链需求总量随之提升。生鲜电商对冷链运输需求节节攀升,同时也推动了整个食品冷链产业的发展。根据易观智库数据,生鲜电商物流行业近年来保持50%以上的年增长率,2013年生鲜电商物流规模尚不足40亿元,2018年行业规模已达674亿元。据中国物流与采购联合会信息,2019年我国食品冷链物流需求总量预计达到2.35亿吨,同比增长24.3%。

1.3 政策引导集中屠宰+冷链流通,屠宰集中度快升推动冷链布局
1) 政策引导「运猪」向「运肉」转变,集中屠宰、冷链流通、冷鲜上市
在非洲猪瘟常态化下,政府加快引导健全现代生猪流通体系:「运猪」向「运肉」转变,加快建立冷鲜肉品流通和配送体系。
目前,我国猪肉产销布局极不均衡,17省供给缺口合计1098万吨,预计未来2-3年内将加速推动当地冷链物流发展。
2) 屠宰行业集中度有望快速提升,规模屠企加快布局冷链物流
当前我国生猪屠宰集中度较低,且规模屠企并不具备竞争优势。从屠宰量分布来看,屠宰行业份额高度分散,双汇市占率仅1.8%;规模以上定点屠宰市占率30.5%。定点屠宰企业市占率仅44.8%,仍有50%以上的市场被私屠滥宰所占据。在此格局下,「养殖—屠宰」长距离从产区调活猪到销区,「屠宰—零售」短距离无冷链运输热鲜肉。
往后看,政策引导健全现代生猪流通体系、消费觉醒+现代餐饮和零售崛起,上下游外力共同推动屠宰行业横向整合:
① 从「养殖—屠宰」的流通看:后非瘟时代,政府加大力度清除私屠滥宰及不规范的小屠企,有利于加速大屠企对小场的横向整合。
② 从「屠宰—零售」的流通看:随着消费升级,终端消费意识提高,上线城市的冷鲜肉消费占比或将得到较快提升。渠道方面,随着电商新零售布局、社区生鲜店崛起、屠宰企业的终端门店布局、餐饮连锁化程度提高、中央厨房的崛起,我们预计,未来在上线城市或将逐步转向由冷链配送的冷鲜肉为桥梁,连接规模屠宰场与现代终端。屠宰行业的集中度提升,意味着其生产和销售环节规模效应得以发挥,从而加速对冷链物流的布局。
2 医药冷链增长动力强劲,高门槛利好行业龙头
2.1 医药冷链物流成长空间可观,有望成为冷链物流未来发展中最为强劲的细分品类
药品流通指药品从出厂到医疗机构或零售药店之间经历的一系列运输储存环节。根据米内网数据,2018年我国公立医院、基层医疗机构、零售药店三大终端的药品销售额为1.73万亿元,同比增长6.3%。冷链流通是药品流通中重要组成部分,也是药品流通中最具前景的业务分支。
需要冷链运输的医药领域产品包括:疫苗、生物制品、生物药、诊断试剂等。2018年我国需要冷链运输的药品销售额约1100亿元,其中疫苗占比最大,为43%。按照医药冷链运输的费用率为12%来测算,我国医药冷链市场规模约为130亿元(未统计第三方医药冷链数据)。几大品类药品的持续扩容将带动医药冷链行业的增长,未来几年行业增速预计接近15%,且具有持续性。

2.2 监管趋严,推动行业加速发展
除行业自身需求推动以外,我国医药冷链物流近年来政策趋严,驱动行业进一步发展。
我国对于医药冷链物流一直有明确的政策规定,不过早年在执行过程中并未严格遵守。众多中小型配送商完全不具备冷链运输条件,仅仅依靠冰袋冰箱降温,成为药品安全的极大隐患。直到2016年「山东疫苗事件」曝光,引起各单位对疫苗以及医药冷链运输的重视。国家陆续出台了多个规范药品流通环节的文件;各流通公司也积极响应,例如国药物流专门成立了冷链事业部。

随着疫苗「一票制」以及监管趋严,这两年我国医药冷链运输规范性得到极大提高,规模也相应增大。以我国医药商业协会的数据为例,其941家样本医药物流企业的冷藏车数量从2016年的1879家增长到2019年的2856家。预计未来医药冷链运输范围将进一步扩大。

2.3 行业门槛更高,龙头公司先发优势明显
医药冷链相对于食品冷链,技术要求更高,尤其是对全程温度控制更加严格。为了保证药品整个流通过程始终处于特定温度区间内,医药冷链运输具有严格的操作流程。验收入库的时候需要检测温度,查看记录仪数据,合格后才验收;发货配送中实时监控温度,若有异常,需立刻通知司机。

此外,医药冷链对信息化要求更高。根据中国医药商业协会医药物流数据库中的941家医药企业的物流资源数据,我国医药冷链企业中,90%以上的企业配备了运输温度自动监测系统、仓库温度自动监测系统、在途GPS定位,60%以上的企业配备了运输管理系统、仓库控制系统和仓库管理系统。
医药冷链行业门槛高,前期投入大,且需要一定的客户基础支撑新业务的获取。国内医药流通龙头布局较早,具有先发优势。国内大中型医药流通企业如九州通、上海医药等在医药冷链配送方面已颇具规模,未来行业集中度偏向龙头公司。
3 行业快速增长,巨头加速布局
3.1 冷链物流市场前景广阔,行业集中度有待提升
我国冷链物流市场一方面由食品冷链、医药冷链需求增长所驱动,另一方面受政策的持续支持,市场前景广阔。根据中物联冷链委和艾媒咨询数据,2018年我国冷链物流市场规模达3035亿元,同比增长19%,预计2019年和2020年分别增长24.5%和24.3%。冷链物流属于综合性行业,其中冷链运输、冷链仓储和其他服务(库内操作、打包和贴标等服务)分别占比约40%、30%和30%。

虽然我国冷链物流发展迅速,但行业集中度非常低。2016-2018年,百强企业冷链业务市占率分别为9.2%、10.2%和13.8%。集中度偏低也导致了市场无序竞争,价格体系混乱,空驶率高。对比美国,美国冷链物流仓储前五强冷库容量占到63.4%,集中度高。相比而言,我国尚没有一家可以面向全国的冷链物流仓储巨头。

集中度偏低主要有两个原因:一是,我国冷链企业多为区域性企业,业务单一,没有规模效应;二是,我国冷链行业分工体系发展不充分,限制行业发展效率。
首先,从中国物流与采购联合会的统计数据来看,我国90%的冷链企业是区域性的,大部分企业仅在特定领域运输部分产品,没有规模效应,导致行业集中度偏低。
其次,与发达国家相比,我国冷链行业分工体系的发展尚不完善。美国冷链物流市场的分工非常明确,各方参与者各司其职、环环相扣,运输方只负责提供运输卡车及司机,将货物运送到指定地点;仓储方只负责在确定时间进行卡车卸货,将货品存放到指定温度的冷库中;维修公司只负责根据求救电话进行抢修;冷链平台则需要负责联系以上各家公司,从而完成整个冷链链条的节点连接。相比之下,我国冷链物流行业专业化的分工体系尚未形成,大部分企业提供一揽子服务,即所谓综合供应链服务,浪费了部分储藏和运输资源。
2018年我国冷链物流TOP5分别为顺丰速运、希杰荣庆、京东物流、上海郑明和漯河双汇物流。顺丰速运冷链业务进展迅速,2015年尚未进入行业前五,2016-2018年排名分别为第五、第二和第一。

3.2 政策逐年加码,行业发展持续享受政策红利
近年来,国家高度重视冷链物流发展,冷链政策密集发布:

总结来看,我国出台的冷链相关政策主要分为三类:
第一类是加快冷链物流体系建设的相关政策。这类政策主要是制定冷链物流的相关标准和规范,细分冷链物流领域,促进冷链物流的标准化发展。
第二类是便利冷链物流快速发展的相关政策。这类政策主要是从税收、供电、基础设施配置等方面为冷链物流的进一步发展提供便利。
第三类是促进农副产品流通的相关政策。这类政策与农产品、乳制品等农副产品相结合,为促进农产品供给侧改革,提高农副产品质量而制定的与冷链运输相关的具体政策。
近年来冷链政策的发布频率越来越密集,意味着冷链物流越来越受到国家政府的重视。随着各种利好政策的发布,冷链运输必将迎来新的机遇。
3.3 巨头争相布局冷链物流
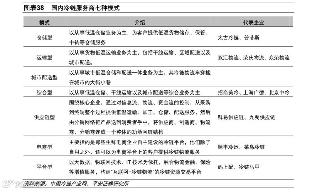
冷链物流市场的竞争者可以分为四类,分别为:由传统物流企业转型,生产商自建自营的冷链部门,专业冷链服务商,国外冷链巨头联手国内企业设立的合资企业。纵观国内冷链服务商,共有仓储型、运输型、城市配送型、综合型、供应链型、电商型和平台型七种模式。目前,我国电商巨头和快递巨头加速布局冷链物流领域。其中,京东、苏宁和顺丰动作较大。

1) 京东:借助自营电商优势,抢占冷运版图
京东是国内自营电商龙头,积极布局冷链物流。2016年1月,京东成立了生鲜事业部,经营全品类生鲜产品,包含海鲜水产、水果、蔬菜、肉禽蛋品和速冻品等。2017年7月,京东宣布在冷链领域与日本物流巨头雅玛多签署战略合作协议。这是京东物流首度与国际物流巨头合作。
京东的冷链物流产品有纯配服务、仓配服务、原产地生鲜产品服务、B2B服务四种模式。

京东在冷链物流方面的投入包括:
■ 自建仓
在仓储方面,截至2019年12月,京东物流已在10个城市(沈阳、北京、郑州、武汉、上海、南京、杭州、西安、成都、广州)建成13个冷链仓,B2C网络覆盖超过300个城市,仓库日均订单处理能力达百万件。京东仓库覆盖深冷(-22°C以下)、冷冻(-18°C,主要储存阿根廷红虾、跑步鸡等)、冷藏(0-4°C,主要放置水果、蔬菜、奶制品等)、控温(10-15°C;16-25°C)四大温层。
■ 协同仓
除了自营的冷仓,京东还和部分供应商之间合作建立了协同仓,仓库由供应商在原产地建立,但其中应用的管理系统、作业流程、培训工作和物流冷链相关配套基础设施则由京东提供,通过缩短中间环节,实现产地直发,48小时送达。
■ 冷链设备
除了完善的冷库配置,京东还配置了温控在-18°C~10°C区间的冷藏车,升级至第四代材料规格符合美国FDA标准的智能保温箱,以及可以进行严格的温控检测及追踪、保证各温层生鲜商品在流转过程中新鲜度的控温设备。
2) 苏宁:自建冷链仓,布局冷链行业
2018年起,苏宁大力进行多城市冷链仓布局。截至2018年12月,苏宁物流全国冷链仓达到46座,全国覆盖范围达到179城。电商平台为了加快生鲜配送速度,苏宁采用的做法是布局「前置仓」——将生鲜提前配送至合作的便利店,从而更快速地将产品送达用户手中。「苏鲜生」精品超市和苏宁小店都是苏宁新零售布局中的项目。
■「苏鲜生」
是一家O2O线上线下互通的精品超市,除常规商品外,「苏鲜生」精品超市内还设有餐饮专区、鲜花专区和水产特色区。消费者可以在线下单,覆盖范围内即可享受服务。
凭借苏宁物流冷链物流体系,超过80%的订单可以在24小时内送达。另外,用户通过线上下单,苏鲜生店周围可实现3公里范围内半小时配送。
「苏鲜生」精品超市还得到了苏宁云商集团的会员、客服及物流方面的支持。截至2019年10月,苏鲜生已经在全国开设了14家门店,分布北京、成都、广州等7个城市。与苏宁的「苏鲜生」模式类似的还有阿里的「盒马鲜生」、京东的7-FRESH、永辉的超级物种。
■ 苏宁小店
是全部采用自营模式的O2O购物平台。苏宁小店的商品分为快消品和生鲜两类,生鲜产品主要来源于国内最大生鲜电商易果生鲜。苏宁小店支持线上线下两种方式购物。截至2019年6月底,苏宁小店及迪亚天天自营店面合计5368家,迪亚天天加盟店42家。与苏宁小店模式类似的有京东便利店、天猫小店。

3) 顺丰:依托快递布局,发力冷链运输
2018年度,顺丰冷运业务收入达42.4亿元,同比增长84.9%,增速仅次于同城配业务,是顺丰新业务中的强势板块。截至2018年末,顺丰控股冷运网络覆盖104个城市及周边区域,其中有食品冷库51座(运行面积23.7万平米)、冷藏车672台,食品运输干线121条(贯通东北、华北、华东、华南、华中核心城市)。

顺丰的冷链运输主要集中在食品、医药两个业务板块:
■ 食品
顺丰控股围绕鲜花、水产、水果、肉类等若干生鲜子行业,聚焦行业客户需求,制定集销售、物流、金融、数据、科技、品牌等于一体的行业综合解决方案。其中,在物流运输方面,顺丰控股发挥端到端的全程可追溯的常温+冷链物流服务能力,克服生鲜品类对物流运输条件、物流时效等方面的严格要求,助力上游产地端将商品快速分销至全国各地。顺丰在生鲜食品行业服务的客户主要有麦当劳、双汇、顶新等。
■ 医药
顺丰医药致力于成为中国最有价值和最有影响力的医药健康供应链服务提供商。针对医药行业的特殊监管要求,顺丰医药取得了GSP认证及第三方物流许可。顺丰医药已具备强大的物流基础设施和网络能力,医药运输网络覆盖全国132个地级市,基本覆盖了全国大部分重点地区。
顺丰医药拥有五大闭环物流供应链服务能力,包括但不限于干线运输、城市配送、医药仓储、C端派送、医药临检等。依托强大的信息技术和顺丰控股各板块资源联动能力,面对医药流通两票制的改革,顺丰医药和行业标杆客户一道探索出仓网布局、库存及物流管理、流通渠道及分销等一系列综合解决方案。顺丰医药行业服务客户主要有哈药集团、华润三九、赛诺菲制药、广药集团等。

