国家畜禽遗传资源目录征求意见:31种动物可食用管理
农业农村部明确传统与特种畜禽分类,狗未列入目录

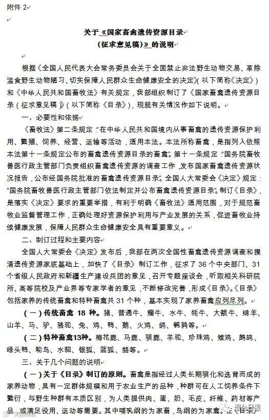
4月8日,农业农村部公布《国家畜禽遗传资源目录(征求意见稿)》,共包含31个畜禽种类,并将其作为家畜家禽进行管理,适用于食用等商业用途。此次意见征求截止时间为2020年5月8日[1]。

目录分为两类:传统畜禽18种,包括猪、牛、羊、鸡、鸭、鹅、鸽、兔等;特种畜禽13种,如梅花鹿、马鹿、鸵鸟、水貂、狐狸等。
对于公众关注的犬是否列入目录问题,农业农村部指出,狗目前已普遍作为伴侣动物,国际上一般不视为畜禽,因此不宜列入畜禽管理。
2020年初新冠肺炎疫情发生后,全国人大常委会出台相关决定,全面禁止非法野生动物交易及食用行为,明确了国家重点保护陆生野生动物及其他陆生野生动物不得食用。而列入畜禽遗传资源目录的动物则适用《畜牧法》规定[2]。
在制定《目录》过程中,农业农村部综合考虑我国养殖现状、食品安全、生态安全、民族习惯和国际惯例四个基本原则,广泛征求中央和地方意见,并组织专家座谈讨论,不断优化形成当前版本。
针对特种畜禽部分,梅花鹿、马鹿等具备一定饲养历史和产业体系,水貂、银狐等主要用于毛皮加工和出口,非食用性用途。
北京林业大学野生动物研究所所长时坤表示,只要被列入《目录》中的畜禽种类,在人工繁殖条件下允许按照法律规定方向进行利用,其中包括明确用于食用。






