报告要点:
1)截至目前,中国邮政集团旗下四大投资平台已累计作为LP及直接投资近千亿人民币(不完全统计),邮政系资金是我国股权投资行业参与最早、也是出资实力较强的机构LP之一。
2)中国邮政集团旗下战略资本运营平台中邮资本是最晚成立的平台主体,注册资本金77.9亿元,主要围绕集团主业开展投资,以促进产融、产业双协同。成立5年多来,作为LP偏好市场化基金,兼顾物流主业与新兴产业领域,但对外仅出资4只基金,累计投资金额不到5亿元,体量相对较小。
3)中邮资本在直投方面出资额较高,作为显名股东参与的典型项目有蚂蚁金服、滴滴出行、中邮速递易,项目均为邮政集团主业的延申布局。而旗下控股的中邮科技,也在2020年底刚刚完成新一轮融资,投资方包括普洛斯、航天投资、国家卫星应用产业基金、中金资本、中信证券投资(中信证券投资另类子公司)等。
4)邮储银行是邮政体系成立最早的金融平台,2015年引入战略投资者,具有独特的股东结构及互联网基因;而其显名可查的为数不多几笔投资,主要还是体现了作为大型国有银行在国家特定时代背景下的战略支撑作用和责任担当。
事实上,邮储银行是最早参与国内股权投资市场发展的LP之一,是支持国内产业基金的开山鼻祖;虽然邮储银行参与股权投资市场较早,但重点仍是国家普惠金融的主力军。
5)在海量下沉市场具有优势的邮储银行,未来随着三四线城市居民收入的提高,发展前景可期;另外,直销银行、理财子公司的成立,都将对邮储银行的“新零售”战略形成强有力支撑。
拥有巨量资金,但受限于资管新规、产品设计及产品期限等问题,邮储银行及旗下理财子公司,如何在行使好国有大行政策功能定位的同时,充分提升资金效率,仍将是一个需要持续探索的课题。
6)邮政集团主业几乎年年亏损,但经过数十年积淀,愈渐成熟的下沉市场网络,正在逐渐显露出规模效应。
中国邮政集团在主业与金融创新的道路上积极探索。原有的主业延展方面,邮政正在尝试以邮政网点为基础,将原有邮政营业网点改造成覆盖乡县级的药店,辅以物流配送服务,让邮政便民服务惠及更多百姓;
而金融领域及投资创新方面,邮政体系也形成了独有的特色:邮储银行是“被低估”的“金库”,中邮保险是国资基金的责任担当(大型国有FOF的LP),中邮资本承担主业发展的投资功能,中邮证券成为整合邮政资源、优化“财富管理”服务的“排头兵”。
前言:
上篇IIR梳理了有关中国邮政的历史沿革、当前架构与金融体系,并详细分析了中邮证券、中邮保险两大金融平台股权投资业务的数据及总结,要点如下:
1)从1896年3月20日算起,刚刚过去的2021年3月20日,中国邮政已开办125周年。如今邮政集团体系的金融业务子公司包括邮储银行、中邮保险、中邮证券、中邮资本等,而结合邮政集团拥有的天然渠道优势,金融、投资板块对于集团邮政主业的反哺效应十分明显。
2)虽然银行界的“拼多多”邮储银行早在2006年就参与出资了国内第一只人民币产业投资基金—渤海产业投资基金,但邮政集团体系的对外股权投资主要集中在近5、6年。
3)中邮证券是中邮集团吸收纳入集团的“干儿子”,与中邮集团自主发起设立的“亲儿子”中邮保险同年设立。
4)中邮证券目前是邮政体系投资最活跃的平台,近5年时间作为LP以574.88亿元参与15只基金。基金投资集中在2016、2017年,国资背景基金的出资主要覆盖基础设施领域;市场化基金的合作模式可分为两类:一是与实力较强的上市民企合作,一类是参与市场化机构、地方国资企业/投资平台作为新管理人共同发起设立的基金;中邮证券也曾积极作为LP参与母基金(FOF)的出资,但也遭受资管新规影响。
5)中邮保险成立时间较早,但股权投资业务2017年才开始,主要以LP身份参与。起步晚、频率少、但中邮保险多为大手笔;出资集中在2017年、2020年;绝对偏好国资体制内基金。出资的6只基金中,有3只为母基金(FOF):北京股权投资发展基金、建行战略性新兴产业发展基金、中国保险投资基金;国资系基金出资额共计99.95亿元,占比中邮保险累计作为LP投资总额的97%。
本篇IIR将围绕中邮资本、邮储银行相关股权投资版图进行分析,以期探寻大型国有企业如何通过股权投资进行产业布局与延申、并获取财务回报之道。

产业投资新平台中邮资本:产融产业双协同
据官网资料,中邮资本管理有限公司成立于2015年4月27日,注册资本金77.9亿元,是邮政集团旗下战略资本运营平台,也是最晚成立的平台主体。中邮资本依托邮政集团资源,开展对内业务重组、引进战投及对外开展PE投资、战略并购等业务,为集团业务发展培育新的增长点。
中邮资本在2015年7月取得私募股权基金管理人资格,主要业务聚焦五大方面:(1)集团内部资产重组、引战、改制;(2)战略并购;(3)直接股权投资;(4)私募股权投资基金;(5)私募证券投资基金;(6)其他投资。
中邮资本主要围绕集团主业开展投资,以促进产融、产业双协同。其投资方向以中国邮政金融、快递物流、文化传媒、电子商务等主营业务领域的新技术、新业态、新模式为重点,持续助力构建邮政生态圈。
1)作为LP的出资量小,对外出资偏好市场化基金,兼顾物流主业与新兴产业
IIR研究院不完全统计,从成立第二年(2016年)至今,中邮资本已陆续对外出资4只基金,累计投资金额不到5亿元,单只基金出资额均在1.1亿元上下。
合作的4家机构均为市场化机构,从参与基金投资领域看,2只基金投向邮政物流协同领域—物流供应链及物流生态(钟鼎资本、隐山资本),2只基金投向新兴科技领域(德联资本、紫荆资本)。
2019年4月,中邮资本参与出资了隐山资本此前成立的隐山现代物流服务基金(隐山资本是普洛斯旗下私募股权投资平台,成立于2018年,重点对与普洛斯物流基础设施业务互补的领域进行投资,进一步助力普洛斯物流生态体系的建设,感兴趣读者可参考文后相关推荐—IIR研究院此前发布的普洛斯专题研究报告), 而同年作为LP出资的钟鼎资本,则是承接此前由中邮资产作为LP投资的钟鼎基金份额。
2016年9月,中邮资本出资德联资本旗下基金,基金投资领域以半导体、芯片、人工智能为主;2018年4月,参与出资母基金管理人紫荆资本,主要布局节能环保、先进制造、互联网、医疗健康等专业基金领域。

2)中邮资本作为显名股东参与的典型直投项目有蚂蚁金服、滴滴出行、中邮速递易。
战略入股蚂蚁金服是中邮资本首次对外股权投资。中邮资本在成立当年设立专项基金“北京中邮投资中心(有限合伙)”投资蚂蚁金服;2016年,中邮资本再次参与蚂蚁金服B轮融资;而蚂蚁金服同时也是邮储银行2015年引入的十大战略股东之一。中邮资本成立第二年,即2016 年 8 月,又战略入股滴滴出行。
2020年,中邮资本退出速递易。速递易于2012年由三泰控股成立。2017年7月,中邮资本联手菜鸟网络、复星集团,收购速递易64%股权,以快速实现物流智能化终端战略布局,提升邮政“寄递翼”的核心竞争力。2020年5月,顺丰控股发布公告称,丰巢拟与中邮智递(中邮速递易运营主体)进行股权重组,交易完成后,中邮智递原股东中邮资本、三泰控股将合计持有丰巢28.68%股权,中邮智递将成为丰巢的全资子公司。目前,企查查数据显示,中邮资本已退出速递易。
可以看出,在服务邮政体系主业、培育业务新增长点方向的直接投资方面,中邮资本的出资额更高。项目均为邮政集团主业的延申布局,且邮政集团在物流领域,与顺丰、阿里系、京东物流等均合作紧密。
而旗下控股的中邮科技(中邮资本目前持股65.17%),也在2020年底刚刚完成新一轮融资,投资方包括普洛斯、航天投资、国家卫星应用产业基金、中金资本、中信证券投资(中信证券投资另类子公司)等。

掌上明珠邮储银行:海量下沉市场如何做好先发优势的释放
中国邮政储蓄银行股份有限公司成立于2007年3月,经原邮政储蓄管理体制改制而成。2012年1月,公司整体改制为股份有限公司,2015年12月,引入瑞银、中国人寿、中国电信、加拿大养老基金投资公司、蚂蚁金服、摩根大通、Fullerton Management Pte Ltd、国际金融公司、星展银行及深圳腾讯等十家境内外战略投资者,实行股权多元化。
2016年9月,邮储银行在香港联交所挂牌上市。2019年12月,在上交所挂牌上市,完成“股改—引战—A、H两地上市”三步走改革目标。
邮储银行的股权结构与其他五大国有银行的差异明显:首先,其由产业平台邮政集团(央企)绝对控股(持股68.9%),股东没有中央汇金公司(中央汇金是五大国有银行共同的大股东);
其次,邮储银行股权非常多元化,且具有互联网基因,2015年引入两大互联网巨头—阿里旗下蚂蚁金服(持股091%)与腾讯(持股0.16%),促使邮储银行与两家公司在线上消费金融与线下新零售体验等方面构建深度合作。
而在投资方面,邮储银行在股权结构变化前后,显名可查的为数不多几笔投资,主要还是体现了其作为大型国有银行在国家特定时代背景下的战略支撑作用和责任担当。
2)邮储银行是支持国内产业基金的开山鼻祖
邮储银行是最早参与国内股权投资市场发展的LP之一。早在2006年12月,其参与出资了渤海产业投资基金(邮储银行出资时主体身份为邮政局邮政储汇局,渤海产业投资基金由出资人以契约方式发起设立,总规模200亿元,首期募集60.8亿元,邮储银行同时参股了该基金的管理人渤海产业投资基金管理公司),该基金是经国务院同意、发改委批准设立的第一只中资产业投资基金(此前,国内仅有国务院特批的3只合资外币产业投资基金)。

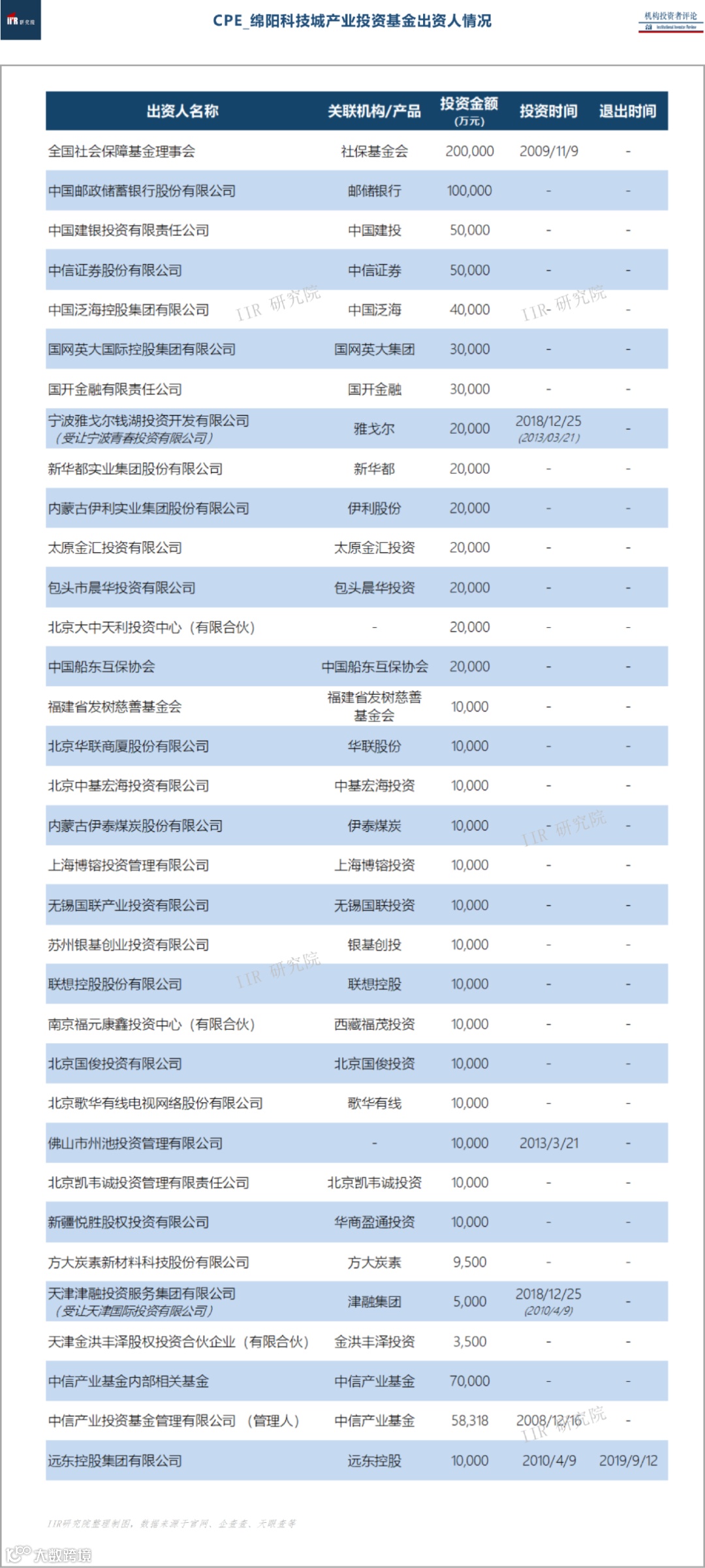
2009年,邮储银行以LP身份出资10亿元,参与了当时国内最大的人民币基金—由中信产业基金管理的绵阳科技城产业投资基金。

3)参与股权投资市场较早,但重点还是国家普惠金融的主力军
国家一直鼓励为三农、小微等企业提供切实有效的金融支持,并倡导以国家融资担保基金等金融创新方式加快股权投资对这些企业的支持力度。
2018年7月,邮储银行出资20亿参与国家融资担保基金有限责任公司的设立(股权占比3.03%),该机构由国家财政主要出资(出资45.39%),包括邮储银行在内的六大国有商业银行和多家商业银行纷纷参与。国家融资担保基金主要定位于助力小微企业和“三农”发展,截至2020年11月20日,首批12家机构的股权投资协议落地。截至目前,基金已对外投资6家融资担保有限公司。

4)海量下沉市场,发展前景可期,巨额资金且看如何释放活力
承担众多政策职能的邮储银行业也有独特优势。据2019年财报,邮储银行的客户存款额9.3万亿,而招商银行的客户存款额仅为4.8万亿;但邮储银行网点在农村等下沉市场偏多,这导致网点盈利能力偏弱(2019年招商银行的净利润是930亿,而邮储银行的净利润只有610.36亿);但未来随着三、四线城市居民收入的提高,邮储银行或具有先发优势(截至2020年6月末,管理零售客户资产达10.95万亿元,存款总额超10万亿元)。
另外,邮储银行大量未被充分服务的长尾客户将通过直销银行来触达,消费金融、个人经营性贷款,乃至财富管理服务,对邮储银行而言都是有待开掘的疆域。2019年,获准筹建的中邮理财有限责任公司,也将对邮储银行的“新零售”战略形成强有力的支撑。
从业绩表现看,因网点下沉做到极致、被大家形象称作“银行界拼多多”的邮储银行,近两年成绩单也在不断提升(2019年净利润610.36亿元,同比增长16.48%;2020年前三个季度,公司已经实现净利润528.95亿元;这个数字超越了同期的交通银行和兴业银行,仅次于国有四大行和招商银行)。
加之,被巴菲特、芒格盛赞的喜马拉雅资本李录在去年底重仓10亿股(港交所数据显示,2020年12月18日,HimalayaCapial Investors, L.P.及HimalayaCapital Management LLC、Li Lu(李录)等相关主体对邮储银行H股进行加仓,合计耗资约1.68亿港元,变动后累计持股达10.06亿股,持股比例达到5.06%),而紧接着今年1月8日,邮储银行定增预案获批(银保监会批准邮储银行向大股东邮政集团定向增发54.05亿股A股股票,募集资金不超过300亿元),这都将有效补充邮储银行的一级资本。
拥有巨量资金,但受限于资管新规、产品设计及产品期限(理财子公司发行相应产品)等问题,邮储银行及旗下理财子公司,如何在行使好国有大行政策功能定位的同时,充分提升资金效率,通过风险资产的配置,提升资金预期收益,仍将是一个需要持续探索的课题。

邮政集团体系股权投资总结
中国邮政集团作为国有大型企业集团,不仅肩负着推进邮政、物流及金融三大业务联动发展、促进国有资产保值增值的重任,而且还担负着重要的民生责任和政治责任。
集团主业几乎年年亏损,但经过数十年积淀,邮政集团愈渐成熟的下沉市场网络,正在逐渐显露出规模效应。
中国邮政集团在主业与金融创新的道路上积极探索。原有的主业延展方面,邮政正在尝试以邮政网点为基础,将原有邮政营业网点改造成覆盖乡县级的药店,辅以物流配送服务,让邮政便民服务惠及更多百姓。
而金融领域及投资创新方面,邮政体系也形成了独有的特色:邮储银行是“被低估”的“金库”,中邮保险是国资基金的责任担当(大型国有FOF的LP),中邮资本承担主业发展的投资功能,中邮证券成为整合邮政资源、优化“财富管理”服务的“排头兵”。

