远鲸跨境成立于2022年,扎根于深圳这一粤港澳大湾区核心城市,是一家专注于TikTok跨境电商实战培训的机构。依托大湾区成熟的跨境电商产业生态,公司整合全球优质供应链与海外本土化运营资源,为品牌出海提供一站式解决方案。
创始人PouPou女士在跨境数字营销领域拥有丰富经验,兼具广告传媒、跨境电商与短视频运营背景。其创立的远鲸电子商务有限公司已实现年销售额超2000万元,净利润突破500万元,展现出强大的商业化落地能力。
2025年,远鲸咨询入选广东省网商协会常务理事单位,标志着其行业影响力持续提升。
公司发展历程
2022年:扎根布局,夯实基础
- 成立远鲸电子商务有限公司,聚焦TikTok电商生态发展。
- 通过精准选品、高效流量运营与本土化营销策略,快速积累实战经验,奠定规模化发展基础。
2023–2024年:爆品突破,树立标杆
- 成功打造300余款畅销产品,覆盖美妆、家居、电子等多个热门品类。
- 单品类最高实现千万级GMV,验证了可复制的商业模式。
- 确立在TikTok电商领域的先锋地位,形成多个标杆案例。
2025年:战略升级,生态拓展
- 成立远鲸咨询服务有限公司,专注知识赋能与服务体系构建。
- 开发标准化培训课程,涵盖平台规则、选品策略、流量裂变等核心模块。
- 构建“运营实战+知识服务”双轮驱动模式,全面提升市场竞争力与品牌影响力。
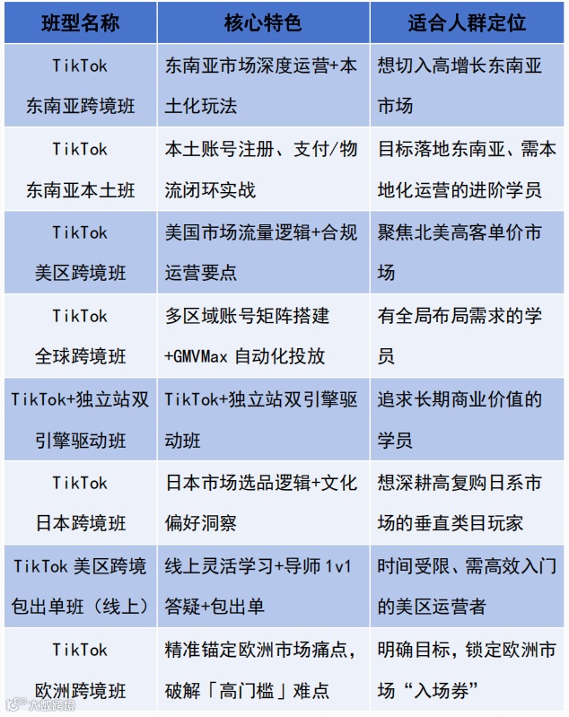
核心课程体系
所有课程均包含「基础认知—平台搭建—内容运营—数据驱动」四大核心模块。高阶班型额外提供「自动化投放」「双引擎变现」等独家进阶内容,助力学员系统掌握TikTok跨境电商全链路运营能力。
免责声明:文章内容来源于网络整理,如有侵权,请联系删除。

