前言:
近期,我们围绕大物流时代展开了系列研究。我们认为,ToB供应链服务预期会是未来3-5年交运行业最大的投资机会。我们建议围绕两条线索开展研究与投资:其一是帮助中国制造、中国品牌降本增效与产业升级;其二是帮助中国制造、中国品牌出海,助力全球化进程。
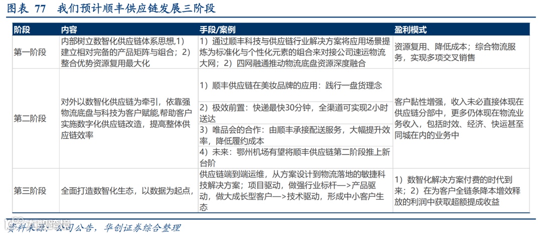
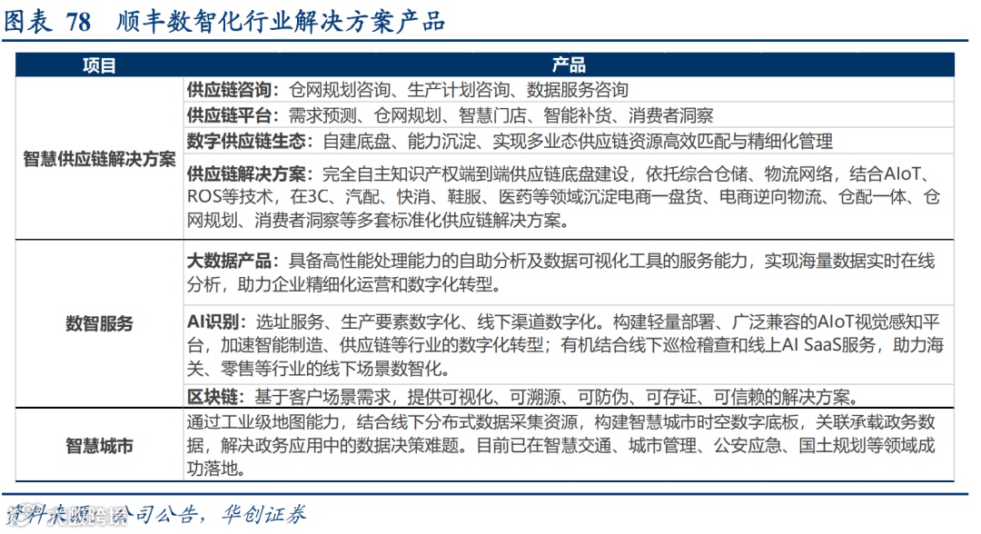
报告《解码顺丰(14)》中,我们提出观点:新型供应链体系会帮助企业客户将供应 链从成本中心转向“效益中心”,助力行业客户产业链升级,具备强社会价值。供应链从组织形式看属于“集成”模式,即通过优势资源的整合、信息技术的运用,将合适而完备的产品矩阵/解决方案提供给客户。
我们认为ToB供应链市场迎重要机遇期,基于我们认为:
第一,供给端,物流要素(仓、运、配)标准化程度的大幅提升构建了供应链模式大发展的基础;第二,需求端,客户在面对渠道、产品、品牌变化下产生多元化的需求对供应链体系从生产到分销端均提出了更高要求(生产端:快速反应+成本压力使供应链效率提升成重要课题;分销端:零售环境正在变化,多元零售业态、更下沉市场、私域流量崛起,提出更高的供应链组织要求)。
海外路径看:UPS之外,亚马逊与Shopify同样是数智化供应链的重要参与者
-
UPS:快递➝综合物流➝数智化供应链;
-
亚马逊:电商平台自建物流➝开放第三方➝数智化供应链;
-
Shopify:数据科技服务➝搭建物流体系➝数智化供应链。













顺丰Vs京东物流:履约方式差异显著共享数智化供应链大市场
















