印尼:物流承压前行,数据驱动成破局关键
随着城市扩张与电商快速发展,印尼物流车队面临运营压力加剧的挑战,安全、高效与可持续成为行业核心诉求。过去二十年,印尼城市人口增长超55%,叠加消费者对“当日达”的需求,显著提升了城市配送频率与复杂性。
当前,超过60%的商用卡车车龄超过10年,专业司机短缺,道路安全隐患突出。韩国国家运输安全委员会数据显示,80%以上的运输事故源于人为失误或机械故障。
在此背景下,Geotab远程信息处理平台进入东南亚市场,助力印尼物流企业实现数字化转型。通过AI技术,企业可实时监控驾驶行为与车辆健康状况,优化路线规划并提前预警风险。其燃油管理方案亦有助于精准控制油耗,降低运营成本,兼顾经济效益与环保目标。
面对日益严格的客户与监管要求,印尼物流企业亟需在提速的同时强化管控能力。Geotab正通过提升运营安全性、性能表现与可持续水平,助力行业稳健发展。
印尼:Shopee稳居榜首,视频电商成增长引擎
尽管Tokopedia、Lazada在印尼市场增长乏力,Shopee仍保持领先地位,成为当地最受欢迎的电商平台。在人工智能与视频商务推动下,电商持续引领印尼数字经济增长。
预计2025年印尼电商平台交易额将达1850亿美元,较2024年的1560亿美元显著增长。其中食品杂货交易额预计为240亿美元,非食品类达1610亿美元,整体电商收入有望突破3590亿美元。
视频商务成为关键增长动力。《2025年东南亚电子经济报告》显示,印尼视频商务交易量达26亿笔,同比增长90%。时尚配饰和个人护理美容品类最受欢迎。目前已有80万卖家使用视频商务功能,同比增长75%,但平均订单价值略低于区域平均水平。
2025年,印尼零售应用下载量预计达1.81亿次,用户累计使用时长86.8亿小时。除主流平台外,折扣类和线下零售线上化应用逐步兴起。Shopee凭借大力推广视频功能,在零售应用中持续领跑。
印尼:分阶段停止进口部分成品油
印尼能源与矿产资源部宣布,将分阶段停止进口柴油、非补贴汽油及航空煤油,依托佩塔米纳(Pertamina)炼化能力提升和生物柴油强制掺混政策推进能源自主。
具体安排如下:C48型柴油自2026年起全面停止进口;C51型柴油于2026年下半年起停运,上半年允许少量进口,相关设备正在设计中。非补贴汽油(RON 92/95/98)进口将于2027年全面终止,仅保留补贴汽油渠道。航空煤油进口也将于2027年停止,能源部正推动将现有柴油产能转用于航煤生产。
Shopee下月起收取5%技术服务费
为支持多元化卖家生态发展,Shopee宣布调整部分服务费用。自2026年2月2日(北京时间)起,在新加坡、马来西亚、泰国、越南站点对中国跨境卖家新增技术支持费。
该费用为标准平台收费,按订单完成金额的固定比例自动扣除,适用于跨境直邮、官方仓及三方仓店铺。
初期,符合条件的卖家可获得不超过已完成订单销售额5%的广告金激励,并自动开通“全店推”广告以提升流量。
备注:
- 技术服务费仅适用于生效日后完成的订单。
- 系统将自动计算并代收相应税费,各站点税率详见平台公告。
- Shopee保留调整广告金活动规则的权利,最新信息将通过官方渠道发布。
泰国:财政部维持2024年经济增长2%预测
泰国财政部近日发布报告,维持2024年经济增长2.0%的预测不变。出口被视为主导增长的关键因素,预计全年出口将增长1.0%,扭转此前预估的1.5%下滑趋势。
财政政策办公室主任维尼特·维塞苏瓦纳蓬表示,尽管外部环境不确定性仍存,但制造业复苏与旅游业回暖支撑了经济稳定。
展望未来,泰国2025年GDP增速预计为2.2%,低于2024年的2.5%。泰国银行(BoT)则预测2026年经济增长率为1.5%。官方2025年GDP数据将于下月由国家计划机构公布。
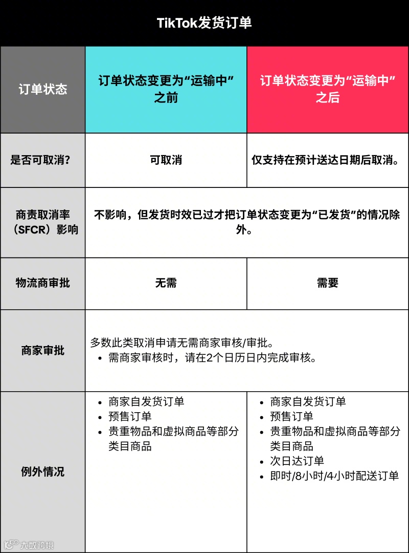
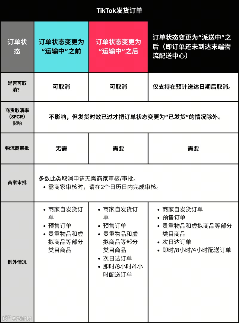
TikTok Shop分区域优化订单取消政策
TikTok Shop宣布自2026年1月27日起,针对东南亚跨境市场实施差异化订单取消规则。
新加坡、菲律宾市场
若订单未在预计送达日期内交付,即使状态为“运输中”,买家也可申请取消。此类请求由物流服务商(LSP)审核,审核通过后商品退回商家,且不计入商家商责取消率(SFCR),但延迟发货后发货的订单除外。
越南、马来西亚、泰国市场
若订单未按时送达,即使处于“派送中”状态,买家亦可取消。审核流程同上,退货不影响SFCR,但延迟发货后发货的情况除外。此类订单将被视为配送失败。
菲律宾:Shopee推广告增长计划扶持卖家
为提升广告投放稳定性,避免因余额不足错失流量,Shopee菲律宾站推出“流量增长计划”(Shopee Ads Growth Plan)。入选卖家可连续三个月获得免费广告金激励。
建议参与卖家持续开启自动充值功能及“全店推”广告,以保障推广效果。所有功能均可自行调整或关闭。
注意事项:
- 中途关闭自动充值视为退出计划,将无法享受后续激励。
- Shopee有权根据卖家表现认定资格,并随时修订活动规则。
- 最新政策将通过平台公告与通知推送及时更新。
越南:海关实施风险管理新规
越南财政部第121/2025/TT-BTC号通告将于2026年2月1日生效,标志海关管理模式由“事前审核”向基于数字化的风险管理转型。
对于存在价格疑虑的进口货物,企业可先行提货放行,无需在口岸现场即时解释完税价格。海关将在放行后30天内通过后续程序进行价值确认与磋商。
此举大幅缩短货物滞港时间,降低企业物流与仓储成本,显著提升通关效率。

