账户与工具
✅ 必备条件:
大陆中银账户:需开通手机银行及跨境汇款权限;
香港中银账户
APP下载:大陆中银APP + 中银香港(BOCHK)APP。
⚠️ 关键验证:
确认大陆中银账户的「年度购汇额度」未超5万美元;
实战操作:购汇
Step 1 大陆中银购汇(港币现汇)
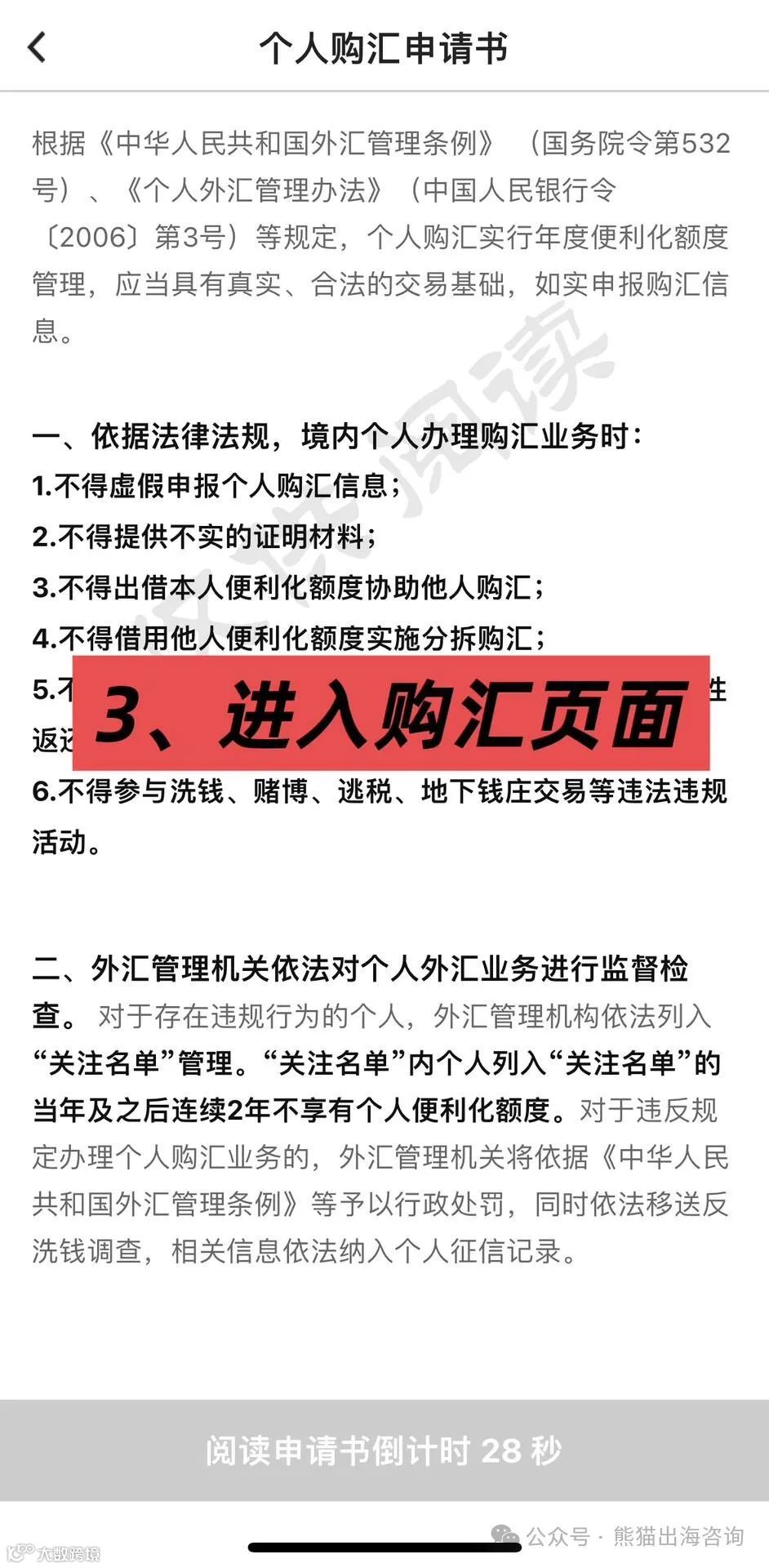
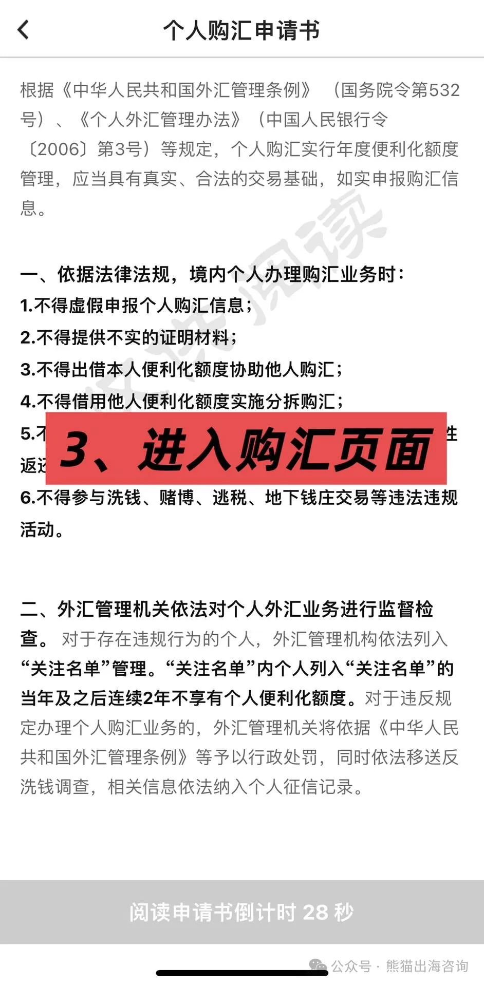
1. 进入购汇页面:
打开大陆中银APP → 搜索栏输入“购汇” → 点击「结汇购汇」→ 选择「购汇」。
2. 填写购汇信息:
币种:选择「港币」;
钞汇类型:「现汇现钞同价」;
金额:根据需求输入(年50w);
用途:选择「因私旅游」(需与后续汇款用途一致)。
3. 确认购汇:
• 阅读30秒《个人购汇申请书》→ 核对信息无误后提交,资金实时到账。
|
|
|
|
实战操作:跨境汇款
1. 发起汇款:
大陆中银APP首页 → 点击「转账」→ 选择「跨境汇款」→ 点击「境外中行」。
2. 填写收款信息:
收款账户:输入香港中银账户号码(12位数字,不含字母);
收款人姓名:与香港账户登记的拼音完全一致(如ZHANG SAN);
收款地址:香港中银地址或香港酒店地址;
汇款用途:与购汇用途一致。
3. 确认汇款:
输入汇款金额(港币现汇)→ 核对信息后提交,系统自动豁免手续费。
到账时效:
工作日上午11点前:一般当天到账;
周末/节假日:顺延至下一工作日,最长不超过2天。
|
|
|
|
|
|
|
|
高频问题解析
1. 地址填写规范
香港地址:可填写开户行地址(例:中银香港总行地址:Bank of China Tower, 1 Garden Road, Central)。
2. 汇款用途一致性
购汇与汇款用途必须完全一致,否则触发外管审核;
3. 单笔汇款限额
单笔汇款限额:≤1万美元等值汇款;
4. 汇款失败处理
联系开户行补充汇款所需材料(机票酒店行程单等)。
END
关注我们

