功率模块工程检测中心
智检未来 品质为芯
检测中心概况
功率模块工程检测中心隶属于海信家电集团股份有限公司,位于广东佛山顺德,成立于2022年6月,是一家集功率半导体技术研究、产品封装与检测分析服务于一体的综合型实验室。
实验室参照ISO/IEC 17025标准建设,秉持“科学、公正、准确、高效”的理念,引进国际先进检测设备,配备专业团队,致力于打造智能功率模块关键技术重点实验室。近三年累计申请专利超30项,荣获“佛山市智能功率模块关键技术重点实验室”“佛山市中试平台”等称号,持续推动功率器件产业化发展。
所获荣誉
经营项目
检测中心文化
● 工作使命:以尖端封装技术与精准检测能力为核心,打造功率半导体行业全链条服务标杆,为全球客户提供可信赖的工程解决方案。
● 愿景:成为集功率半导体封装工程、检测分析、产品认证于一体的国际领先服务机构。
● 经营理念:聚焦用户需求,提供高效优质的封装与检测服务,持续提升专业能力,赢得客户认可。
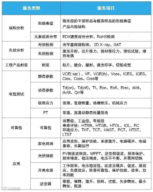
服务类型
聚焦功率器件全生命周期质量验证需求,构建“四位一体”检测服务体系,助力客户产品快速研发迭代与量产管控。
服务特色
● 覆盖全链条:覆盖“测试—封装”全流程的第三方检测服务,减少中间环节,缩短研发周期30%以上。
● 服务领域广泛:涵盖新能源、工业控制、电动汽车、消费电子等领域,提供超200项专业检测与试制服务。
● 高效交付:优化流程与技术创新并行,承诺24小时内响应,助力客户抢占市场先机。
业务列表
封装工程实验室
专注于功率半导体封装技术研发,具备IPM模块与分立器件的标准化及定制化封装开发能力,支持小批量生产,并集成全面的检测分析体系,确保封装质量与可靠性。
服务能力
● 封装能力:支持SDIP26/SDIP26F/TO-247/SOP28等多种封装形式。
● 检测能力:提供X-ray、SAT、OM、DECAP、金/铜/铝线推拉力测试、轮廓投影测量等检测服务。
电性实验室
专注于功率半导体器件性能评估与优化,配备国际领先的曲线追踪仪、高精度动态特性测试系统及自动化测试平台,提供静态、动态、极限参数的精准测量与深度分析。
服务涵盖量产级器件筛选、规格书制作、定制化功能测试及极限工况模拟,助力器件性能提升与可靠性验证。
服务能力
应用实验室
聚焦系统级应用研究与全场景性能验证,构建“器件-系统-场景”三位一体技术赋能体系。配备高精度波形采集系统、大功率程控电源及白电三大场景(空调、冰箱、洗衣机)全工况模拟平台。
可开展电气性能、热管理、可靠性等全方位测试分析,建立“需求导入-方案设计-失效诊断”闭环机制,加速器件与整机协同优化,推动智能化与场景定制化发展。
服务能力
可靠性实验室
专注于功率半导体器件可靠性研究,配备高温老化、热冲击、湿热循环等先进设备,通过模拟极端环境进行加速老化与应力测试,评估器件长期稳定性与耐用性。
可提供定制化可靠性试验方案,满足消费级、工业级及车规级不同应用场景的需求。
服务能力
● 消费级&工业级可靠性
● 车规级可靠性
联系我们:powersemi@hisense.com

