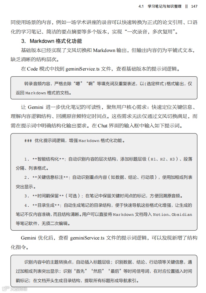
快看!全网第一本Gemini 3
和Nano Banana教程重磅来袭!
2025年,AI编程领域迎来爆发式增长,成为生成式AI首个规模化落地的“杀手级场景”。
头部工具Cursor年化收入突破10亿美元,较2024年暴增数百倍,日活跃用户超百万,AI编程工具成资本新宠。
斯坦福大学2025年秋季开设的“CS146S:The Modern Software Developer”课程,鼓励学生不写一行代码完成学业,短短两个多月便有多名学生成功构建和发布全栈应用。
这些信号清晰地表明,编程的核心正在从“写代码”转向“定义需求”,文档撰写、逻辑表达等元能力的重要性,已远超具体的语法知识。
由此可见,不管是商业还是教育领域,生成式AI都在重塑编程行业的底层逻辑与价值格局——在AI与人类协同的新范式下,编程的价值不再依附于代码行数,而在于解决问题的效率与创造力。
2025年底,Google重磅发布的Gemini 3与Nano Banana Pro,更彻底降低了AI编程的门槛。
Gemini 3:全能多模态开发引擎
Gemini 3作为顶尖多模态大语言模型,搭载百万Token超长上下文窗口,可轻松处理海量信息,在长对话中始终保持上下文一致性。
Gemini 3的原生多模态理解能力支持同时处理文本、图片、音频和视频,无须依赖第三方转换工具,只需上传一张草图或一段语音描述,就能精准理解你的开发意图。
Nano Banana Pro:专业级视觉创作利器
Nano Banana Pro解决了传统AI图像生成的痛点,多语言文字渲染错误率远低于同期模型,可直接生成文字精准的海报、信息图、产品标签。
其专业级创意控制功能支持镜头与景深调整、光照与色彩优化、多分辨率输出及局部编辑,还能在多图融合时保持角色一致性,为视觉化开发提供强大支撑。
《驾驭Gemini 3与Nano Banana:人人都是AI产品创客》是全网第一本为零基础学习者打造的Gemini 3与Nano Banana教程。
▼点击下方,专属读者优惠链接,京东正版购书
▲用Nano Banana生成的本书内容导读
三大核心模式,全流程AI编程无忧
本书以Google AI Studio为载体,全程围绕Gemini 3与Nano Banana Pro两大工具展开,详细拆解三大核心模式的实操流程,确保零基础读者快速上手。
Playground——Gemini 3与Nano Banana的核心试验场。它并非简单的聊天窗口,而是全功能AI开发环境,界面包含导航栏、内容区、对话框和模型设置区。
在这里,你可以直接选择Gemini或Nano Banana模型,通过系统指令定制AI行为准则,支持文本输入、文件上传、音频录制、摄像头捕捉等多种交互方式。
Build——零代码生成前端应用,无须编写代码,只需用自然语言描述想法,就能调用Gemini 3生成可运行的应用程序。
书中详细讲解了核心界面操作,包括AI建议功能、预览与代码模式切换、设备预览等实用功能。
Gallery——借力两大工具的实战案例库,汇集了全球开发者使用Gemini 3与Nano Banana Pro制作的实战案例,涵盖游戏、媒体生成、多模态理解等多个领域。
初学者可直接浏览筛选应用,既可直接使用,也可复制项目进行二次创作,从模仿中快速掌握两大工具的使用思路。
15个超实用案例,
文档+AI助力从想法到产品上线
书中精选15个覆盖工作与学习场景的实战案例,均基于Gemini 3与Nano Banana Pro开发,循序渐进拆解全链路逻辑,让你边做边练掌握核心技能:
从GitHub导入项目并完成首次部署的完整流程,包括项目配置、环境变量设置、构建命令确认等关键步骤;针对部署过程中可能出现的错误,提供具体的排查与修复方法。
从Google AI Studio下载代码到本地并在Cursor中运行的完整流程,包括GitHub仓库克隆、Node.js开发环境安装、项目依赖安装与启动等关键步骤,同时分享Cursor的上下文管理、模式切换、错误修复等实用技巧。
零基础驾驭超强AI模型,
轻松跨越职业边界!
对于零编程基础的读者,本书提供了从0到1的系统学习路径,搭配简单易懂的知识点与实操案例,助你快速掌握AI编程的核心方法。
对于具备一定编程经验的技术从业者,书中的思维模式与工具技巧能帮助你探索全新工作模式,大幅提升开发效率。
对于教育工作者与学生,丰富的实战案例为教学与学习提供了全新的工具与思路,培养你面向未来的核心竞争力。
在这个超级个体崛起的时代,AI编程已非可选技能,而是必备的生存能力。
《驾驭Gemini 3与Nano Banana:人人都是AI产品创客》凭借扎实的理论基础、详细的工具解析、丰富的实战案例、完整的上线流程,为你构建了一套适应AI时代的思维方式与行动框架。
未来已来,创造的权利正在回归每个人手中。
翻开这本书,迈出AI编程的第一步,你也能成为自身创意的实现者,在AI时代定义属于自己的未来!
▼点击下方,专属读者优惠链接,京东正版购书

