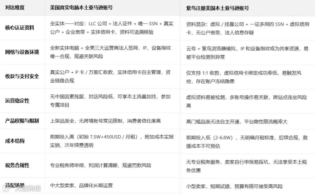
一、核心维度对比:真实账号 vs 紫鸟账号
二、深度解析:优劣势一目了然
1. 真实本土账号:长期主义首选
- 抗风险能力顶尖
依托全实体资料(真实办公地址、法人身份、合规网络设备),从根本上规避亚马逊关联识别,封号风险极低。 - 流量转化红利显著
作为纯本土账号,可获得平台流量倾斜,消费者信任度高,转化率优于跨境或虚拟账号。 - 税务合规无死角
配备完整SSN+IEN税号体系及规范申报流程,符合全球税务透明化趋势,规避追溯性罚款风险。
明显短板:前期投入与月度运营成本较高,对法人身份、实体办公场地有硬性要求,中小卖家或试错型卖家入局门槛偏高。
2. 紫鸟注册账号:低成本试错的权宜之计
核心优势:前期投入仅为真实账号的一半甚至更低;无需自建实体办公与合规网络环境,注册速度快,适合短期探路美国市场。
致命风险:
- 账号生存周期短
共享IP、虚拟资料属平台重点监控对象,易触发风控,且申诉成功率极低。 - 合规漏洞难填补
缺乏正规税务资质,无法应对IRS核查,后期补合规成本远超初期投入。 - 资金安全无保障
虚拟信用卡收款链路不规范,存在资金冻结风险;历史曾发生账号被盗、资金异常转移案例。
随着亚马逊关联检测技术持续升级、跨境税务透明化成为刚性要求,依赖虚拟资料的紫鸟账号生存空间正加速收窄,短期试错的性价比持续下降。
-
若计划长期深耕美国市场、打造本土品牌:优先选择真实本土账号。虽前期投入高,但可系统规避封号、税务等致命风险,持续获取流量与合规红利。 -
若仅为短期试错、预算极度有限:可谨慎选用紫鸟账号,但须预设账号快速失效、资金损失等应急预案,严禁投入核心资源运营。
归根结底,二者选择本质是“长期合规运营”与“短期风险博弈”的权衡。行业监管越严,真实本土账号的竞争优势越显著。

