
厦门工学院是2009年经国家教育部批准设立的民办本科高校,2019年通过教育部本科教学工作合格评估,2025年获批硕士学位授予单位培育建设项目,并以卓越表现通过教育部本科教育教学审核评估。学校坐落于福建省厦门市,人文底蕴深厚,开风气之先,特色鲜明,环境优美,气候宜人,交通便捷。
学校秉承“立德树人,以文化人”的教育理念,以“百年树人,百年名校”为办学愿景,推行“博雅教育,知识教育,能力培养”三位一体的人才培养模式,正高标准推进以“高阶教学、AI教育、产教融合”为鲜明特征的新一轮教育教学改革,致力于培养高质量的应用型人才。
学校在教师包班育人、文化育人、环境育人等方面取得了尤为突出的成效。高阶教学以有效教学、智慧教学、学生第一视角为鲜明特征,已成为老师们的共同追求。学校正在探索一生两院(学院和产业学院)、一体两翼的人才培养新路径,产业学院、创新工作坊、双师双能、产教融合等已经成为教育教学的新常态。学校在AI教育、人工智能研究及其融通运用等方面,超前布局,体系完备,办学综合条件日益完善,人才培养质量稳步提升,深受社会好评与广大考生青睐。
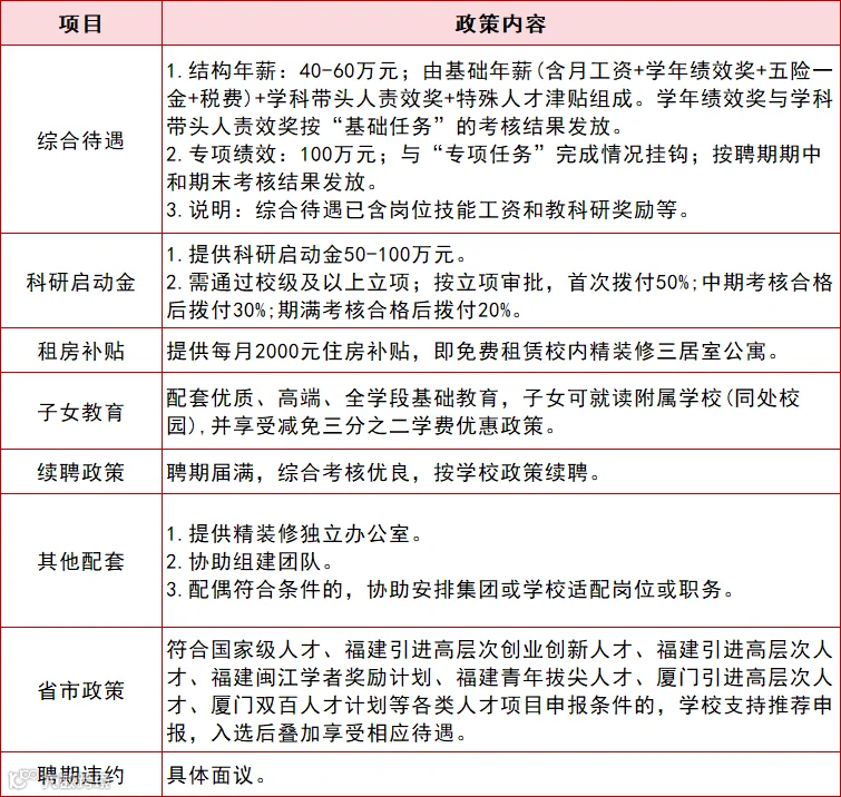
为进一步聚焦学科前沿、构筑高水平学科人才高地,提升学校在机械、电子信息等关键领域的核心竞争力与学术影响力,聚力攻坚高水平教学成果、前沿学术研究及重大科研项目,学校现面向校内外招聘“德文学者”(领军人才),旨在延揽一批德才兼备、学术造诣深厚的领军人才与杰出学者,为学校的长远发展与战略升级注入强劲动力。
1.遵守党和国家政策,遵纪守法,无不良记录。
2.认同学校愿景、使命和价值观,全身心投入教育。
3.身体健康,心态年轻,精气神饱满,状态良好,思维活跃,具备良好的职业素养和适岗能力。
4.以生为本,认同以育人教学为教师核心职责的理念。
5.沟通与表达能力优秀,课堂表现力与组织能力强。
6.育人有方,教学得法,以学生为主体,课堂效果好。
7.产教融合意识强烈,实践技能与实践指导能力强。
8.融通运用,拥有扎实的学术基础和独立科研能力。
9.责任心、事业心、创新意识强;稳定发展意愿明确。
博士;男性不超过50周岁,女性不超过45周岁。
机械工程及交叉领域,涵盖机械工程、智能制造、制造产线集成设计、智能装备及机器人等方向;计算机和信息领域,涵盖人工智能、网络安全、机器学习与大模型、大数据分析与挖掘、计算机图像与视频信息处理、软件工程等方向。
具备本学科领域公认的学术影响力,满足以下任一条件:为本学科发展作出卓越贡献,相关成果在服务国家战略与经济社会发展中产生显著影响;曾入选国家层面各类人才项目;曾担任省级及以上创新团队负责人、重点科研基地负责人;曾主持国家级科研项目;曾担任省部级重点学科带头人,或作为主要完成人(排名前2)获得省级及以上科技进步奖(二等奖及以上)。
●教学任务:每学期独立承担1门核心课程的教学工作;每学年指导5名学生的毕业设计(论文);综合评价优良。
●团队培养:指导5名青年骨干教师,综合评价优良,且被指导者至少获批立项3项省部级及以上教研或科研项目。
●学科建设:牵头本学科发展规划,引领本学科建设,综合评价优良;每学年组织高水平讲座或研讨会不少于1次。
●获批省部级及以上科研平台、科研项目、教学成果奖、科技奖等。
●获批国家级科研团队、教学团队、一流专业建设项目、一流课程建设项目等。
●具体任务面议(菜单式;五选二,或七选四)。
将学科建设规划+工作设想+个人简历+厦门工学院应聘报名表(附件下载厦门工学院应聘报名表(教学岗位).doc)+相关佐证材料压缩打包,以“姓名-应聘机械/电子信息德文学者-高校人才网”命名,发送邮箱hr@xit.edu.cn。【快捷投递:点击左下角“阅读原文”→跳转至网页→点击“立即申请/简历投递”→投递对应职位】
具体安排,另行沟通。
核验候选人各类证件、报名表、工作实绩、学术与科研成果等原件和复印件的真实性;核查候选人履历与背景情况;查询教师准入、信用、无犯罪记录等情况;测评教育工作者职业倾向等情况;均按具体通知办理。
2026年12月31日;聘满即止。
按《民法典》和《劳动合同法》规定,如录用通知书经您签署或回复确认或接受后,即视为您与学校达成了建立劳动关系的预约合同,具有法律约束力。双方均应诚信履约,任何一方违反约定均须承担相应法律责任。如您明确表示放弃入职或以行为表明放弃入职或拒绝报到,则构成违约。因您违约导致学校产生招聘费用和岗位空置损失,您同意承担相当于一个月基础月薪的违约金。
1.咨询时间:工作日08:30-11:40、14:30-17:00
2.地址:福建厦门集美孙坂南路1251号厦门工学院
3.学校招聘官网:www.xit.edu.cn/rsc
4.电话与联系人:0592-6667522,胡老师/池老师
5.招聘邮箱:hr@xit.edu.cn
附件下载
厦门工学院应聘报名表(教学岗位).doc
↓↓↓点击下方“阅读原文”即可下载【附件】


