
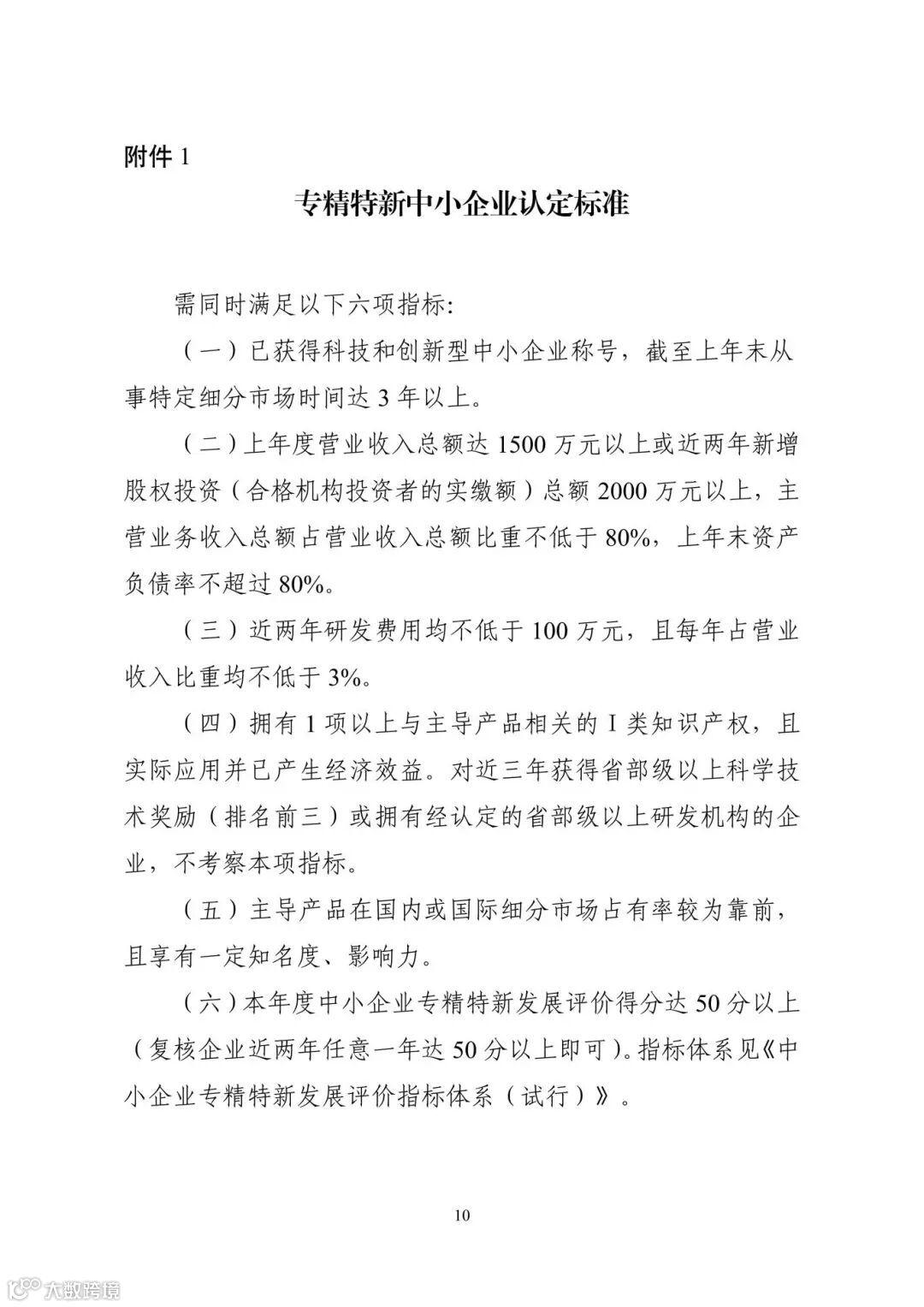
2026年1月16日,工业和信息化部关于印发《优质中小企业梯度培育管理办法》的通知,2026年4月1日实施!明确废止旧版中专精特新中小企业和“小巨人”企业的相关条款及认定标准。认定的门槛和评分指标优化,变化内容如下!
专精特新中小企业
| 条件 | 旧版 | 新版 |
|---|---|---|
|
|
|
|
|
|
|
|
|
|
|
|
|
|
|
|
| 条件 | 旧版 | 新版 |
|
|---|---|---|---|
|
|
|
|
|
|
|
|
|
|
|
|
|
4项以上Ⅰ类知识产权(或豁免) |
|
|
|
|
|
|
工信部2026年版《优质中小企业梯度培育管理办法》
















