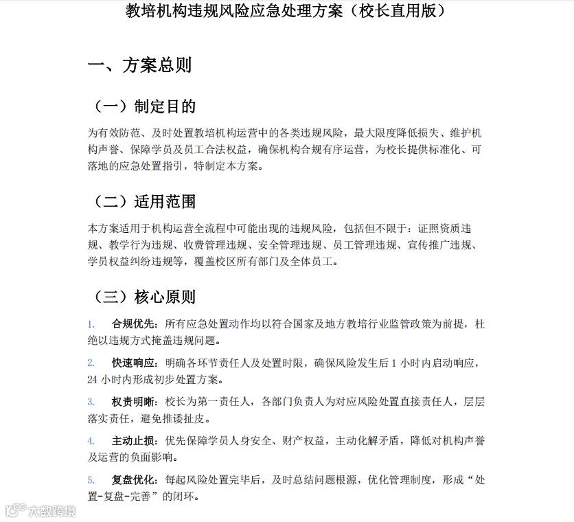
2026年寒假的脚步越来越近,教培行业的监管哨声也越吹越紧。
从教育部“试卷禁令+补课整治”双管齐下,到地方教体局“日查+夜查”全域巡查,再到收费、宣传、场地等全维度的合规要求,不少校长直呼“招生难,合规招生更难”。
但焦虑没用,政策从来不是“一刀切”的断路,而是筛选合规者的引路。
2025年寒假数据显示,合规素质类机构招生量同比暴涨42%,科技、体育、艺术类课程占比超70%。这说明,只要踩准合规红线,找对破局方法,寒假依然是抢生源、冲业绩的黄金期。
今天朗培结合最新“双减”整治新政,给各位校长扒一扒合规运营的核心要点,再送上可直接落地的避坑+获客方案,帮大家稳稳拿下这个寒假。
微信搜索lpzx_kefu
添加小助理
免费领取资料👇
先划死政策红线,别抱侥幸
线刻在心里。尤其是以下几类行为,各地已明确从严从重处罚,校长们务必对照自查,坚决规避。
01
学科类培训:全面禁绝
这不是新要求,但今年的监管力度直接拉满,没有“高三例外”“偏远地区例外”的说法。寒假期间任何形式的学科类培训均属违法违规,重点严查以下5类隐形变异行为:
以“一对一”“一对多”“家政服务”“住家教师”“众筹私教”等名义变相补课,哪怕是个人私下开展,也会被追责;
在居民楼、酒店、咖啡厅等非登记场所化整为零上课,哪怕只有3-5个学生,也属于隐蔽性违规;
借“游学研学”“冬令营”“思维素养”“国学素养”等名头,在活动中嵌入语文、数学、英语等学科内容,比如冬令营里搞刷题训练,一经查实直接处罚;
通过直播变录播、微信私聊、网络会议等线上渠道违规提供学科培训,线上监管已实现全时段巡查,别想钻空子;
无证无照机构或个人以“教育咨询”“文化传播”为幌子做学科培训,同时严禁在职中小学教师参与有偿补课,一经发现,机构和教师都会被严肃处理。
02
资质与场地:证照不全=直接关停
合规运营的前提是“证照齐全”,这是底线中的底线。
非学科类机构必须同时具备《行业核准书》和《营业执照》,缺一不可,而且严禁超范围开展学科类培训,也不能为其他违规培训提供场地、师资支持。
除此之外,场地安全也被纳入重点监管范围:
消防设施要齐全有效,疏散通道必须畅通,还要每2小时开展一次安全巡查并做好记录。
别觉得这些是小事,很多机构就是因为消防不过关,被临时叫停招生,前期投入全部打了水漂。
拆解三大核心环节:招生、收费、宣传合规
对非学科类机构来说,合规不是“不做错事”,而是“做好该做的事”。下面从招生、收费、宣传三个校长最关心的环节,拆解具体合规要点,每一条都能直接落地。
01
招生合规:避开“擦边球”
招生的核心是“合规引流”,那些老套的、违规的方式必须彻底摒弃,重点做好这3点:
明确招生边界:只能招收非学科类学员,课程内容要和机构资质一致,千万别搞“素质课+学科辅导”的捆绑套餐,这属于超范围经营。
杜绝违规合作:不能和学校、幼儿园合作开展培训,也不能派工作人员进校园或在校园周边派发宣传物料,尤其是义务教育阶段学校,监管对校园周边的排查力度最大。
师资合规是关键:所有从业人员必须具备相应的教师资格或职业能力证明,同时要遵守培训时间规定,线下培训结束时间不晚于20:30,线上培训不晚于21:00,别为了赶进度拖延时间。
02
收费合规:守住“3个月/5000元”红线
收费环节是投诉高发区,也是监管重点,今年明确了“三个严禁”,校长们一定要记牢:
严禁超限额收费:一次性收取或变相收取的费用,时间跨度不能超过3个月、课时不能超过60节,金额也不能超过5000元,哪怕家长主动要求预存大额费用,也不能同意。别搞“预存1万送5000”“年卡优惠”这类诱导活动,很容易触碰红线。
费用必须进监管账户。所有预收费要全额纳入银行托管专户,不能用机构其他账户或私人账户收款,这是硬性要求,一旦发现资金挪用,处罚会非常严厉。
合同与票据要规范。必须使用教育部门统一的《中小学生校外培训服务合同(示范文本)》,明确课程内容、课时、退费规则、违约责任等,避免因合同漏洞引发投诉。同时,收费后要及时开具正规发票,不能用收据代替,家长索要发票时不得拒绝。
朗培这里给个小提醒:退费规则一定要清晰透明,比如家长申请退费后多久到账、扣除费用的范围,都要写进合同,避免后期产生纠纷。
微信搜索lpzx_kefu
添加小助理👇
03
宣传合规:广告禁令升级,这些话绝对不能说
现在教培广告的管控已经到了“全域清理”的程度,不管是线上还是线下,面向中小学(含幼儿园)的培训广告基本全面禁止。校长们要避开以下6个宣传雷区,否则轻则罚款,重则吊销资质:
雷区一:保证培训效果。比如“保过级”“签约提分”“一次通关”“学完就能获奖”这类话术,哪怕是素质类课程,也不能做明示或暗示的效果承诺。
雷区二:虚构机构实力。不能编造“押题命中率”“升学率”,也不能谎称和名校、考试命题机构有合作,更不能虚构教师资质,比如把普通老师包装成“名校名师”,这些都属于虚假宣传。
雷区三:用受益者背书。严禁找“高分学员”“家长感言”“行业专家”做推荐证明,哪怕是真实的学员案例,也不能用于宣传,这是明确禁止的行为。
雷区四:制造教育焦虑。比如“别人都在学,你家孩子不学就落后”“考纲变化,再不补就来不及了”这类话术,会被认定为误导教育观念,直接触碰监管红线。
雷区五:虚假价格宣传。不能搞“虚构原价、虚假折扣”,比如原价标1000元,实际从来没卖过,直接打5折,这属于价格欺诈。
雷区六:变相发布广告。比如通过公众号发“软文”、在短视频平台发学员上课视频引流、在文具、校服上印机构LOGO,这些都属于变相广告,会被重点排查清理。
可落地的破局方案
合规是底线,获客是核心。寒假窗口期短,北方最长45天、南方仅25天,家长决策周期也只有1-2周,靠地推、发传单等老办法,转化率早已跌破个位数,信息流广告单客成本更是飙至400+元。
下面给大家简单分享3套低成本、高精准的获客方案,都是经过市场验证的,校长们可以直接套用。
01
私域裂变:老带新成本最低,转化率最高
老学员是最精准的流量入口,做好老带新,能让新客获取成本降低50%以上。具体可以分3步做:
沉淀私域流量;推出裂变福利;做好裂变承接
02
异业合作:精准匹配,共享客源
单打独斗不如抱团取暖,联合周边3-5家互补机构,开展联合活动,精准度比盲目地推高3倍,还能降低宣传成本。推荐3种可直接落地的合作形式:
消费赠体验券;联合体验日;资源互换
03
体验课转化:1节见效,提升转正率
招新不是目的,把新客转化为正课学员才是关键,而体验课就是转化的核心抓手。
建议设置90分钟黄金时长,采用“30分钟理论讲解+60分钟实操体验”的模式,确保孩子当场能出成果,比如美术课完成一幅画、编程课做出一个简单的小程序。
体验课结束后,及时和家长沟通,展示孩子的作品和课堂表现,同时推出分层课程包,满足不同需求:
基础层聚焦技能入门,适合零基础孩子;进阶层强化能力提升,适合有一定基础的学员;精英层主打竞赛、展演,吸引追求高端服务的家长。
另外,体验课当天可以推出专属福利,比如报名正课立减200元,再送寒假学习大礼包,促进家长当场决策。据统:“1节见效”的体验课,转正率能达到35%以上。
04
续费留存:提前锁定,为春季班蓄力
寒假招生不只是做短期业绩,更要为春季班积累生源。建议在寒假课程进行到一半时,启动续费引导,推出3类激励政策:
一是提前续费优惠:提前1个月续费享9折,提前2周享9.5折,鼓励家长尽早锁定名额;
二是老学员专属福利:续费成功的老学员,赠送1次亲子体验课,增强家长粘性;
三是服务增值:承诺寒假结束后,为学员提供专业的能力评估报告,让家长看到孩子的进步,愿意继续报名。
最后提醒:合规才是长久之路
2026寒假的“双减”整治,本质上是让教培行业回归“育人本质”。
那些靠违规补课、虚假宣传生存的机构,迟早会被市场淘汰;而坚守合规底线、做好教学质量、打造差异化课程的机构,只会迎来更广阔的发展空间。
与其纠结于消失的学科培训市场,不如主动拥抱素质教育的蓝海。
家长对孩子综合素养的需求从未减少,只是更看重合规性和教学效果。这个寒假,把合规放在第一位,用特色课程吸引家长,用精准获客找到生源,用优质服务留住学员,不仅能顺利完成招生目标,还能为全年的发展打下坚实基础。
最后,朗培祝各位校长在合规前提下,寒假招生大获全胜,2026年越做越稳!
扫码添加小助理👇
获取更多资料内容
百年朗培 干货相随
2026 New Year

