
点击上方 “输赢 ” → 点击右上角“...”
→ 点选“设为星标 ★ ” 为输赢加上星标。
![]()
![]()
![]()
![]()
![]()
![]()
![]()
![]()
![]()
![]()
4
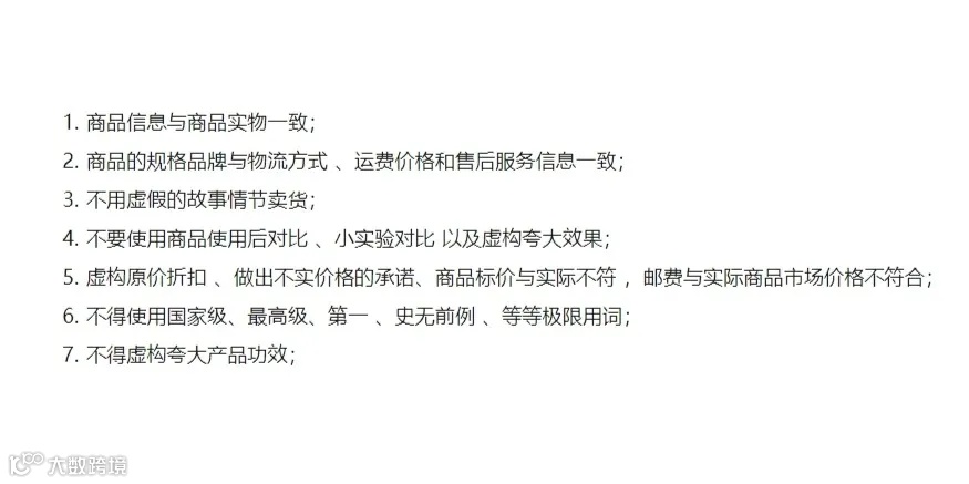
新广告法禁用词汇
![]()
![]()
![]()
![]()
![]()
![]()
以上分享,快快转发收藏哦~
声明:本平台发布的内容(图片、视频和文字)以原创、转载和分享网络内容为主,如果涉及侵权请尽快告知,我们将会在第一时间删除。文章观点不代表本网站立场,如需处理请联系客服。
外贸加油站 ID:ChinaForeignTrade 您想学习更多相关外贸知识吗?外贸加油站每天为您更新外贸干货,外贸常识,外贸技巧,网络营销,企业风采等。欢迎您的加入!微信号:ChinaForeignTrade
外贸加油站 互联网/外贸干货/外贸技巧
![]()
外贸加油站(ChinaForeignTrade)
互联网 | 外贸干货 | 外贸技巧
长按二维码关

