中国电子口岸全国通办业务指南
一、全国通办业务简介
电子口岸制发卡全国通办业务已在各地数据分中心开通,涵盖新办、变更、补办、维护(解锁、证书延期、换卡)及注销五大类业务。用户可就近选择数据分中心办理,无需返回注册地。
注:合作制卡代理点尚未开通全国通办服务,具体开通时间另行通知。
二、新入网业务指引
01 新入网企业须知
- 企业首次可免费制作法人卡或操作员卡各一张。
- 法人卡具备操作员卡全部功能,企业可仅办理法人卡。
- 法人卡与操作员卡持卡人不能为同一人。
- 新卡有效期为10年。
02 系统使用要求
- 登录网址:中国电子口岸执法系统
- 操作系统环境:Windows 7 / 10(支持32位/64位)
03 所需材料
- 市场主体资格证明材料(如营业执照副本等),复印件需加盖公章、法定代表人签字并标注“同意办理电子口岸制发卡业务”。
- 法定代表人、操作员及经办人身份证明材料,复印后需加盖公章,并签署本人姓名及日期。
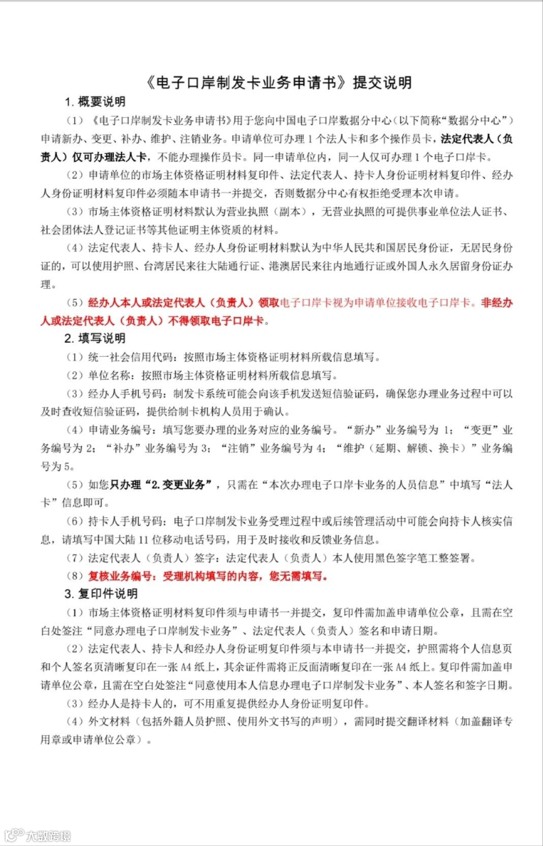
- 《电子口岸制发卡业务申请书》,可在官网客服专区下载填写。
04 办理方式
- 线上申请
- 登录中国电子口岸执法系统首页 → 进入“制发卡及数字证书服务系统”。
- 宁夏企业选择“本省直辖市”和“银川制卡中心”,非宁夏企业选择“跨区通办”和“银川制卡中心”。
- 领卡方式包括现场领取和邮寄领取(顺丰到付)。
- 现场申请
- 需携带原始证件、公章、填写好的申请材料和《电子口岸制发卡业务申请书》。
三、在网企业业务指引
01 变更业务
如单位名称、经营地址或法定代表人发生变更:
- 可通过在线提交申请或现场办理,所需材料与新办业务一致。
- 单位名称变更还需提供所有操作员卡。
02 补办业务
- 丢失补办无需提供原卡;卡介质过期需提供原有卡。
- 办理时需携带与新办相同申请材料及《电子口岸制发卡业务申请书》。
03 维护业务(解锁、延期、换卡)
- 仅限现场办理,需提供待处理卡介质及对应申请材料。
04 注销业务
- 注销操作员卡需提交《电子口岸制发卡业务申请书》《个人信息处理业务申请表》及相关材料。
- 注销法人卡需提交完整材料,包括市场主体证明、法定代表人证明、持卡人及经办人身份材料等。
- 注:注销一经受理不可回退,目前仅支持在数据分中心办理。
四、办理地点和服务热线
- 中国电子口岸数据中心银川分中心
地址:银川市兴庆区南薰西路163号(兴庆海关)
联系电话:0951-5679649 - 现有制卡代理点详见下表:

五、附件下载



