点击上方蓝字
关注我们
本期看点
沙特税局(ZATCA)在 2025 年 12 月 25 日发布“在线平台在特殊情形下承担纳税义务(deemed supplier)”增值税指引,并在 2026 年 1 月起落地更关键的一段规则:当平台促成交易时,税务责任可能从商家“上移”到平台。
这类规则的实质不是让平台多做一张申报表,而是把“谁是供应方、谁开票、谁承担 VAT 风险”的法律叙事重新写一遍。跨境平台要补的不只是注册与留档,更要把商家入驻、结算单与合同条款改成“可审计、可解释、可追溯”的版本,避免后续把平台税责反向压回商家,形成“税责倒灌”。
图源:Pixabay
NO.1
事实锚点
平台是否“促成交易”
决定谁被视为供应方
这份指引围绕《增值税实施条例》第 47 条的“特殊情形纳税义务”给出操作性口径,关键可抓 4 点:
|
1 |
什么是“在线平台(OMP)”与“促成交易”:平台不仅是展示商品/服务的网页,更强调其是否参与下单与交付、控制交易条款、对交付有直接或间接控制、管理交易流程、处理投诉/售后、在交易中使用平台商标等。只要命中其中若干行为,就可能被视为在“促成供应”。 |
|
2 |
哪些情形不算“促成交易”:仅做支付处理、仅做展示广告、仅做跳转导流的平台,不被视为促成供应。 |
|
3 |
两类“视同卖方(deemed supplier)”场景:
|
|
4 |
“免于视同卖方”的门槛很高,且需要三处一致:要让平台不被视为视同卖方,需要在交易过程向客户展示、在三方合同中写明、并在税务发票/收据中清楚标注“真正供应方是商家”,同时平台在交易中应尽量不设定条款、不定价、不收款、不处理投诉、不做补贴。 |
监管真正要解决的根本问题,是平台经济里“小商家分散、跨境主体多、税务遵从度参差不齐”导致的征管缺口。把责任上移到平台,相当于把税基和证据链锚定在更少数、数据更完整、可被审计的节点上。
NO.2
现象层
平台责任上移后
市场正在出现哪些结构变化?
规则信号明确后,市场的调整往往先发生在内部流程,而不是报表本身:
01
平台把“商家身份”当作税务准入条件
入驻环节从“资料收集”升级为“持续验证”,重点是居民/非居民身份、VAT 注册状态、可留存的官方证明与更新频率。指引明确提出平台需要进行合理验证、留存居住证明,并可在一定条件下使用 ZATCA 提供的工具核验注册状态。
02
结算逻辑从“代收代付”变成“买入转售”
一旦平台落入视同卖方框架,税务叙事会把平台描述成“先向商家购入、再以自己名义卖给客户”。这会倒逼平台重做订单流、发票流与对账逻辑,而不仅是税务申报模块。
03
“不视同卖方”的业务模型更难维持
很多平台天然会定价、收款、做售后或补贴,这些行为会把平台推向“促成供应”的一侧;要维持“仅提供技术撮合”,需要同时改产品、改条款、改票据呈现,成本极高。
04
商家端开始关注“税责倒灌”
平台为控制自身税务风险,往往会通过合同把税务后果转嫁给商家(例如要求补税、追溯扣款、冻结结算)。商家需要在合同与结算单层面把“平台承担的税责”与“商家自担的税责”切割清楚,否则会出现同一笔交易被重复计税或重复扣款的风险。
NO.3
驱动力
为什么沙特要把 VAT 责任
推向平台?
01
以平台为抓手提升征管确定性
平台掌握订单、付款、交付与售后数据,天然具备把交易“讲清楚”的能力。把 VAT 责任上移后,税局不需要对海量小商家逐一追索,也能提升申报一致性与可审计性。
02
回应跨境与电子服务的税基识别难题
指引专门覆盖“非居民提供电子服务”的情形,实质是在数字经济场景下把税基与纳税义务落到更可执行的主体上。
03
把“定义与例外”做成可操作规则,而不是原则口号
指引详细列举了哪些行为构成“促成交易”,以及哪些仅属支付/广告/导流不构成促成,这让企业能用业务动作去对照规则,而不是靠主观判断。
在这种制度设计下,企业真正要管理的变量从“税率是多少”转向“交易链路如何被界定、证据如何留存、责任如何写进合同并体现在票据上”。
NO.4
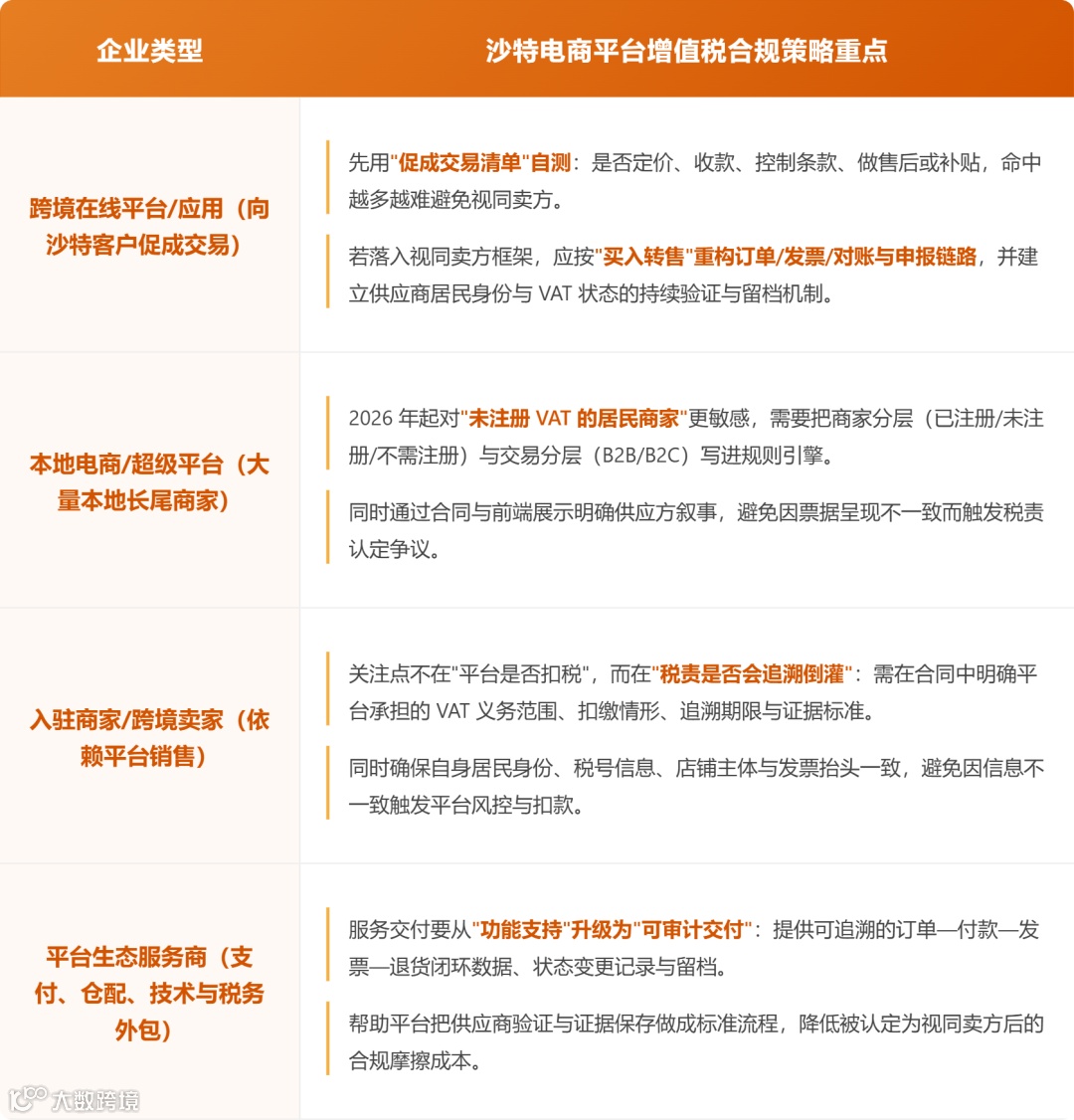
对企业意味着什么
四类主体的角色与结构调整
平台责任上移后,企业的硬要求集中在三件事:平台是否被认定为促成者、商家身份是否可验证、以及票据与结算是否能证明‘谁是供应方’。不同角色的应对重点如下。
👀万企帮观察
三步把“税责倒灌”挡在合同与结算单之前
在项目实务中,最容易出问题的不是规则本身,而是企业把它当作“税务部门的事”,没有把交易链路与合同叙事同步改造。更稳妥的做法,是用三步把责任、证据与结算一次性工程化。
第一步
做一次“促成交易”压力测试
把平台动作逐项对照指引:是否定价/控制条款/收款/售后/补贴/交付控制/使用平台商标。
若目标是争取“不视同卖方”,必须同时满足“前端展示 + 三方合同 + 票据抬头”一致写明真正供应方,并尽量弱化平台在交易中的控制性角色。
现实判断是关键:如果平台商业模式天然要控价、收款、售后,就应尽快转入“视同卖方合规路径”,避免在灰区里累计追溯风险。
第二步
把供应商验证与留档做成“可持续机制”
不是一次性收资料
入驻即验证:居民/非居民、VAT 注册状态、官方居住证明与关键字段(主体名称、地址、收款账户)一致性。
持续再验证:指引强调验证应定期进行,平台要能证明自己进行了合理审查并留存证据。
触发式复核:当商家变更主体、收款账户、发票信息、经营地址或销量跨阈值时,触发再次核验与留档更新。
第三步
重写“合同与结算单”
把税责从商业扣款逻辑里剥离出来
合同层面建议至少解决三件事:
供应方叙事:平台是否以自身名义对客户供货/供服(对应是否视同卖方);
VAT 条款:若平台承担 VAT,应明确平台对客户开票、申报与缴纳;商家对平台的供货价/服务价如何表述与结算;
风险分配:商家对自身身份与税号信息的真实性与及时更新承担保证义务,但平台不得把其“依法应承担的 VAT”以模糊条款回扣给商家;追溯扣款须有证据标准、时点边界与争议处理流程。
结算单建议改成“审计友好”结构:清晰拆分对客户售价(含/不含 VAT 的呈现口径)、平台承担并申报的 VAT、对商家的净结算、平台价差/服务费呈现逻辑,避免出现“VAT 被扣两次”或“VAT与服务费口径打架”。
这三步做完,平台承担责任与商家承担责任才会在系统、票据与合同中一致呈现,税务风险也才不会以“补税扣款”的形式在商业结算端爆雷。
结语
平台“视同卖方”不是加一项税务工作,而是重写交易叙事
沙特这份指引的核心,是把平台经济里的 VAT 责任从“分散在无数商家”集中到“数据最完整的平台节点”,并用“促成交易的行为清单 + 例外边界 + 留档要求”把规则落到可执行层面。
对跨境平台和卖家而言,真正的成本不在申报表,而在交易链路与合同叙事的重构:若继续用旧的代收代付逻辑处理新规则,最常见的结果就是平台为自保而追溯扣款、冻结结算,形成税责倒灌;反过来,若把供应商验证、票据呈现与结算单一次性做成可审计闭环,税务不确定性会明显下降,业务扩张也更可排程。
在这套规则下,你更倾向于把平台当作“撮合技术服务商”去争取例外,还是接受“平台承担 VAT”的新叙事,把订单流、票据流与结算流重构一次,让风险分配更清晰、可控?
END
欢迎加入万企帮学习交流群
想要获取更多海外创业资讯和专业指导吗?加入万企帮学习交流群,与众多创业者共同成长!
在这里,你将获得:
📝最新创业资讯:实时了解海外及其他市场的政策和行业动态。
📌专业创业指导:万企帮专家团队提供实战经验和专业咨询。
💼丰富创业资源:与创业者分享资源、交流经验,共同解决创业难题。
📣专属创业活动:参加定期举办的沙龙、讲座和工作坊,拓展人脉,提升技能。
欢迎添加万企帮小编微信申请入群,加入万企帮学习交流群,开启你的创业成功之旅!
▲长按识别添加小编微信

