中国现行税种概述
涵盖18个主要税种的征收范围与适用对象
01 增值税

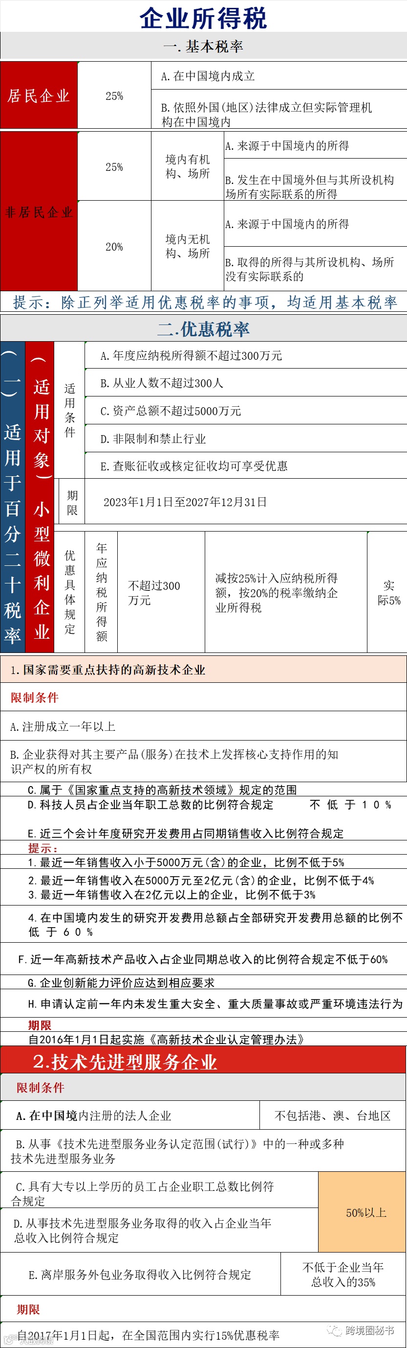
02 企业所得税



03 个人所得税

04 印花税

05 附加税

06 消费税


07 城镇土地使用税

08 契税

09 土地增值税

10 耕地占用税

11 房产税

12 车船税

13 车辆购置税

14 关税

15 资源税

16 环境保护税

17 烟叶税

18 船舶吨税

跨境圈秘书01 增值税

02 企业所得税



03 个人所得税

04 印花税

05 附加税

06 消费税


07 城镇土地使用税

08 契税

09 土地增值税

10 耕地占用税

11 房产税

12 车船税

13 车辆购置税

14 关税

15 资源税

16 环境保护税

17 烟叶税

18 船舶吨税
