重大消息!中国出口美国商品的基础税率调整为30%了,无需再缴纳145%的关税啦!
在特朗普以关税为武器向全球“发起攻势”一个多月之后,中美双方高层在全世界的关注下于瑞典日内瓦展开谈判。经过两天的谈判,最终达成的协议于北京时间5月12日15:00正式对外公布。

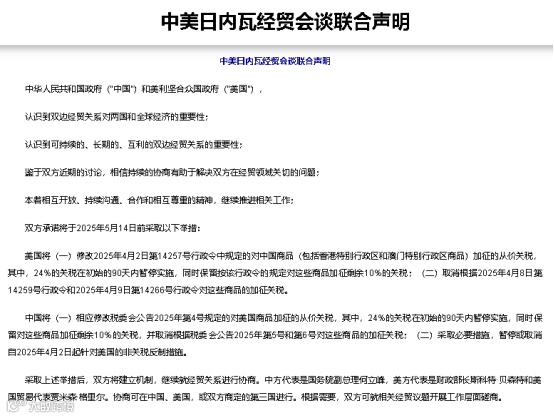
经会谈,双方承诺在2025年5月14日之前实施以下措施:
美国关税调整:从145%降到30%
1.暂停24%关税:美国将修订2025年4月2日第14257号行政令里针对中国商品(包含香港特别行政区和澳门特别行政区商品)加征的从价关税。其中,24%的关税在最初的90天内暂停征收,不过仍然按照该行政令的规定对这些商品保留加征剩余10%关税的权力。
2.取消部分行政令关税:美国将取消依据2025年4月8日第14259号行政令以及2025年4月9日第14266号行政令对这些商品加征的关税。
中国关税调整:从125%降到10%
1.同步暂停24%关税:中国会相应修订税委会公告2025年第4号所规定的对美国商品加征的从价关税。其中,24%的关税在最初的90天内暂停征收,同时保留对这些商品加征剩余10%关税的权力,并且取消依据税委会公告2025年第5号和第6号对这些商品加征的关税。
2.非关税措施调整:中国会采取必要手段,暂停或者取消自2025年4月2日起针对美国的非关税反制措施。
1Amazon声明总结
通知里提到的美国第14257号行政令、第14259号行政令、第14266号行政令,就是我们熟悉的美国对等关税政策。
具体而言:
14266号行政令将对华对等关税加征到125%
14259号行政令加征到84%
14257号行政令宣布对华对等关税为34%

依据最新谈判成果,美国对中国额外加征的现行关税税率计算如下:20%的芬太尼关税加上10%的对等关税税率,总计为30%。原来对等关税税率是34%,其中24%在最初的90天内暂停实施。
中国对美国额外加征的关税税率就是对等关税税率报复性的10%,另外24%也在初始的90天内暂停实施。
简单来讲,双方的对等关税有两大变化。一是不仅取消了从最初设定的34%之后各自不断提高到125%的部分,而且还把原本的34%降低到了10%,并给剩余的24%设置了90天的缓冲期。

这是第一个超出市场预期之处,以前国内外的投行都觉得能降到60%左右就很不错了,没想到现在直接降到了30%。仔细分析就会明白,美国对中国商品征收的关税要是超过40%,不管是60%、80%还是100%,结果都差不多,双方的贸易基本就无法开展了。
尤其对中国来说,关税税率协商到30%是可以接受的程度,并且中方在(二)中的说法是“暂停或取消”,而美方是“取消”。这就意味着,中国不但没有利益上的损失,而且从表述上看中方显得更有底气。
2Amazon跨境卖家的应对之策
中美关税协议对跨境卖家而言是个振奋人心的利好消息。
不过要理智看待的是,该协议主要是止损维稳,并非开创全新贸易格局。在看到行业希望的同时,也要清楚认识到亚马逊合规运营、成本精细管理、激烈市场竞争等挑战会长期存在。
所以建议卖家们在高兴过后,马上行动起来,着重执行以下重要步骤:
1.核查降税清单:马上确认主营产品类别是否在首批降税名单里,精确掌握政策优惠。
2.重新计算成本:立刻和物流伙伴联系,依据最新关税政策重新估算直邮成本,优化定价方案。
3.留意编码变动:紧密关注美国海关HS编码调整通知,保证商品归类正确,防止清关风险。
4.达成合规升级:必须在6月底之前完成敏感品类的合规文件更新,提前做好资质审查与材料筹备。
借助上述举措,把政策利好转变为实际竞争优势,在复杂且不断变化的跨境电商环境里占据主动。


