回复“1”,获《7500份全行业经济分析报告》
回复“2”,获《智能化弱电专业资料集6.25G》
PS:文末附今日免费领取方式
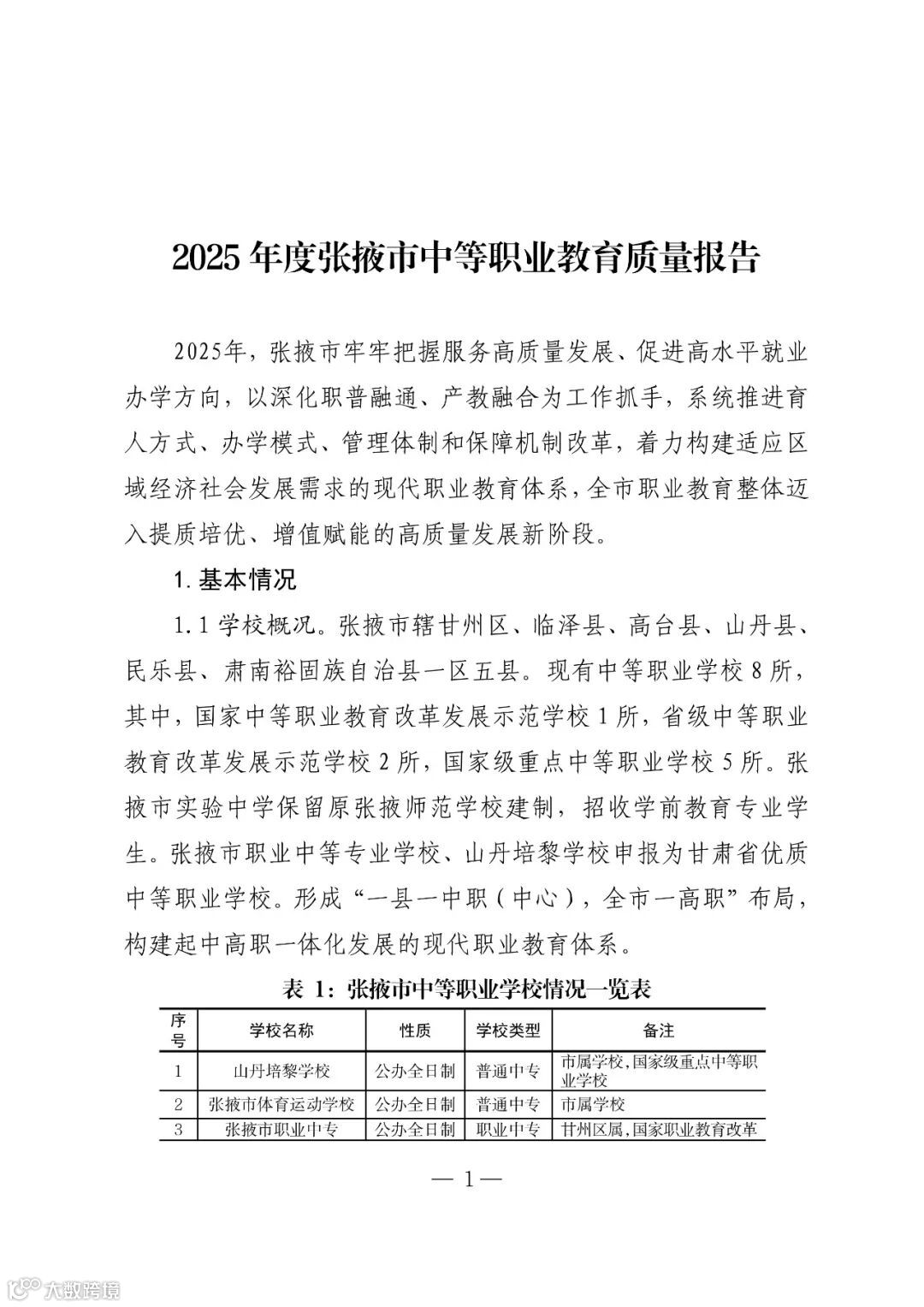
2025年度张掖市中等职业教育质量报告
现在免费分享给大家
希望对您有所帮助

免费加智慧报告行业交流群,可加微信HYJGF2016,留言:智慧报告行业交流群;
现在行业群到⑥群,志同道合的朋友,可免费加群互相交流学习。
内容导读
2025年度张掖市中等职业教育质量报告
一、基本情况
(一)学校概况
2025年,张掖市中等职业教育紧扣服务高质量发展、促进高水平就业的办学方向,以深化职普融通、产教融合为工作抓手,系统推进育人方式、办学模式、管理体制和保障机制改革,着力构建适应区域经济社会发展需求的现代职业教育体系,全市职业教育整体迈入提质培优、增值赋能的高质量发展新阶段。全市现有8所中等职业学校,形成“一县一中职(中心),全市一高职”的布局,涵盖12大类32个专业,在校生6885人。
(二)专业情况
专业设置紧密对接区域产业需求,涵盖农林牧渔、加工制造、信息技术、财经商贸、文化艺术等多个领域。2025年,动态调整专业结构,新增4个契合地方产业的专业,强化专业与产业的匹配度,为区域经济发展提供精准人才支撑。
(三)学生情况
在校生规模稳定,生源结构持续优化。学校注重学生综合素质培养,通过丰富多样的教育活动,提升学生思想品德、职业技能和心理健康水平,为学生全面发展奠定基础。
(四)教师队伍
全市中等职业学校教职工共781人,专任教师中本科学历占比达94.89%,“双师型”教师占专业课教师的77.55%,师资队伍整体素质高,具备较强的教学和实践指导能力。
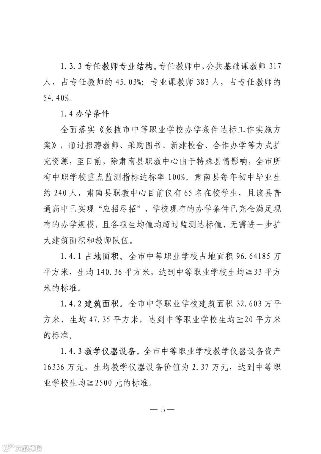
(五)办学条件
办学条件全面达标,生均占地面积、建筑面积等指标均超过国家标准。学校不断加大投入,改善教学设施设备,提升信息化水平,为教育教学提供有力保障。
二、人才培养
(一)立德树人
坚持立德树人根本任务,开展各类特色思政活动超300场次,参与师生达1.1万人次。通过红色研学、主题活动等形式传承红色基因,深化思政教育融合,强化学生思想教育与心理健康教育,培养学生良好的道德品质和社会责任感。
(二)就业质量
就业升学成果显著,中职升学录取率达97.61%,毕业生就业率高,就业质量不断提升。学校与企业紧密合作,开展订单培养、顶岗实习等模式,实现校园与企业无缝对接,为学生提供广阔的就业渠道和发展空间。
(三)技能成长
技能竞赛成绩亮眼,在省级技能大赛中获奖率达73.5%,国家级技能大赛斩获4项奖项。通过多元育人举措,搭建成长通道,推进实践育人,强化学生技能训练,提高学生实际操作能力和创新能力。
三、服务贡献
(一)服务国家战略
对接国家战略需求,深化“一体两翼”模式改革,成立市域产教联合体、行业产教融合共同体等平台,推动职业教育与区域产业深度融合,为国家重大战略实施提供人才和技术支持。
(二)服务地方产业
聚焦行业企业需求,培养养老服务等专业人才,开展相关培训328人次。动态调整专业结构,新增专业紧密契合地方产业,助力地方产业转型升级,为地方经济发展注入新动力。
(三)服务乡村振兴
助力乡村振兴,开展职业技能培训近100期,培训近万人次。通过培养涉农专业人才,推广农业技术,为农村经济发展和农民增收致富提供有力支持。
(四)服务社区发展
服务社区发展,充实社区教育师资,开展系列活动,推进学习型城市建设。举办社区文化活动、技能培训等,丰富社区居民文化生活,提升居民综合素质。
四、文化传承
组织12.3万名师生参与工匠精神专题教育,新建1个市级技能大师工作室。开设传统文化课程,举办节庆活动与经典诵读大赛,增强学生文化自信,传承和弘扬中华优秀传统文化。
五、国际合作
国际合作持续拓展,山丹培黎学校接待多国友好代表团,“培黎工坊”成为甘肃职教出海品牌。申报国际化人才培养相关基地,拓展外事工作新平台,加强与国际职业教育的交流与合作,提升张掖市职业教育的国际影响力。
六、产教融合
产教融合不断深化,构建市域产教联合体,推动资源共建共享,健全中高本贯通培养体系,落实“双师共培”机制,提升人才培养针对性。与陕西工科教育投资集团、张掖宾馆等20多家企业签订校企合作协议,开展“企业入校”和“学校入企”双向互动,实现产教深度融合。
七、发展保障
(一)政策支持
强化党建引领,落实政策资助,完善学校治理与质量保证体系。2025年财政拨款达14988.95万元,为职业教育发展提供充足的资金保障。
(二)挑战与对策
张掖市职业教育也面临资源配置与产业需求脱节、人才培养与成长需求失衡等挑战。未来将优化学校布局、推动专业改革、强化大赛引领、深化产教融合,进一步提升职业教育质量与服务能力。
报告节选
文末查看如何免费获取
以下是部分报告原文节选,点击查看报告内容可以查看报告全文~
内容太多不再一一介绍。。。。。
了解行业趋势
就上智云研报
https://t.zsxq.com/bQK32
----------------
#02#
如何获取本套资料
方法一:分享至朋友圈或者300人以上报告群/报告相关群1小时截图发给小编(不得马上删除和屏蔽任何人)。小编微信号:HYJGF2016(留言:智库分享) 或 长按下面二维码识别(留言:智库分享)添加截图获取。

方法二:可加入智云研报VIP会员,可扫下面二维码获取。
VIP年 会员群
智云研报VIP 年会员 ,欢迎加入知识星球(扫下方二维码)~~~
※ 会员权限:每天不限数量阅读和下载※
※ 报告更新:洞察市场 前沿精选 持续升级 ※
免责声明:文章来源于互联网收集整理,由我方整理,版权归原作者及其公司所有。转载此文是出于传递更多行业信息,仅供研究、学习交流之用,文章内容不代表本站立场,不得用作于商业用途,若有来源标注错误或侵犯了您的合法权益请联系,我们将及时更正、删除,谢谢。



