招聘公告
海南省农垦投资控股集团有限公司(以下简称“海垦集团”)的前身系创建于1952年的华南垦殖局海南分局,现有土地总面积960多万亩,是全国第三大垦区,荣登2024中国企业500强。现有下属二级企业41家,遍布岛内各市县,其中:农场公司18家、二级产业公司23家;境内外上市公司3家、新三板挂牌企业1家。自成立以来,连续8年实现稳健增长,为稳住全省经济大盘贡献了海垦力量。2024年,实现营收642.9亿元、利润总额20.23亿元,资产总额2681.21亿元,资产负债率24.15%,主要经营指标位列省属重点监管国企前列。
当前,海垦集团正以习近平新时代中国特色社会主义思想为指导,深入贯彻落实党的二十届三中全会和习近平总书记在三亚听取省委和省政府工作汇报时的重要讲话精神,以及省委八届五次、六次全会精神,立足天然橡胶国家战略物资的提供者、农业现代化的引领者、深化国有企业改革的探路者定位,全力做好南繁种业和天然橡胶“两篇文章”,加快建设农业科技创新、农业开放合作“两个高地”,发挥服务“一带一路”桥头堡作用,在服务自贸港建设和热带特色高效农业发展上进一步发挥战略支撑作用,打造全国农垦改革标杆、国企改革创新示范、全省热带特色高效农业行业标杆、省属国有企业龙头,努力成为现代化农业企业集团和海南农业产业的一面旗帜。根据业务发展需要,公司现面向社会公开招聘,具体公告如下:
01
招聘原则
坚持“公开、公平、竞争、择优”和“德才兼备、以德为先”的原则。
02
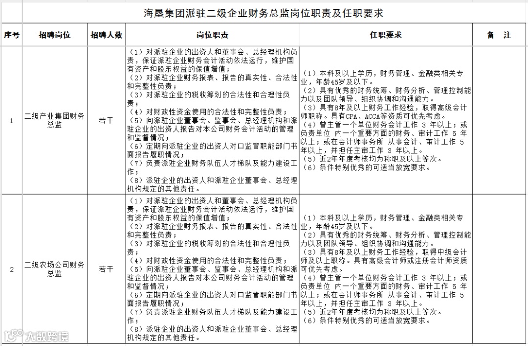
招聘岗位
(一)二级产业集团财务总监
(二)二级农场公司财务总监
03
招聘基本条件
(一)拥护中国共产党的领导,遵守《中华人民共和国宪法》和法律,无违法及失信行为。
(二)具备符合招聘岗位要求的年龄、学历、资质及工作经历,应聘人员年龄、工作经历计算截止时间均为2025年8月27日。
(三)具备履行岗位职责的身体素质和心理素质。
04
岗位职责及任职条件
详见文末附件1。
05
薪酬福利
以上人员一经录用待遇从优,具体面议。
06
招聘程序
招聘程序包括个人报名、资格审查、笔试、面试、背景调查、人事档案审核、体检、录用等程序。
07
报名方式
请下载和填写《海南省农垦投资控股集团有限公司应聘人员报名登记表》(详见文末附件2),粘贴近期免冠彩色电子照片1张,并将报名材料发送至1019302548@qq.com进行报名,电子邮件主题须按“应聘岗位+姓名+联系电话”格式填写,报名截止时间为2025年9月10日。
报名材料包括:
(一)海南省农垦投资控股集团有限公司应聘人员报名登记表。
(二)有效期内的第二代身份证或护照。
(三)学历、学位证书。
(四)教育部学历证书电子注册备案表、中国高等教育学位在线验证报告,即从中国高等教育学生信息网下载打印的学历、学位认证材料,国外学历请提供教育部学历学位认证书。
(五)相应岗位要求提供的专业技术资格证、职(执)业资格证、获奖证书等材料。
除《海南省农垦投资控股集团有限公司应聘人员报名登记表》需提供电子版外,所有报名材料均应提供扫描件并请打包扫描至一个PDF文档中。
08
注意事项
(一)公司将通过电子邮件、短信、电话等方式通知招聘各环节有关事宜,请确保报名时所留手机号码及电子邮箱正确畅通,如因手机号码及电子邮箱不正确或不通畅等原因导致未能参加招聘各环节的,视为应聘人员自行放弃。
(二)请应聘人员在招聘过程中实事求是、客观全面地提供个人相关材料,凡弄虚作假者,将取消应聘或聘用资格;已经聘用的,公司有权解除聘用。
(三)公司承诺将对收集的相关招聘资料严格保密,并仅用于处理本次招聘申请。
(四)公司有权根据实际情况对招聘工作进行调整,并对本次招聘具有最终解释权。
海南省农垦投资控股集团有限公司
2025年8月27日

