工业和信息化部关于印发 《优质中小企业梯度培育管理办法》的通知及政策解读
工信部企业〔2026〕2号
各省、自治区、直辖市及计划单列市、新疆生产建设兵团中小企业主管部门:
为进一步加强优质中小企业梯度培育工作,促进中小企业专精特新发展,现将《优质中小企业梯度培育管理办法》印发给你们,请认真遵照执行。
工业和信息化部
2026年1月4日
近日,工业和信息化部发布了最新的《优质中小企业梯度培育管理办法》(以下简称《办法》),为便于理解《办法》,做好贯彻实施工作,工业和信息化部中小企业局负责同志对《办法》进行了解读。
一、修订《办法》的背景是什么?
党中央、国务院高度重视优质中小企业梯度培育工作。习近平总书记强调,要“激发涌现更多专精特新中小企业”。党的二十大及二十届历次全会提出,“构建促进专精特新中小企业发展壮大机制”“促进中小企业专精特新发展”。工业和信息化部会同各部门、各地方深入贯彻落实党中央、国务院决策部署,坚持“两个毫不动摇”,坚持服务和管理并重、发展和帮扶并举,加快构建优质中小企业梯度培育体系。“十四五”以来,全国累计培育专精特新“小巨人”企业1.76万家,带动培育专精特新中小企业超14万家,科技和创新型中小企业超60万家,优质中小企业梯度培育体系基本形成。
为适应新形势新要求,进一步健全优质中小企业梯度培育体系,引导企业持续提升发展质量,指导地方健全优质企业主动发现机制、强化培育服务和动态管理,在充分征求地方和企业意见建议和总结“十四五”企业培育工作经验的基础上,中小企业局组织修订形成《办法》,推动培育工作标准提升、流程优化、管理规范、服务协同,持续擦亮专精特新“金字招牌”。
二、《办法》主要修订了哪些内容?
主要有以下四个方面:
(一)健全培育体系。一是扩大培育范围。将科技型中小企业纳入优质中小企业梯度培育范围,与创新型中小企业共同作为优质中小企业的基础力量,统称为科技和创新型中小企业。明确专精特新中小企业由科技和创新型中小企业自愿申报,专精特新“小巨人”企业由专精特新中小企业自愿申报。二是引入主动发现机制。充分挖掘产业链供应链、股权投资、知识产权、科技奖项、人才引育等数据,常态化发现潜在优质中小企业,定向邀请其参加认定,但认定标准不降低。三是切实减轻企业负担。与有关部门加强数据互通共享,减少企业数据填报负担。明确对于复核企业,只需按自身所获最高一级认定参加复核。简化发生简单更名、跨区域迁移等情形的变更程序,企业仅需登录平台提交申请即可。
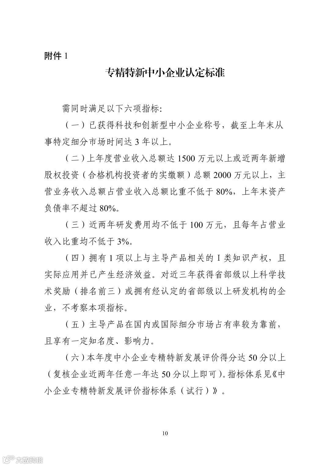
(二)优化认定标准。一是完善部分指标。如:考虑外向型企业的特点,将细分领域国际市场占有率也纳入认定标准。要求Ι类知识产权应为企业自主申请,且排名前三。同时,取消专精特新中小企业认定标准中各省自主设定的15分特色化指标,实现全国“一把尺”。二是适当提高门槛要求。根据企业发展整体情况,适当提高营业收入、研发投入、知识产权等要求。以专精特新“小巨人”企业为例,将营业收入提升至5000万元以上,研发费用提升至近两年合计不低于1200万元,Ι类知识产权提升至4项以上。三是强化质量要求。在标准中引入中小企业专精特新发展质量评价得分(以下简称“质量评价得分”),引导地方和企业更加重视提升发展质量。
(三)加强过程管理。一是规范地方审核流程。推广实施“双随机”审核机制(随机抽取专家组成多个专家组、即时随机派发审核任务),规定专家组应包含一定数量的产业专家和财务专家。二是强化质量管理。对于质量评价得分较低的地区,采取限制专精特新“小巨人”企业推荐名额、控制数量增长等措施。对评价得分较低的企业,加强重点监测和针对性帮扶。三是防范不良中介影响。要求各级中小企业主管部门及其相关支撑单位为企业提供申报指导,不得向申报企业收取费用,不得将审核认定相关工作委托第三方中介机构承担,应联合相关部门严格防范不良中介机构。四是提高包容性。进一步明确直接取消认定的具体情形,并对取消认定后完成信用修复并移出严重失信主体名单的企业,以及按照行业管理规定要求完成整改并获得相关部门认可的企业,免除“三年不得再次申报”的限制。
(四)加强培育服务。引导各级中小企业主管部门统筹用好财税、金融、科技、产业、人才等支持政策,结合不同企业定位和特质,分类分层开展培育服务,推动惠企政策“免申即享、直达快享”。
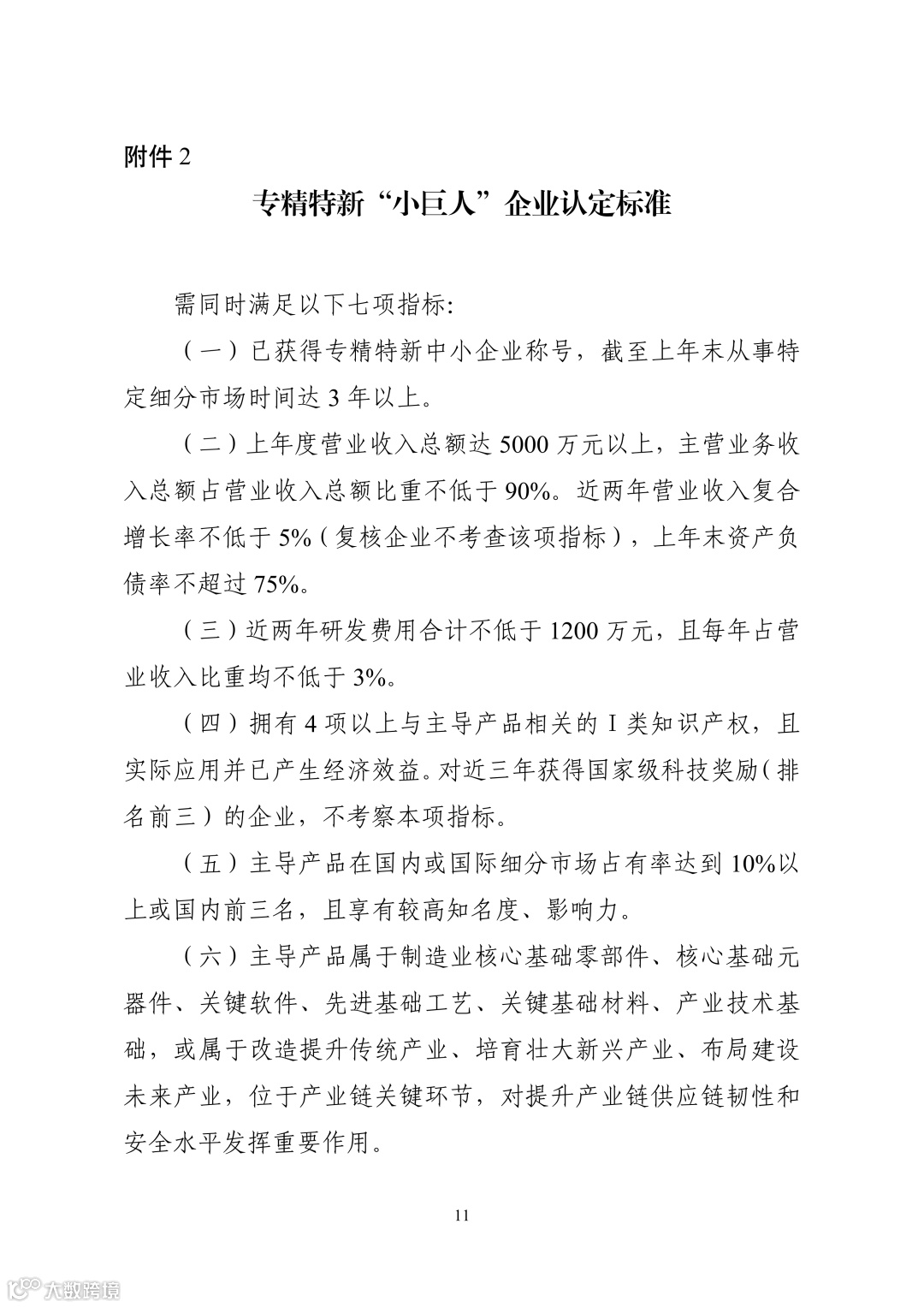
三、修订后的认定标准主要包括哪些方面?
修订后的专精特新中小企业和专精特新“小巨人”企业认定标准包括门槛指标和质量评价得分指标:
门槛指标方面,主要包括从事特定细分市场年限、营业收入、研发投入、知识产权等核心指标,对专精特新“小巨人”企业还增加了固基强链、提高产业链韧性和安全水平等方面发挥作用的考察。通过设置这些门槛指标,确保认定企业不存在明显短板和不足。
质量评价得分方面,将中小企业专精特新发展质量评价引入认定标准,对企业综合考察,要求专精特新中小企业达到50分以上,专精特新“小巨人”企业达到60分以上。
四、中小企业专精特新发展质量评价是什么?
2024年,我部印发《中小企业专精特新发展评价指标体系(试行)》(工信厅企业〔2024〕75号),从专业化、精细化、特色化、创新能力、成长性等方面设置20余项指标,定量评估企业综合发展质量。为确保测算结果公平公正,指标体系全部采用定量指标,计算中考虑了行业差异和企业经营波动的影响,评价得分通过优质中小企业梯度培育平台(https://zjtx.miit.gov.cn/,以下简称“培育平台”)套用公式自动计算得出。
我们对2025年专精特新“小巨人”申报企业的质量评价得分进行了测算,数据显示,未通过审核的企业中,超95%低于60分,而已通过审核的企业中,近95%高于60分,这说明设置该项指标具有合理性、科学性,也意味着运用该项指标后,对已认定企业不会产生较大影响。
五、企业还有哪些注意事项?
一是要关注申报条件。我们对所有在中华人民共和国境内依法设立、符合《中小企业划型标准规定》的企业一视同仁,不分所有制、不分行业。申报企业应遵守国家法律法规和行业规范,在申报期间未被列入经营异常名录或严重失信主体名单,提供的产品(服务)不属于国家禁止、限制或淘汰类,近三年未发生较大生产安全事故、重大网络和数据安全事件、重大环境违法行为、严重质量问题、严重违反相关行业管理规定等情况。
二是要自主如实申报。专精特新“小巨人”企业的审核中引入了“双随机”“盲审”“分段审核”等机制,确保专家审核公平公正,申报企业按要求填写申请表格并提供必要佐证材料即可,没有必要请中介机构包装,更要主动拒绝不良中介机构所谓的“承诺”服务。如有需要咨询了解的问题,可登录培育平台线上咨询,或联系当地中小企业主管部门及其支撑单位线下咨询。如已认定企业被发现存在申报数据造假情形,将取消认定且三年不得再次申报。
三是要重视信息更新。由于新的标准对质量评价得分作出要求,需要企业在每年5月31日前通过培育平台更新信息,才能计算年度评价得分。如果企业在同一个有效期内,累计两次未更新数据,将取消认定,这点企业也要给予重视。
《办法》明确自2026年4月1日起实施,为尽量减少因标准变化对复核企业带来的影响,在正式实施前,已经启动的专精特新中小企业和专精特新“小巨人”企业复核工作,可按照原标准实施。此外,优质中小企业包括科技和创新型中小企业(涵盖有效期内的科技型中小企业和创新型中小企业)、专精特新中小企业、专精特新“小巨人”企业。我们将联合有关部门制定发布科技和创新型中小企业的新要求、新标准,相关文件发布前,暂按原有标准、工作程序和职责分工开展相关工作。
我们将继续会同各部门、各地方,持续优化完善优质中小企业培育、服务和管理工作,支持中小企业专精特新发展再上新台阶。欢迎社会各界监督并提出宝贵意见建议。
携手一起 ! |


