联交资讯
为优化营商环境,构建统一规范、开放竞争、健康有序的中介服务市场,推动中介服务采购更加规范、高效、透明运行,温州市阳光采购服务平台(以下简称“阳光平台”)开设中介服务专区,为各类主体采购中介服务提供便捷。现诚挚邀请具备相应资质的中介服务机构入驻。
一、入驻主体
提供有偿中介服务的企业、事业单位、社会组织等机构(以下简称中介服务机构)。
二、中介服务机构类型
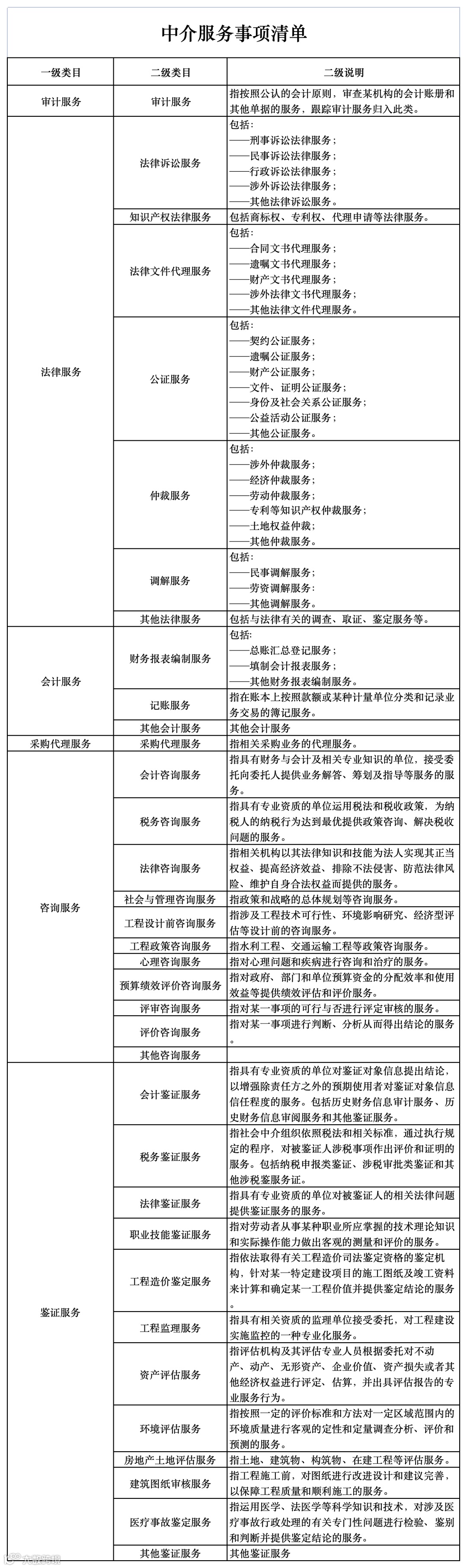
(一)审计服务;
(二)法律服务;
(三)会计服务;
(四)咨询服务;
(五)鉴证服务;
(六)采购代理服务。
中介服务机构类型目前包含6个大类,35个服务事项,具体事项详见附件,后续根据业务开展需要将适时增加中介服务事项,并相应扩大邀请入驻中介服务机构类型范围。
三、入驻条件
(一)具有独立承担民事责任的能力;
(二)符合依法依规应当具备的相关资质(资格)条件;
(三)有依法缴纳税收和社会保障资金的良好记录;
(四)无法律法规规定禁止在温州市开展从业活动情形的;
(五)法律法规规定的其他条件。
四、入驻流程
意向机构可登录温州市阳光采购服务平台注册账号:非代理类机构(如审计、法律服务机构)注册供应商账号,采购代理机构注册采购代理账号,注册成功后登录系统进入“中介机构申请”菜单栏(已注册的中介服务机构可以直接登录系统账户中的“中介机构申请”菜单栏),填写企业基本信息、可办理服务事项及相关资质等信息,完成全部信息维护并提交。
具体操作详见操作说明,操作说明下载地址:温州市阳光采购服务平台(https://www.wzygcg.com)--办事指南--中介服务专区操作说明。
意向机构完成入驻申请操作后,由平台负责对中介机构提交的材料进行审核,审核时间一般需要1~2个工作日。
五、入驻时间
本次征集工作自公告发布之日起,长期有效。
六、联系方式
业务咨询:0577-85502018
技术支持:0577-88733550
温州市阳光采购服务平台诚邀各机构踊跃参与,共建公平市场,共享发展机遇——让我们携手打造高效透明的中介服务新生态!
温州市阳光采购服务平台
2025年10月17日
附件:中介服务事项清单

