MaAsLin 2已经挺好的了,现象又升级到3了,处理复杂微生物数据特别好使,尤其是一些临床因素特别复杂的情况;使用起来也方便,一行代码
https://github.com/biobakery/MaAsLin3
这个包我们的服务器将给大家部署好
日常好的代码已放入免💰共享服务器中(人人皆可用):https://vip.r-py.com/
fit_out <- maaslin3(input_data = taxa_table,input_metadata = metadata,output = 'hmp2_output',formula = '~ diagnosis + dysbiosis_state +antibiotics + age + reads',normalization = 'TSS',transform = 'LOG',augment = TRUE,standardize = TRUE,max_significance = 0.1,median_comparison_abundance = TRUE,median_comparison_prevalence = FALSE,max_pngs = 100,cores = 1,save_models = TRUE)
哈佛团队推出 MaAsLin 3 工具,精准解码微生物组与健康关联新维度
近日,哈佛大学陈曾熙公共卫生学院等机构的研究团队在《Nature Methods》期刊发表重磅研究,推出新一代微生物组关联分析工具 MaAsLin 3。该工具突破性地实现了丰度与流行度关联的同步识别,攻克了微生物组数据稀疏性、组成性等核心技术难题,为炎症性肠病等疾病的微生物标志物发现提供了更精准的分析方案。
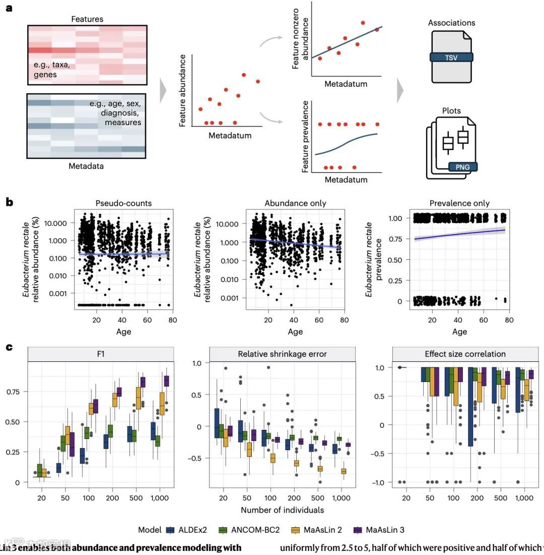
微生物组分析的核心目标是揭示微生物特征与环境或健康表型的关联,但传统方法长期受限于数据特性困扰。此前的主流工具如 ALDEx2、ANCOM-BC2 等虽能处理部分问题,却无法明确区分微生物的丰度(数量多少)与流行度(存在与否)关联,导致许多关键生物学信号被掩盖。例如某些病原体即使在极低丰度下也能致病,而特定菌群的存在本身就可能与疾病状态相关。
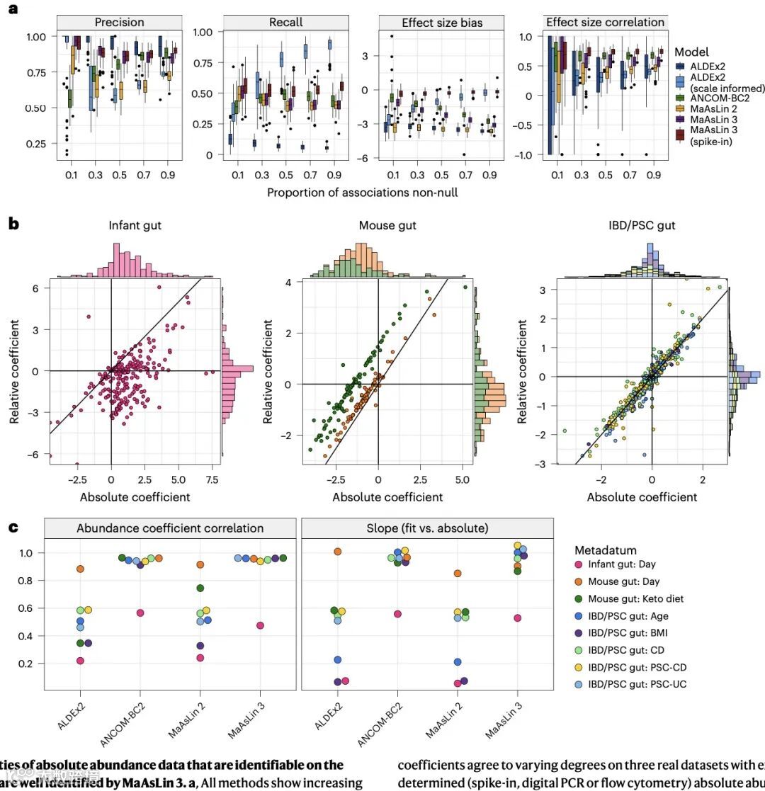
MaAsLin 3 的推出填补了这一空白。该工具采用创新的双模型设计,通过逻辑回归建模流行度、对数线性模型分析非零丰度,同时引入中位数系数比较法和实验校准法(如定量 PCR、spike-ins 技术)处理组成性问题。其算法流程包括数据标准化、流行度矩阵生成、对数转换、双模型拟合及效应量整合五大步骤,有效避免了传统伪计数方法带来的偏差。
在性能验证中,MaAsLin 3 表现亮眼。在包含 50 个以上样本的模拟数据集上,其 F1 分数显著高于同类工具,精度提升至 0.99,召回率在 1000 样本量时达到 0.85,远超 ALDEx2 的 0.27。即使在模型假设被严重违背的极端稀疏数据中,该工具仍保持了 0.64 以上的精度,远优于 MaAsLin 2 的 0.49。对 38 个真实数据集的随机化测试显示,其假发现率低于 1%,90% 的测试未出现假阳性结果,验证了其稳健性。
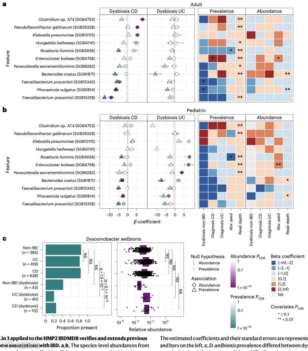
研究团队将 MaAsLin 3 应用于炎症性肠病多组学数据库(IBDMDB)的 1637 个样本分析,取得了突破性发现:在识别出的 372 个显著关联中,77% 属于流行度关联,而非传统认知中的丰度关联。这表明炎症性肠病对肠道微生物组的影响,主要体现在微生物的存在与否上,而非数量变化。
值得关注的是,该工具发现了韦氏失调杆菌(Dysosmobacter welbionis)与炎症性肠病的特异性关联 —— 其在克罗恩病和溃疡性结肠炎患者中的流行度显著降低,但丰度无明显变化。这种流行度特异性关联此前被传统工具忽略,而该菌已知具有代谢胆固醇、抑制肥胖的功能,其缺失可能加剧患者的心血管疾病风险,为疾病机制研究提供了新线索。
在年龄分层分析中,研究还发现成人与儿童炎症性肠病的微生物关联存在显著差异:仅弗氏柠檬酸杆菌和肺炎克雷伯菌为两组共有关联菌群,而成人组特有的 Enterocloster 属、儿童组富集的益生菌(如短双歧杆菌)等,为精准化诊疗提供了依据。
MaAsLin 3 还扩展了五类新的推论类型,包括混合效应模型、多水平检验、有序协变量比较等,支持分类学、功能组学等多类型数据输入,适配更复杂的实验设计。目前该工具已作为 R 包免费开放,配套教程和数据集可通过哈佛微生物组研究中心官网获取。
(我们自己开发的服务器,很多意想不到的功能
免💰服务器地址:https://vip.r-py.com/)
生信钱同学团队提供生信便捷式“云服务器”、“数据分析”、“生信学习班”以及“生信交流群”等内容,有需要者可以加我:sx_qtx01
相关推文内容:
今天开课了,没服务器直接送——多组学与机器学习联合分析(机器学习分析代谢组、蛋白组、宏基因组、网络药理学、转录组课)
学生信当然要与时俱进了,零基础也能学的AI生信课(AI助力生信入门班即将开始(AI课)
超多生信内容学习,感兴趣可以了解下(单细胞课程)
没有服务器,单细胞数据搞不定?看看我们做出来的结果包含啥?我们目前做好了这些pipeline,可以帮你做(数据分析)
公共共享服务器已开启,无门槛尽管用,不限制资源(免💰服务器)
今晚 7 点开始,12节线上课,不收费,把开源的QuPath病理和荧光图像分析的技巧学明白
手把手复现Nature的生信教学即将开始,感兴趣的可以了解下
当我同学用这个套路发了10几篇SCI,并拿了国奖,我惊呆了——文献计量学+AI大语言模型学习(文献计量培训)
Gemini详细安装教程,自动分析数据,不是器械式写代码,而是帮你做好,就是这么智能(AI自动写代码,自动分析数据)

