RCEP原产地证书填写指南
涵盖RCEP原产地证18个栏目的详尽解析及各类自贸协定原产地证补发规定

第1栏:货物运自(出口商名称、地址、国家)
此栏应填写已备案的中国境内出口商的名称、详细地址和国家,不得填写多个公司。
第2栏:货物运至(进口商/收货人名称、地址、国家)
应填写RCEP成员方的收货人信息,不得包含非进口方公司数据。
第3栏:生产商名称、地址、国家(如已知)
可填写“SEE BOX 8”或在特定情况下使用“CONFIDENTIAL”或“NOT AVAILABLE”。
第4栏:运输工具及路线(如已知)
填写船舶名、航班号或运输方式,出运前未知可填写通用描述,装卸口岸需为中国境内和RCEP成员国口岸。
第5栏:官方使用
此栏通常留空。
第6栏:项目编号
相同运输条件下,按不同品种分项列出编号“1”、“2”等。
第7栏:包装唛头及编号
若无具体唛头,填写“N/M”或“NO MARK”,复杂唛头需另纸附加并加盖骑缝章。
第8栏:包装件数及种类;货物名称
货物描述须具体并与发票一致,标明型号、包装种类及特殊备注,生产商多于一个则每项后分别列明。
第9栏:货物6位HS编码
对应货物在第8栏中的HS 2012版税则号。
第10栏:原产地标准
包括“WO”、“PE”、“CTC”、“RVC”、“CR”等多种标准及补充规则,详情参照相关管理规定。
第11栏:RCEP项下原产国(地区)
需填写依据规定判定的原产国,并可标注“*”或“**”表示最高税率类型。
第12栏:数量(毛重,或其他计量单位下的数量);适用区域价值成分时应填写价格(FOB)
计量单位明确,并按需要标明毛重或净重,使用区域价值成分则填入FOB价格。
第13栏:发票编号及日期
所填内容与清关使用的发票信息一致,并注意日期不迟于其他相关栏目的时间。
第14栏:备注
可填写第三方信息、背对背原产地证明、真实副本相关信息及其他备注信息。
第15栏:出口商或生产商声明
地点与签证地点一致,并确保授权签名。
第16栏:证明
签证机构填写,包含签章及日期信息。
第17栏:其他标注
标记是否为背对背原产地证书、使用第三方发票或属于补发等情况。
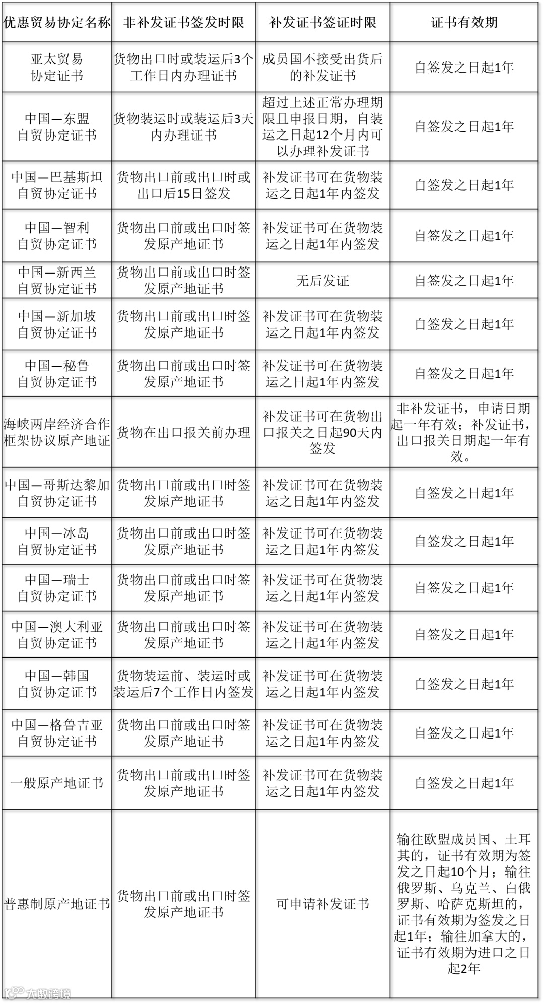
附:各类自贸协定原产地证补发相关规定对照表

- 支持自助打印的原产地证包括:
- 中国-东盟自贸区原产地证书(E证书)
- 非优惠原产地证书(C证书)
- 亚太贸易协定原产地证书(B证书)
- 中国-韩国自贸协定原产地证书(K证书)
- 中国-澳大利亚自贸协定原产地证书(A证书)
- 中国-新西兰自贸协定原产地证书(N证书)
- 更多证书见列表中所列。
随附问题解答参考图片
原产地证书相关实务问答
贸易型企业是否可以办理产品预审?
一般情况下,由货物的实际生产企业向属地海关申请办理产品预审。此外,生产企业在办理原产地证企业备案时,即使没有对外贸易经营权和中英文印章,也可完成备案。
企业距离属地海关较远能否申请就近签证?
可以。若企业因工商注册地址与实际经营地址不一致,难以在注册地隶属海关办理出口原产地业务,可向关税处申请增加“领证机构”,以便在全市范围内就近签发原产地证书。
我国与哪些国家和地区实现原产地证电子信息联网交换?
我国与多个国家合作建立了原产地电子联网项目,以提高通关效率、推动贸易便利化。目前上线运行的系统覆盖多个主要贸易伙伴。
有哪些原产地证书可以自助打印?
目前已有16种原产地证书支持自助打印服务,企业无需现场办理即可申报并打印,包括中国-澳大利亚、中国-新西兰、中国-韩国等自贸协定证书及亚太贸易协定、东盟自贸协定等,同时也包括非优惠原产地证书、转口证明书、加工装配证书等。
申请原产地证书需要多长时间?
天津海关试点运行原产地证书“智能审单”功能后,审核时间大大缩短,由原先人工审核所需的半天减少至以秒为单位自动审单,显著提高了出证效率。
货物来自不同生产商时,证书“生产商”栏如何填写?
原产地证书的“生产商”一栏可填写所有生产商信息或选择勾选“保密”。但在中国—秘鲁自贸协定情形下,如果发票由非成员方经营者出具,则需在证书备注栏注明非缔约方经营者及生产商名称,并在第二栏填写生产商详细信息。
如何查询出口产品的享惠比例?
可通过登录“中国自由贸易区服务网”并在首页的“协定税率”栏目输入“原产地”、“目的地”、“商品编码”进行查询,获取具体产品的关税减免信息。
如何验证原产地证书真伪?
可以通过网站http://origin.customs.gov.cn查询,输入证书号与发票号确认其真实性。

