日常好的代码已放入免💰共享服务器中(人人皆可用):https://vip.r-py.com/
突破性研究绘制循环免疫细胞炎症全景图 为精准医疗开辟新路径
近日,一项发表于《自然・医学》(Nature Medicine)的重磅研究,通过单细胞转录组学技术成功绘制出涵盖 19 种疾病的循环免疫细胞炎症全景图谱。该研究由多国科研团队联合开展,分析了来自 1047 名患者(女性 56%、男性 43%)的 650 多万个外周血单核细胞,为炎症相关疾病的诊断与治疗提供了全新的科学依据。
炎症作为人体免疫系统的核心防御机制,其失衡与心血管疾病、自身免疫病、感染及癌症等多种疾病密切相关。尽管学界对特定疾病的炎症机制已有一定认知,但缺乏对炎症的全局系统性理解。此次研究正是针对这一缺口,首次实现了对感染、免疫介导炎症病、癌症等五大类疾病炎症景观的综合解析。
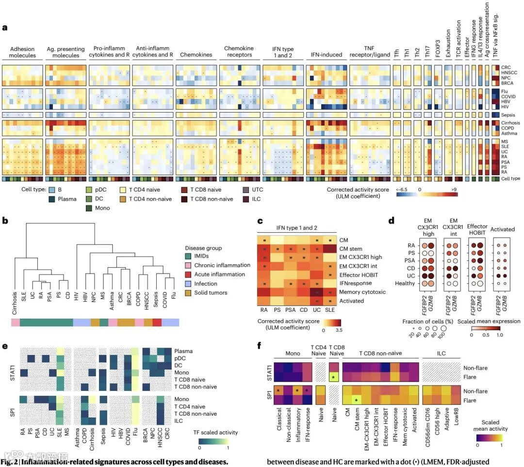
研究团队将 19 种疾病划分为免疫介导炎症病(如系统性红斑狼疮、类风湿关节炎等 7 种)、急性炎症(败血症)、慢性炎症(慢性阻塞性肺病等 3 种)、感染(流感病毒、新冠病毒等 4 种)和实体肿瘤(乳腺癌等 4 种)五大类,结合健康对照样本构建了完整的炎症图谱。通过 scVI 和 scANVI 概率建模技术,研究有效校正了实验批次效应,同时保留了细胞的生物学异质性,最终鉴定出 64 种免疫细胞亚群,全面覆盖先天性和适应性免疫细胞状态。
在分子机制层面,研究取得了多项关键发现。通过对 21 类炎症相关基因特征的精炼,团队获得 119 种细胞特异性因子,发现免疫相关特征在疾病状态下平均激活水平提升超 50%。其中,STAT1 和 SP1 被证实是干扰素诱导信号的核心调控因子,在不同细胞类型和疾病中呈现特异性活性模式 —— 如系统性红斑狼疮患者中,STAT1 在非经典单核细胞中活性升高,而 SP1 活性降低,这种失衡与疾病进展密切相关。
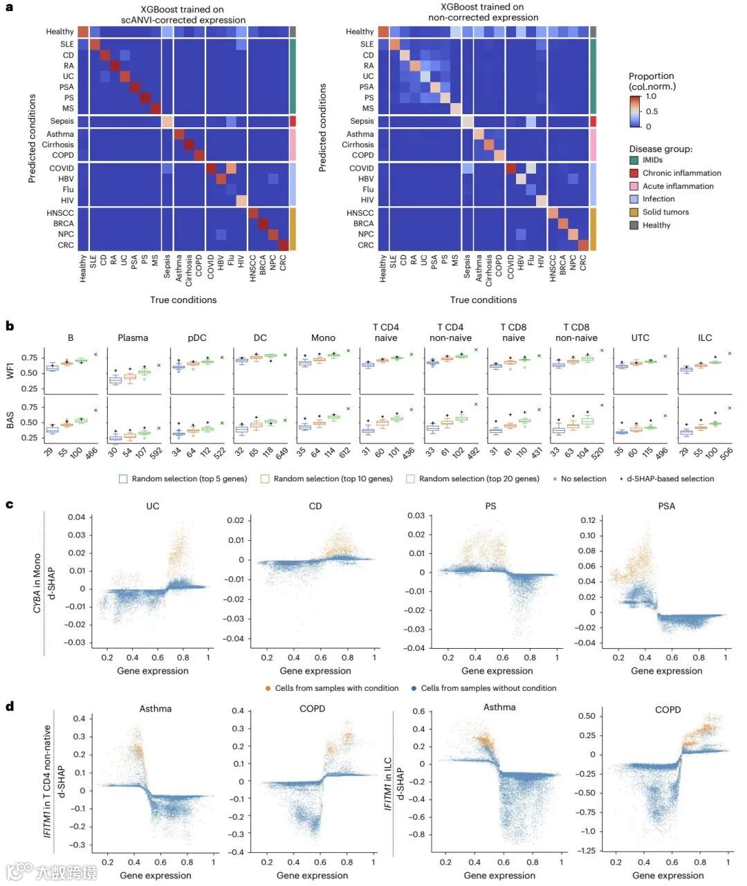
值得关注的是,研究通过梯度提升决策树与 SHAP 可解释性分析,筛选出一批具有疾病鉴别价值的关键基因。CYBA 基因在屏障组织相关疾病中表现突出,其高表达可区分肠道炎症疾病(溃疡性结肠炎、克罗恩病),低表达则与皮肤相关免疫介导炎症病(银屑病等)相关;IFITM1 基因在慢性炎症疾病中发挥重要作用,其在淋巴样细胞中的表达水平可有效区分慢性阻塞性肺病与哮喘。这些发现为开发疾病特异性生物标志物提供了直接靶点。
基于上述发现,研究团队构建了基于循环免疫细胞的患者分类框架,在三种验证场景中均展现出优异性能:五折交叉验证的加权 F1 分数达 0.90,未见过患者的分类加权 F1 分数更是高达 0.98。尽管在跨研究样本分类中性能有所下降,但通过集中化数据集优化后,分类准确性显著提升,证实循环免疫细胞可作为炎症疾病通用分类器的基础。
循环免疫细胞作为 "活体生物标志物",为炎症疾病的无创诊断提供了可能。未来通过扩大单化学技术训练数据集、纳入更多族群样本,有望进一步提升分类器的通用性和准确性,推动炎症相关疾病精准医疗的临床转化。
(我们自己开发的服务器,很多意想不到的功能
免💰服务器地址:https://vip.r-py.com/)
生信钱同学团队提供生信便捷式“云服务器”、“数据分析”、“生信学习班”以及“生信交流群”等内容,有需要者可以加我:sx_qtx01
相关推文内容:
今天开课了,没服务器直接送——多组学与机器学习联合分析(机器学习分析代谢组、蛋白组、宏基因组、网络药理学、转录组课)
学生信当然要与时俱进了,零基础也能学的AI生信课(AI助力生信入门班即将开始(AI课)
超多生信内容学习,感兴趣可以了解下(单细胞课程)
没有服务器,单细胞数据搞不定?看看我们做出来的结果包含啥?我们目前做好了这些pipeline,可以帮你做(数据分析)
公共共享服务器已开启,无门槛尽管用,不限制资源(免💰服务器)
今晚 7 点开始,12节线上课,不收费,把开源的QuPath病理和荧光图像分析的技巧学明白
手把手复现Nature的生信教学即将开始,感兴趣的可以了解下
当我同学用这个套路发了10几篇SCI,并拿了国奖,我惊呆了——文献计量学+AI大语言模型学习(文献计量培训)
Gemini详细安装教程,自动分析数据,不是器械式写代码,而是帮你做好,就是这么智能(AI自动写代码,自动分析数据)

