税务稽查升级:八大行业需警惕173个风险点
金税四期+智慧稽查+大数据,税收监管全面加强
金税四期+智慧稽查+大数据背景下,税收风险再度升级!税务局已从11月15日起强化税务稽查,纳税人务必自查173个涉税风险点,避免引发严重后果。
新一轮大规模税务稽查已经启动,“三假”企业成为首要打击目标!
10月28日,国家税务总局联合公安部、最高人民检察院、中国人民银行、海关总署和外汇管理局等六部门,召开打击“假企业”“假出口”“假申报”专项会议,部署常态化打击工作。

主要措施包括:
- 新增最高检与外汇管理局为成员单位,构建六部门联合打击机制;
- 建立五大运行机制:组织领导机制、监控预警机制、联合办案机制、依法惩处机制及改进提升机制;
- 对“三假”特别是暴力虚开团伙实施精准打击,强化源头防范。
八大重点稽查行业及六大核查方向
以下行业为重点稽查对象:电商行业、建筑行业、外贸行业、劳务派遣行业、医疗美容行业、文娱直播行业、高新技术企业以及高收入人群的股权转让行为。
同时重点审查企业的八个方面:
费用真实性、成本真实性、收入真实性、利润真实性、票据使用合规性、业务真实性、账务处理准确性以及是否存在虚假申报。
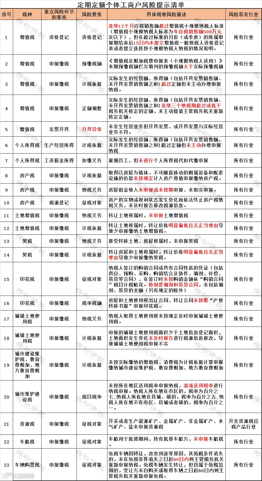
红河州发布173项风险提示清单
11月4日,国家税务总局红河州税务局发布了分类详尽的《涉税风险提示清单》,共包含173种可能涉税风险情形,其中:
- 个体工商户:23条风险提示;
- 小规模纳税人:70条风险提示;
- 一般纳税人:80条风险提示。

附件1:个体工商户风险提示清单(部分)

附件2:小规模纳税人风险提示清单(部分)

附件3:一般纳税人风险提示清单(部分)


