保税区与综合保税区退税政策解析
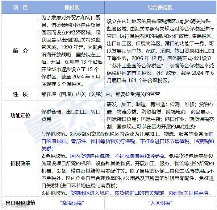
一表掌握“保税区”与“综合保税区”的异同
虽然“保税区”和“综合保税区”仅两字之差,但在出口退税政策及实务操作上存在明显差异。具体内容如下:
出口退税政策详解
出口到保税区【报关单样式】运输方式显示为“非保税区”。
【退税政策依据】按照《国家税务总局关于发布〈出口货物劳务增值税和消费税管理办法〉的公告》(国家税务总局公告2012年第24号)第七条第二项规定,运入保税区的货物如销售给境外单位或个人,并存放在保税区内的仓储企业,需提供出境货物备案清单。申报退(免)税期限的出口日期以最后一批出境货物备案清单上的出口日期为准。
【退税申报】
- 获取《出境货物备案清单》可通过单一窗口。
- 在退税申报时,“业务类型”应选择“BSQ”。
(以江苏离线版为例,其他申报方式填写规则相同)
【风险提示】
- 保税区虽属海关特殊区域,但退税政策有所不同,需进一步确认是区内存储还是已离境。
- 在其他出口退税条件符合的情况下,需有《出境货物备案清单》才能申请退税。
出口到综合保税区
【报关单样式】运输方式显示为“特殊综合保税区”。
【退税政策依据】根据《财政部 国家税务总局关于出口货物劳务增值税和消费税政策的通知》(财税〔2012〕39号),出口至综合保税区等特殊区域内单位或境外单位、个人的货物可享受“入区退税”政策,无需提供出境货物备案清单。
【退税申报】“业务类型”应选择“TSQY”。
(以江苏离线版为例,其他申报方式填写规则相同)
【风险提示】
- 综合保税区不同于保税区,在退税政策及申报上有所区别,须正确识别适用的退税政策。
- 满足其他退税条件下,货物出口至包括综合保税区在内的七类特殊区域,无论是否在区内销售或直接出口境外,均可申请退免税。
- 若综合保税区买家为试点一般纳税人,则不享受“入区退税”政策。
通过以上介绍,希望大家能够准确区分“保税区”与“综合保税区”,以便顺利办理相关出口退税事宜。


