搜索
首页
大数快讯
大数活动
服务超市
文章专题
出海平台
流量密码
出海蓝图
产业赛道
物流仓储
跨境支付
选品策略
实操手册
报告
跨企查
百科
导航
知识体系
工具箱
更多
找货源
跨境招聘
DeepSeek
首页
>
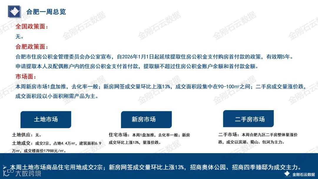
合肥一周楼市回顾(2025-12-22——2025-12-28)
>
0
0
合肥一周楼市回顾(2025-12-22——2025-12-28)
金刚石云数据 安徽
2025-12-29
0
数据来源:
金刚石云数据(点击查看)
金刚石云数据系统网址:www.jgsysj.com
请点击左下角
“
阅读原文
”
免费获取完整版
报告
更多
市
场报
告
关注
金刚石云数据安徽
文中部分图片(包括动图)来源网络,
版权
归原作者所有,不为商业用途,如有侵犯,敬请作者与我们联系。文章为作者独立观点,不代表金刚石云数据公众号立场。
【声明】内容源于网络
0
0
金刚石云数据 安徽
为您提供专业的数据服务,准确及时地把握市场动态!
内容
488
粉丝
0
关注
在线咨询
金刚石云数据 安徽
为您提供专业的数据服务,准确及时地把握市场动态!
总阅读
10
粉丝
0
内容
488
在线咨询
关注