大数跨境
0
0

中东埃及市场开发的9个方法,学会埃及市场随便开发

中东埃及市场开发的9个方法,学会埃及市场随便开发 外贸松智
2026-01-20
16
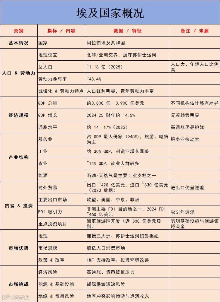
导读:埃及位于北非,地处非亚欧三大洲交界处,苏伊士运河连接红海和地中海、印度洋和大西洋,地理优势得天独厚。
埃及位于北非,地处非亚欧三大洲交界处,苏伊士运河连接红海和地中海、印度洋和大西洋,地理优势得天独厚。
埃及是非洲第三大经济体,是一带一路重要的链接点,中国是埃及最大的贸易伙伴,市场潜力还是非常不错的。今天就给大家分享一下关于埃及市场的一些开发方法,建议点赞收藏。
开发埃及市场的话最好是会一点阿拉伯语WhatsApp是最常用的聊天软件,社媒推荐Facebook、Instagram、Tiktok这些。
埃及国家概况:
1.搜索引擎
搜索引擎开发是大家比较常用的客户开发方式,不管是搜索埃及的客户还是了解埃及的情况,都是用的上的。
埃及的搜索引擎首先推荐的是谷歌引擎
地址:www.google.com.eg
其次是埃及的本土搜索引擎
地址:https://egyptsearch.com
2.https://yellowpages.com.eg/en/
这个是yellowpages的埃及分站,这个黄页非常的不错,客户信息比较齐全,而且联系方式非常齐全,网站、电话、邮箱都有,更关键的是连WhatsApp都是有的,确实非常的不错。
3.https://www.egypt-business.com/
这个是埃及的一个行业黄页网站,进来之后可以看到各个行业的分类,虽然数据不算多,但是质量还是比较高的,一般都是一些比较大的公司,适合找大客户。
4.https://egyptyponline.com/

这个是埃及的一个在线黄页,通过产品关键词搜索,有很多国内的公司在上面发布产品,也有点像B2B平台其实。

5.https://eg.kompass.com/
这个是kompass的埃及分站,这个也是一个老牌的收费数据平台,不过也能一部分免费的,大家看免费的就好了。

6.地图开发

Google地图:https://tpdl.cn/14onc

Bing地图:www.bing.com/maps

地图开发也是非常常用的开发客户方式,信息也非常的齐全,还能看实景图,非常不错的客户开发方法,推荐大家使用。

7.埃及官方网站

埃及海关总署:www.customs.gov.eg

埃及商会联合会www.fedcoc.org.eg

埃及企业家协会www.eba.org.eg

埃中商务理事会http://www.ecbcouncil.com

开罗商会en.cairochamber.org.eg

亚历山大商会http://alexcham.org

中国驻埃及大使馆:https://eg.china-embassy.gov.cn/chn/

8.埃及常用电商平台

埃及的电商现在也是蓬勃发展,做跨境电商的朋友也可以考虑埃及市场。

埃及主要的电商平台:

9.埃及主要的国际行业展会

展会也是非常不错的客户开发方法,有条件的朋友也可以关注一下。

好了,关于埃及市场开发的9个常用方法,就分享到这里,大家有更多关于埃及市场开发的经验,欢迎评论区交流讨论。

顶易云获客系统:顶易云搜+全球搜索引擎搜索客户信息+图灵搜地图搜索客户+社交搜索+海关数据查询+AI决策人挖掘邮箱+广交会数据+品牌商数据库搜索+采购商询盘查看+WhatsApp搜索群发+领英营销+邮件群发+CRM客户管理(客服微信18679138803)


图灵搜系统:谷歌地图搜索客户+贸易情报筛选进出口客户+查看实景图+AI决策人挖掘邮箱+领英营销。免费试用 http://t.smartsousou.com/q/B33C6A

你可能还喜欢
如何成为一个出色的外贸业务
外贸小白如何快速7天入门,外贸流程分享
国外客户怎么找,分享一些外贸客户开发野路子
外贸人不可不知的12个WhatsApp使用技巧,建议收藏
10年外贸老手分享,外贸soho要怎么做
做外贸做到这五个坚持,业绩不会差

【声明】内容源于网络
0
0
外贸松智
内容 848
粉丝 2
外贸松智
总阅读105.9k
粉丝2
内容848