你是否也曾因注意力涣散、做事拖延而怀疑自己患有“多动症”(ADHD)?近年来,成人注意缺陷多动障碍(ADHD)在社交媒体上持续热议,甚至成为一种流行标签。据估算,国内成人ADHD患者约2000万。这一病症是否真如网络所传,成了人人可贴的“互联网时尚单品”?普通人又该如何判断是否需要就医?
文末有「划重点」总结👇
为什么越来越多人觉得自己是ADHD?
ADHD与正常人的关键区别是什么?
2539+ 赞同
ADHD(注意缺陷多动障碍)属于神经发育障碍,是一种生理问题,常伴随心理障碍。许多人仅通过网上量表自测就认定自己患病,但这种做法并不科学——就像看星座描述一样容易对号入座。
事实上,ADHD的诊断极为复杂。即使量表结果符合,仍需专业医生进行病史采集、行为观察、实验室检查及心理评估等综合判断。
以抑郁症为例:人人都可能经历情绪低落,但只有当这种状态持续两周以上,并显著影响生活、学习或工作功能时,才可能被诊断为抑郁症。
同理,注意力不集中、多动、冲动等问题在日常生活中普遍存在。尤其在长期睡眠不足、焦虑或抑郁状态下,这些表现可能更加明显。因此,很多人会误以为自己患有ADHD。
然而,数据显示:儿童ADHD患病率约为3%~5%,成年期患病率仅为2.8%。
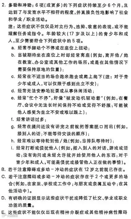
(DSM5 ADHD 诊断量表)
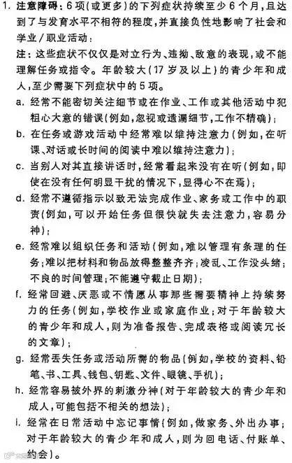
(DSM5 ADHD 诊断量表)
- 持续时间:相关症状至少持续六个月。
- 社会功能受损:症状导致学习、工作或人际关系等方面明显障碍,如频繁被辞退、学业滞后等。
- 特异性:症状不能由精神分裂症、情感障碍、焦虑障碍或其他精神疾病解释。
- 症状数量:17岁以下需满足注意力缺陷或多动冲动维度中至少六项;17岁及以上则需至少五项,且与年龄发展水平不符。
因此,出现ADHD样症状只是诊断的必要条件,而非充分条件。许多因素如焦虑、抑郁、睡眠障碍、人格障碍等都可能导致类似表现。
值得注意的是,ADHD要求在12岁前出现症状,因此成人确诊时,成长史和发育史至关重要。
- 遗传层面:研究发现DRD4、DRD5、DRD2等多个基因与ADHD相关,其中多巴胺系统功能失调起关键作用。一线治疗药物也主要通过调节多巴胺转运体发挥作用。
- 大脑结构:患者全脑灰质、白质体积减小,涉及额叶、小脑、基底节、胼胝体等区域,脑区间连接与活动模式亦存在异常。
- 认知功能:核心缺陷为执行功能障碍,包括工作记忆、抑制控制、认知灵活性等方面受损,直接影响日常生活与任务完成能力。
真实患者如何描述ADHD?
来自一位确诊患者的亲身经历
44+ 赞同
作为真正的患者,我深切体会到:真正的病症藏不住,装病的人也骗不了。
ADHD并非流行病,也不是刷手机过多导致的短期问题,而是一种先天性的神经发育障碍,本质上是大脑结构异常,具有高度遗传性。
真正的患者从小就有明显症状,贯穿童年与成年,影响生活的方方面面。若你小时候没有相关表现,成年后几乎不可能突然患上ADHD。
以我个人为例:
- 4岁起:手脚控制不稳,无法学会跳舞,被排除在集体活动之外。
- 小学阶段:上课频繁走神、折纸、扭动身体,一节课跑两三趟厕所,作业常写到凌晨两点。
- 初中时期:不写作业、不做笔记,私人物品全部丢失,书本卷曲如羊毛,被老师请家长停课三天。
- 高中阶段:持续迟到、插话、失眠、暴食或厌食,毫无计划能力,生活极度混乱。
这些行为在外人看来像是“熊孩子”或“怪胎”,实则是病症的真实体现。
尽管我最终考上大学,智商测试达130分(瑞文标准),但相比同智力水平者,我的学业成就明显偏低。若无智力代偿,很可能初中就已辍学。
可以说,ADHD在现实生活中的负面影响相当于“智商减40,心理年龄减6岁”。20岁的我,心理成熟度仅相当于13岁少年;初中时则如同五六岁孩童。
即便如今能勉强伪装成“正常人”,也耗尽了全部精力:必须依靠朋友监督作息,依赖截止日期推动行动,每天坚持运动以缓解注意力涣散。
真实的ADHD是一场漫长而无声的挣扎。
- ADHD是先天性神经发育障碍,需结合病史、行为观察与专业评估综合诊断,量表仅作参考;
- 诊断标准严格,须满足症状持续时间、社会功能受损、发育早期起病等多项条件,成年诊断需追溯成长史;
- 患者存在大脑结构差异与执行功能损伤,日常生活面临巨大挑战,将其简单归因为“分心”或“拖延”,容易忽视其深层痛苦。

