搜索
首页
大数快讯
大数活动
服务超市
文章专题
出海平台
流量密码
出海蓝图
产业赛道
物流仓储
跨境支付
选品策略
实操手册
报告
跨企查
百科
导航
知识体系
工具箱
更多
找货源
跨境招聘
DeepSeek
首页
>
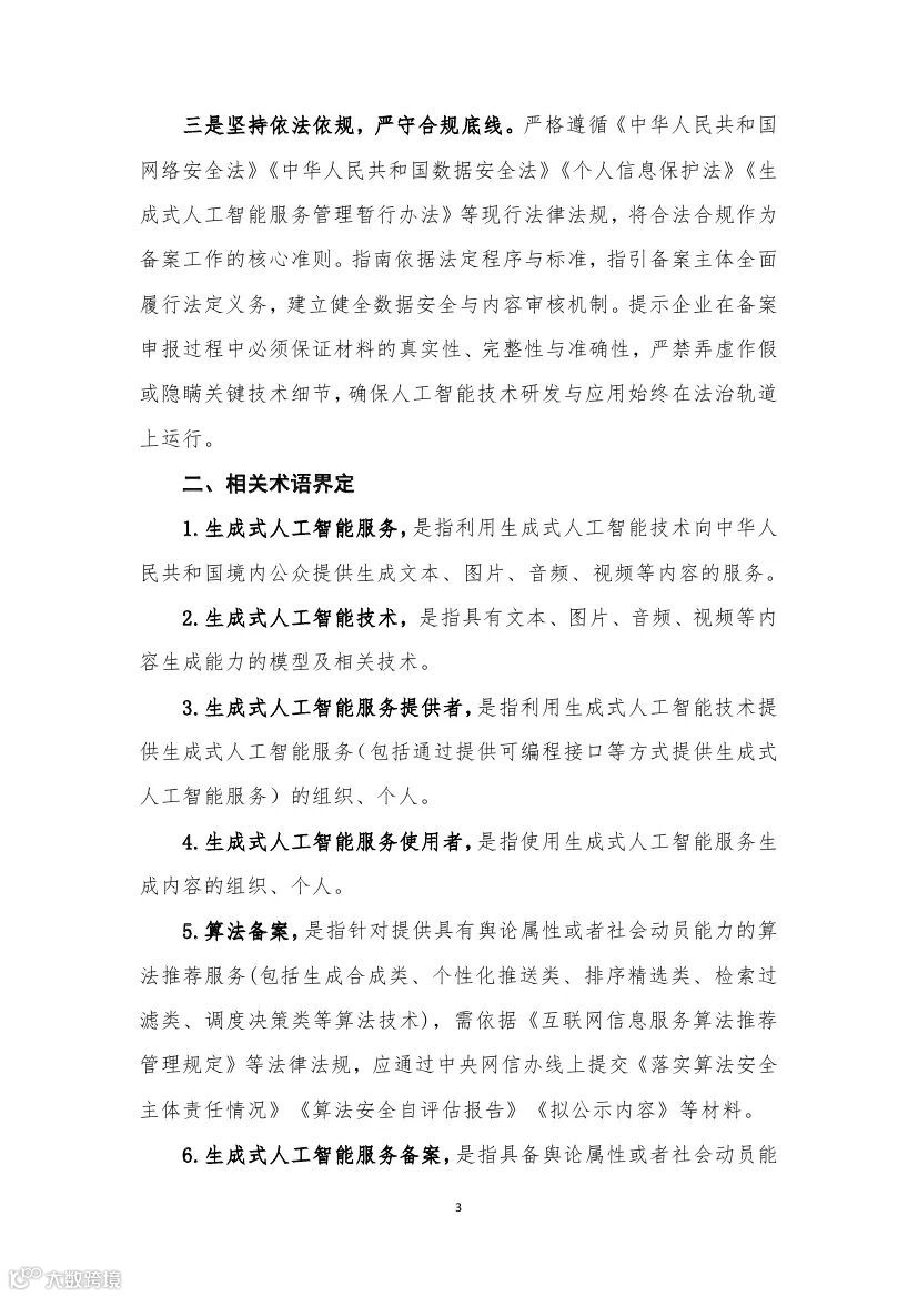
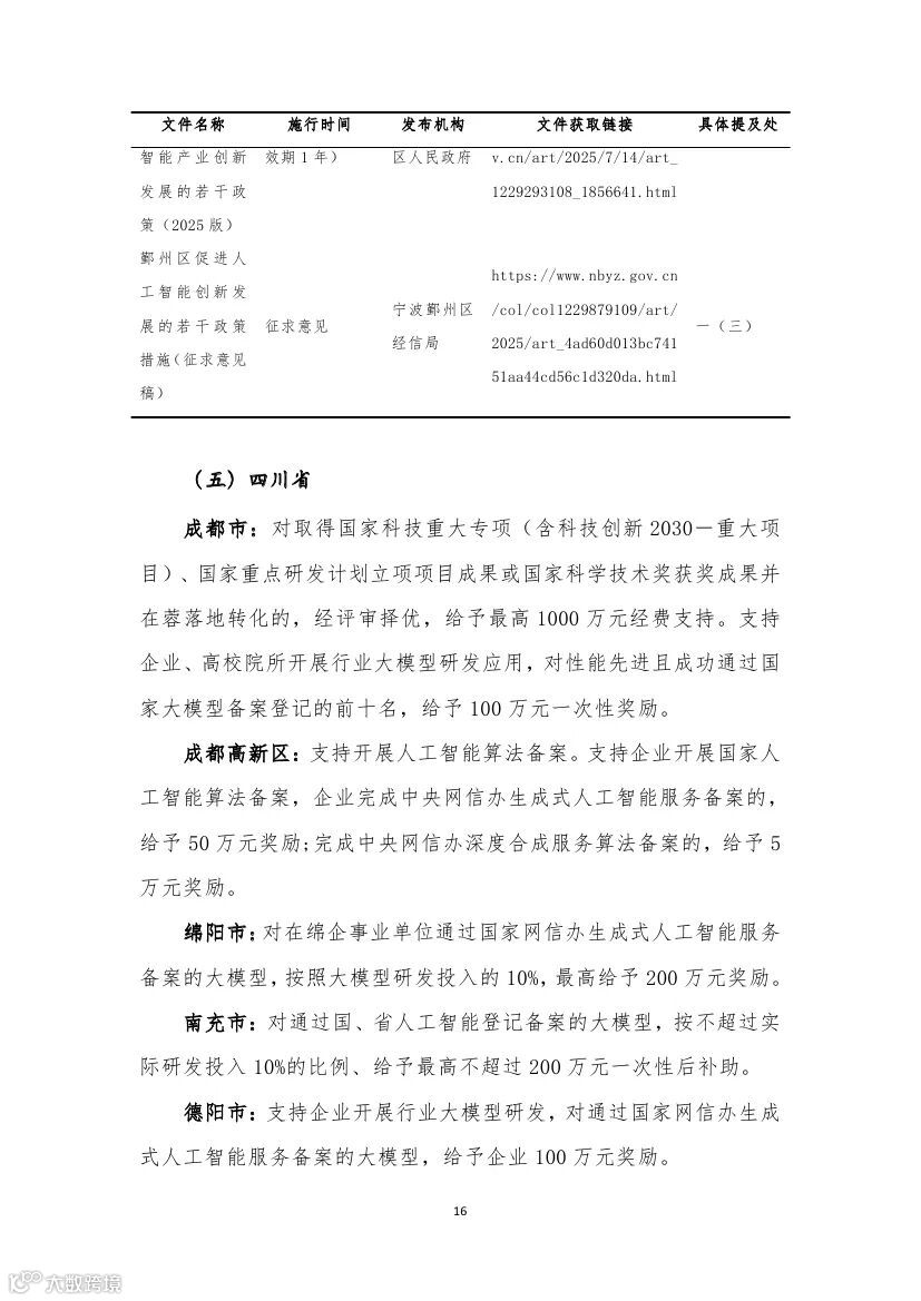
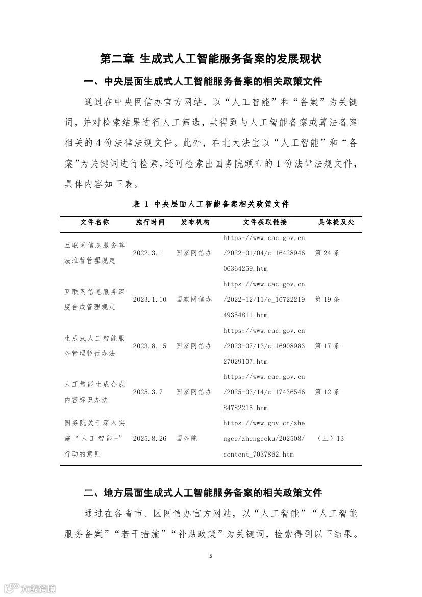
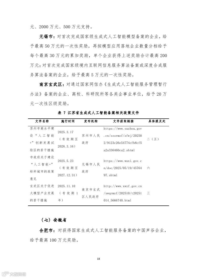
中周法律应用研究院:生成式人工智能服务合规备案指南(2026年)
>
0
0
中周法律应用研究院:生成式人工智能服务合规备案指南(2026年)
数局
2026-01-20
2
(下载
报告
,请
点击“
报告下载
”菜单。)
报告
及更多报告
,点击“
报告下载
”菜单免费获取;
或扫码加入数局知识星球获取更好
服务
:
【声明】内容源于网络
0
0
数局
数据局被迫改名数局了。我们专业分享各种数据分析报告! 考虑到不那么枯燥,头条二条会分享一些相对轻松但有质量的文章,请见谅。
内容
8837
粉丝
0
关注
在线咨询
数局
数据局被迫改名数局了。我们专业分享各种数据分析报告! 考虑到不那么枯燥,头条二条会分享一些相对轻松但有质量的文章,请见谅。
总阅读
137
粉丝
0
内容
8.8k
在线咨询
关注