搜索
首页
大数快讯
大数活动
服务超市
文章专题
出海平台
流量密码
出海蓝图
产业赛道
物流仓储
跨境支付
选品策略
实操手册
报告
跨企查
百科
导航
知识体系
工具箱
更多
找货源
跨境招聘
DeepSeek
首页
>
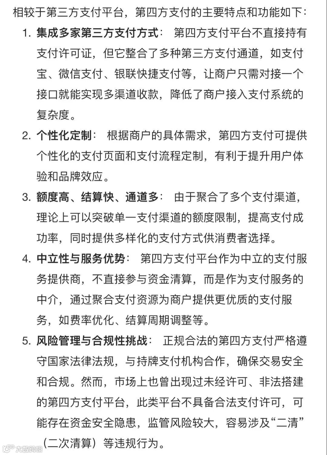
【必读】《一文读懂第一二三四方支付》
>
0
0
【必读】《一文读懂第一二三四方支付》
第三方支付研究
2025-08-04
18
导读:【必读】《一文读懂第一二三四方支付》
跨境电商物流成本优化策略解析
多平台物流方案对比与实操建议
---
— END —
免责声明:本文所用视频、图片、文字部分来源于互联网,版权属原作者所有,侵删。欢迎学习转载并标明出处。
【声明】内容源于网络
0
0
第三方支付研究
1234
内容
188
粉丝
0
关注
在线咨询
第三方支付研究
1234
总阅读
5.1k
粉丝
0
内容
188
在线咨询
关注