支付清分与对账:第三方支付系统的核心风控机制
解析清分与对账的定义、核心目的及在支付体系中的关键作用
支付清分与对账是保障第三方支付系统资金安全、数据准确和合规运营的关键环节,二者紧密关联但职责分明。
一、清分(Clearing)
- 定义:清分是交易层面的数据核对与资金计算过程,旨在确保支付系统记录的每笔交易与银行、银联、网联等外部渠道的交易明细完全一致。
- 核心问题:解决“交易是否正确发生?”
- 核心目的:
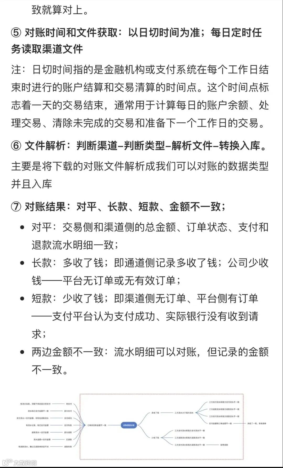
- 交易一致性验证:比对支付系统与外部渠道的交易状态、金额、时间等信息,识别并处理“掉单”(系统记成功但渠道无记录)、“多单”、“金额不一致”或“状态不一致”等异常情况。
二、对账(Reconciliation)
- 定义:对账是资金层面的核对流程,重点在于确认支付系统内部账户的资金变动与银行实际账户流水及余额完全匹配。
- 核心问题:解决“钱是否准确到账或支出?”通常在清分完成后进行。
- 核心目的:
- 账实相符:核验系统记录的银行账户余额与流水是否与银行对账单一致,发现遗漏或重复记录。
- 保障资金安全:及时发现盗刷、误操作等导致的异常资金流动。
- 财务核算基础:为财务入账、报表编制提供可靠依据。
- 满足合规审计要求:符合监管机构对备付金管理、资金流向监控的相关规定。
- 处理对象:银行账号、交易日期、借贷方向、金额、对方户名、交易类型(结算、充值、提现、手续费等)、凭证号、摘要等资金流水信息。
清分确保交易数据一致,对账确保资金账实相符。两者共同构成支付系统风险控制与财务合规的基石。
免责声明:本文所用图片、文字部分来源于互联网,版权属原作者所有,侵删。转载请标明出处。

